推荐文章More >
2026, 38: 031007.
doi: 10.11884/HPLPB202638.260024
2026, 38: 031002.
doi: 10.11884/HPLPB202638.250390
最新录用栏目展示本刊经同行评议确定正式录用的文章,这些文章目前处在编校过程,尚未确定卷期及页码,但可以根据DOI进行引用。
显示方式:
当前状态:
, 最新更新时间: ,
doi: 10.11884/HPLPB202638.250479
摘要:
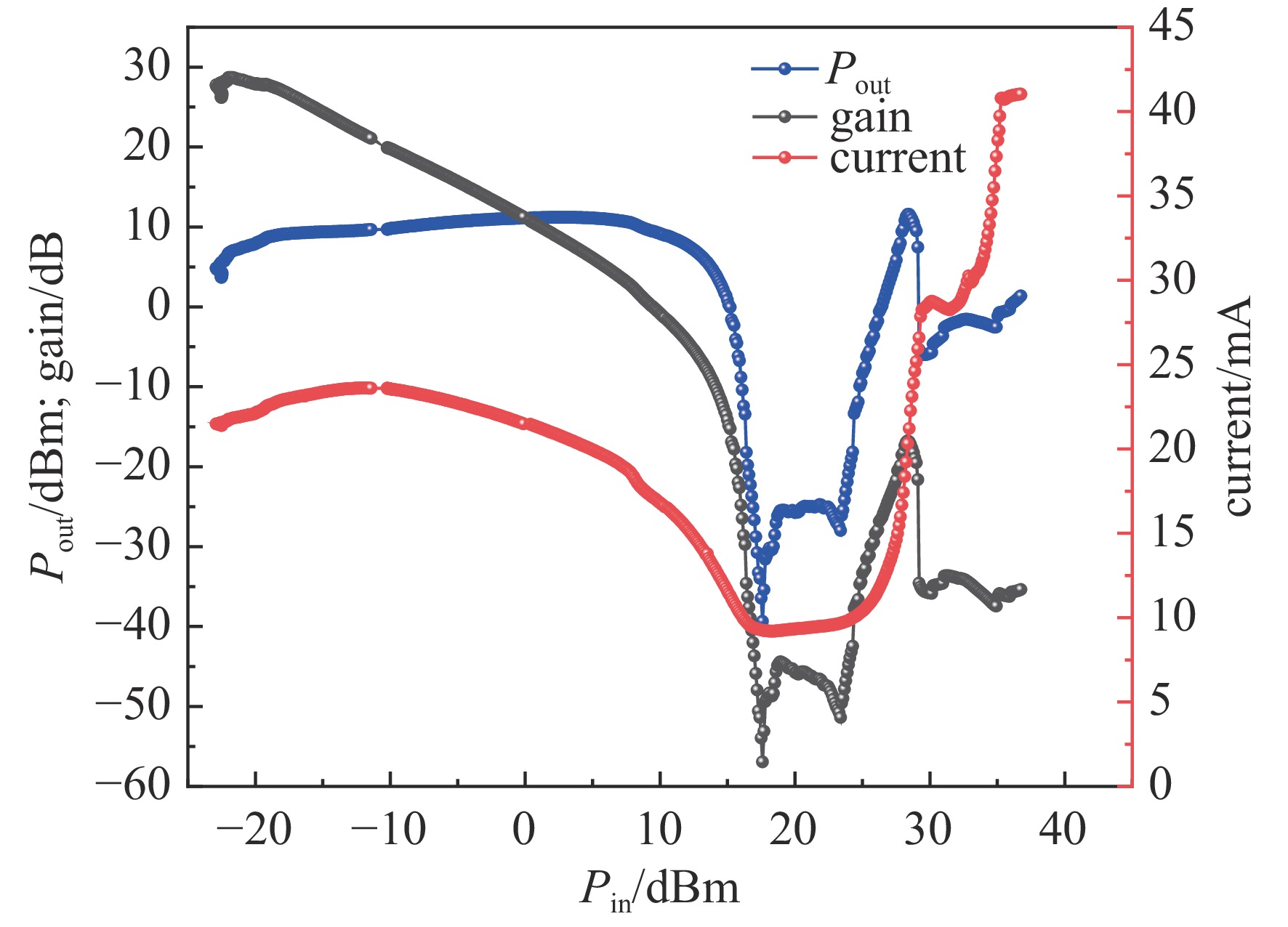
雪崩三极管广泛应用于微波器件、脉冲电源等场景。由于其有瞬时大功率的特性,在散热方面存在很大的挑战。雪崩三极管的工作区域在微米级。在微观尺度上,经典的傅里叶热传导定律不再适用,其散热原理与宏观尺度上的散热原理有明显的不同。玻尔兹曼输运方程(BTE)在多个时空尺度上成立,可以描述微观尺度上的热输运现象。本文以声子BTE为控制方程,采用格子-玻尔兹曼方法(Lattice-Boltzmann Method,LBM)进行离散和求解,建立了微尺度下非傅里叶导热过程的介观数值模型。利用该模型模拟了雪崩三极管的加热过程。采用TCAD电热耦合仿真的焦耳热功率结果作为非傅里叶导热模型温度预测的输入条件。用非傅里叶导热模型预测的雪崩三极管峰值最高温度高于传统傅里叶导热模型的结果。
雪崩三极管广泛应用于微波器件、脉冲电源等场景。由于其有瞬时大功率的特性,在散热方面存在很大的挑战。雪崩三极管的工作区域在微米级。在微观尺度上,经典的傅里叶热传导定律不再适用,其散热原理与宏观尺度上的散热原理有明显的不同。玻尔兹曼输运方程(BTE)在多个时空尺度上成立,可以描述微观尺度上的热输运现象。本文以声子BTE为控制方程,采用格子-玻尔兹曼方法(Lattice-Boltzmann Method,LBM)进行离散和求解,建立了微尺度下非傅里叶导热过程的介观数值模型。利用该模型模拟了雪崩三极管的加热过程。采用TCAD电热耦合仿真的焦耳热功率结果作为非傅里叶导热模型温度预测的输入条件。用非傅里叶导热模型预测的雪崩三极管峰值最高温度高于传统傅里叶导热模型的结果。
当前状态:
, 最新更新时间: ,
doi: 10.11884/HPLPB202638.260049
摘要:
在高功率分段镜分束器(SMS)相干合成系统中,光学元件残余吸收引起的热效应是制约系统稳态合成性能的关键因素。针对高功率两级级联SMS系统中热致性能退化机制研究不足的问题,基于有限元法建立了28路光-热-力多物理场耦合模型,数值模拟了多光束在“之”字形光路中的热致波前畸变及光束叠加过程。结果表明,激光功率沿合成方向的逐级累积使第二级分段镜的热负载显著高于第一级,形成明显的非对称温度梯度,从而诱导光束质量的在合成方向上的显著退化。对系统参数的优化分析进一步表明,适当减小基底厚度可抑制热畸变,提升合成效率并改善光束质量;增大子束间距虽能降低热叠加效应并提高合成功率,但会加剧光束质量的各向异性退化。
在高功率分段镜分束器(SMS)相干合成系统中,光学元件残余吸收引起的热效应是制约系统稳态合成性能的关键因素。针对高功率两级级联SMS系统中热致性能退化机制研究不足的问题,基于有限元法建立了28路光-热-力多物理场耦合模型,数值模拟了多光束在“之”字形光路中的热致波前畸变及光束叠加过程。结果表明,激光功率沿合成方向的逐级累积使第二级分段镜的热负载显著高于第一级,形成明显的非对称温度梯度,从而诱导光束质量的在合成方向上的显著退化。对系统参数的优化分析进一步表明,适当减小基底厚度可抑制热畸变,提升合成效率并改善光束质量;增大子束间距虽能降低热叠加效应并提高合成功率,但会加剧光束质量的各向异性退化。
当前状态:
, 最新更新时间: ,
doi: 10.11884/HPLPB202638.250495
摘要:
脉冲晶闸管工作在强流脉冲工况,重复的电磁热力联合冲击会导致局部过温造成铝层电熔蚀、进而加速晶闸管热疲劳失效。针对由于接触界面电热效应产生的失效问题,综合考虑表面粗糙度、外施压力、电极图案和载流子扩散等因素,建立了脉冲晶闸管微观接触界面电热特性表征模型,并在脉冲工况下进行了仿真模拟。设计了晶闸管电熔蚀加速老化试验验证仿真的正确性,在重复放电140次时,开关阳极表面外圈出现明显铝层熔蚀现象;当放电次数达到400次时,硅坑在更靠近门极位置出现。试验结果证明了模型对电熔蚀失效规律的预测精度,为脉冲晶闸管电熔蚀失效的定量评估提供了可靠技术支撑。
脉冲晶闸管工作在强流脉冲工况,重复的电磁热力联合冲击会导致局部过温造成铝层电熔蚀、进而加速晶闸管热疲劳失效。针对由于接触界面电热效应产生的失效问题,综合考虑表面粗糙度、外施压力、电极图案和载流子扩散等因素,建立了脉冲晶闸管微观接触界面电热特性表征模型,并在脉冲工况下进行了仿真模拟。设计了晶闸管电熔蚀加速老化试验验证仿真的正确性,在重复放电140次时,开关阳极表面外圈出现明显铝层熔蚀现象;当放电次数达到400次时,硅坑在更靠近门极位置出现。试验结果证明了模型对电熔蚀失效规律的预测精度,为脉冲晶闸管电熔蚀失效的定量评估提供了可靠技术支撑。
当前状态:
, 最新更新时间: ,
doi: 10.11884/HPLPB202638.250406
摘要:
随着高功率微波合成技术的发展,高功率微波脉冲驱动源的轻小型化和精确触发的需求进一步提升。高功率Marx脉冲驱动源在轻小型方面优势显著,难点在于精确触发。为解决基于气体开关的Marx驱动源存在的触发难度大的技术问题,本文开展了光导开关型V/n气体开关对Marx驱动源的触发研究,旨在重复频率条件下,实现Marx驱动源小于2 ns的触发时延抖动。首先,理论分析了基于2级该型触发开关的Marx脉冲驱动源实现ns级精确触发的可行性,进一步,开展了电路仿真和实验验证。仿真结果显示,两级该触发开关的Marx脉冲驱动源的触发时延抖动小于2 ns,达到了理论预期。研制了基于光导开关型V/n气体开关的四级PFL-Marx脉冲驱动源,在10 Hz 100脉冲下,触发时延抖动仅为1.3 ns。研究结果表明,基于研制触发开关的Marx驱动源可以实现ns触发时延抖动。相关研究为高功率Marx驱动源的精确触发和功率合成提供了可行的技术手段。
随着高功率微波合成技术的发展,高功率微波脉冲驱动源的轻小型化和精确触发的需求进一步提升。高功率Marx脉冲驱动源在轻小型方面优势显著,难点在于精确触发。为解决基于气体开关的Marx驱动源存在的触发难度大的技术问题,本文开展了光导开关型V/n气体开关对Marx驱动源的触发研究,旨在重复频率条件下,实现Marx驱动源小于2 ns的触发时延抖动。首先,理论分析了基于2级该型触发开关的Marx脉冲驱动源实现ns级精确触发的可行性,进一步,开展了电路仿真和实验验证。仿真结果显示,两级该触发开关的Marx脉冲驱动源的触发时延抖动小于2 ns,达到了理论预期。研制了基于光导开关型V/n气体开关的四级PFL-Marx脉冲驱动源,在10 Hz 100脉冲下,触发时延抖动仅为1.3 ns。研究结果表明,基于研制触发开关的Marx驱动源可以实现ns触发时延抖动。相关研究为高功率Marx驱动源的精确触发和功率合成提供了可行的技术手段。
当前状态:
, 最新更新时间: ,
doi: 10.11884/HPLPB202638.250308
摘要:
针对现有传感技术难以满足低空飞行器对周围高速飞行目标实时精确感知的问题,受鲨鱼电场感受器官的启发,提出了一种基于静电感应原理的飞行目标仿生感知方法。建模分析了感应电极的姿态、飞行目标的距离和速度等参数对静电感应信号的影响规律;结合半球形电极阵列和高灵敏度静电传感器,实现了飞行目标静电信号差异化感知;利用电磁弹射装置和二维姿态控制系统,搭建了速度、轨迹等参数可调的带电飞行目标室内模拟试验环境,获得了全向来袭飞行目标的静电感应信号数据集;利用数据集训练符号回归模型,得到了反演飞行目标运动轨迹方向的数学模型,全向预测误差低于7.71°,验证了仿生感知方法的可行性。
针对现有传感技术难以满足低空飞行器对周围高速飞行目标实时精确感知的问题,受鲨鱼电场感受器官的启发,提出了一种基于静电感应原理的飞行目标仿生感知方法。建模分析了感应电极的姿态、飞行目标的距离和速度等参数对静电感应信号的影响规律;结合半球形电极阵列和高灵敏度静电传感器,实现了飞行目标静电信号差异化感知;利用电磁弹射装置和二维姿态控制系统,搭建了速度、轨迹等参数可调的带电飞行目标室内模拟试验环境,获得了全向来袭飞行目标的静电感应信号数据集;利用数据集训练符号回归模型,得到了反演飞行目标运动轨迹方向的数学模型,全向预测误差低于7.71°,验证了仿生感知方法的可行性。
当前状态:
, 最新更新时间: ,
doi: 10.11884/HPLPB202638.250361
摘要:
低阻抗嵌套型双环电子束二极管是一种自磁绝缘二极管。本文采用全电磁粒子模拟程序对低阻抗嵌套型双环二极管中电子束的产生和传输特性进行了较为细致的数值模拟,重点考查了电压脉冲上升过程中电子束传输特性的演化情况,并对二极管的物理特性和运行规律进行了物理分析和总结。通过数值模拟,给出了二极管中电场和角向自磁场空间分布、电子在实空间和相空间的分布、阳极靶面电子数能谱、电子落点和入射角分布等典型物理图像;给出了结构参数固定的情况下二极管电压波形和纵向间距的变化对二极管阻抗、电流以及电子束运行轨迹等的影响规律,加深了对二极管工作过程和物理特性的理解,同时可为后续利用蒙特卡罗(MC)程序计算电子轫致辐射产生的X射线剂量和辐射场的空间分布等提供电子源输入参数。当二极管电压峰值为1.5 MV时,模拟得到了到靶电流强度约为2.47 MA,阻抗约为0.6 Ω的电子束,二极管中自磁场的最大强度达到了1.7 T。
低阻抗嵌套型双环电子束二极管是一种自磁绝缘二极管。本文采用全电磁粒子模拟程序对低阻抗嵌套型双环二极管中电子束的产生和传输特性进行了较为细致的数值模拟,重点考查了电压脉冲上升过程中电子束传输特性的演化情况,并对二极管的物理特性和运行规律进行了物理分析和总结。通过数值模拟,给出了二极管中电场和角向自磁场空间分布、电子在实空间和相空间的分布、阳极靶面电子数能谱、电子落点和入射角分布等典型物理图像;给出了结构参数固定的情况下二极管电压波形和纵向间距的变化对二极管阻抗、电流以及电子束运行轨迹等的影响规律,加深了对二极管工作过程和物理特性的理解,同时可为后续利用蒙特卡罗(MC)程序计算电子轫致辐射产生的X射线剂量和辐射场的空间分布等提供电子源输入参数。当二极管电压峰值为1.5 MV时,模拟得到了到靶电流强度约为2.47 MA,阻抗约为0.6 Ω的电子束,二极管中自磁场的最大强度达到了1.7 T。
当前状态:
, 最新更新时间: ,
doi: 10.11884/HPLPB202638.260017
摘要:
掺镱光纤激光器是绿色智能制造的重要工具,也是当代高能激光系统的首选光源。面向效能、平台和场景,光纤激光器系统需要具有高亮度、高效率、高鲁棒性、小型化、轻量化、低成本等“三高、三低”的性能要求。在实际设计中,如何对光纤激光器系统性能进行有效评价并提升其性能显得尤为重要。首先,根据光纤激光器系统的组成,给出光纤激光器系统性能评价的参数,重点明确了综合评价参数CSWpB(成本-体积-重量与亮度比)的定义与计算方法。其次,根据工业光纤激光器系统特性,对光纤激光器光学、电学、热学模块的效率、热量、体积、重量等参数等进行分析,指出热控模块对激光器系统轻质紧凑化设计的重要性,给出不同功率等级光纤激光系统的体积、重量和功耗的评估。再次,分析当前光纤激光器系统设计和认知的几个可能问题。最后,为了降低面向实际应用场景光纤激光器的CSWpB,提出高效率低产热、宽温域强耐热的光学和总体设计思路,容、导、扩、换、储、排的复合热管理技术方案和强耦合一体化的工程设计思路,以期为高性能光纤激光器的设计提供参考。
掺镱光纤激光器是绿色智能制造的重要工具,也是当代高能激光系统的首选光源。面向效能、平台和场景,光纤激光器系统需要具有高亮度、高效率、高鲁棒性、小型化、轻量化、低成本等“三高、三低”的性能要求。在实际设计中,如何对光纤激光器系统性能进行有效评价并提升其性能显得尤为重要。首先,根据光纤激光器系统的组成,给出光纤激光器系统性能评价的参数,重点明确了综合评价参数CSWpB(成本-体积-重量与亮度比)的定义与计算方法。其次,根据工业光纤激光器系统特性,对光纤激光器光学、电学、热学模块的效率、热量、体积、重量等参数等进行分析,指出热控模块对激光器系统轻质紧凑化设计的重要性,给出不同功率等级光纤激光系统的体积、重量和功耗的评估。再次,分析当前光纤激光器系统设计和认知的几个可能问题。最后,为了降低面向实际应用场景光纤激光器的CSWpB,提出高效率低产热、宽温域强耐热的光学和总体设计思路,容、导、扩、换、储、排的复合热管理技术方案和强耦合一体化的工程设计思路,以期为高性能光纤激光器的设计提供参考。
当前状态:
, 最新更新时间: ,
doi: 10.11884/HPLPB202638.250397
摘要:
为了探究离子风消除锂电池极片与隔膜间静电粘连的效果,基于COMSOL Multiphysics多物理场仿真平台,构建了电-流-粒子耦合数值模型。该模型采用顺序耦合方法,系统整合了电晕放电、湍流、流体流动与颗粒追踪以及静电等物理场,可精确模拟电晕放电、离子风产生、颗粒输运及静电中和的全过程。通过仿真分析得出:在10 kV、13 kV、15 kV电压下,通过电晕放电产生离子风,速度分别可达0.089 m/s、0.65 m/s、1.97 m/s,通过离子风推动荷电颗粒向预设极性相反的面电荷极片运动,实现静电中和。在放电时间20 s内,极片上正电荷量由1 μC分别降低至0.851 μC、0.789 μC、0.770 μC,负电荷量由−1 μC分别降低至−0.872 μC、−0.800 μC、−0.782 μC,两极片间的静电吸附力由0.127 N分别降低至0.093 N、0.079 N、0.076 N。上述数据表明,离子风可有效消除极片与隔膜间的静电粘连,且静电吸附力随放电电压升高呈显著减小趋势,后续可通过提升放电电压、延长放电时间进一步实现静电完全消除。
为了探究离子风消除锂电池极片与隔膜间静电粘连的效果,基于COMSOL Multiphysics多物理场仿真平台,构建了电-流-粒子耦合数值模型。该模型采用顺序耦合方法,系统整合了电晕放电、湍流、流体流动与颗粒追踪以及静电等物理场,可精确模拟电晕放电、离子风产生、颗粒输运及静电中和的全过程。通过仿真分析得出:在10 kV、13 kV、15 kV电压下,通过电晕放电产生离子风,速度分别可达0.089 m/s、0.65 m/s、1.97 m/s,通过离子风推动荷电颗粒向预设极性相反的面电荷极片运动,实现静电中和。在放电时间20 s内,极片上正电荷量由1 μC分别降低至0.851 μC、0.789 μC、0.770 μC,负电荷量由−1 μC分别降低至−0.872 μC、−0.800 μC、−0.782 μC,两极片间的静电吸附力由0.127 N分别降低至0.093 N、0.079 N、0.076 N。上述数据表明,离子风可有效消除极片与隔膜间的静电粘连,且静电吸附力随放电电压升高呈显著减小趋势,后续可通过提升放电电压、延长放电时间进一步实现静电完全消除。
当前状态:
, 最新更新时间: ,
doi: 10.11884/HPLPB202638.250374
摘要:
超大规模直线型变压器驱动源作为Z箍缩装置中最为关键且复杂的系统,可靠性评估是装置设计方案论证的核心问题。基于功率源的基本组成器件(开关、电容器等),建立了开关自击穿与电容器失效的概率模型;采用自上而下的层级分析方法,依次构建基本放电支路层、LTD模块层及LTD支路层的可靠性模型,提出故障域边界计算方法。基于性能裕量的可靠性理论,利用蒙特卡洛仿真实现了系统级可靠性量化评估。研究结果表明:当LTD模块层与支路层允许的故障个数均大于1时,忽略LTD开关纳秒时间内同时故障(极小概率)和多个相邻LTD模块同时故障的特殊情况,系统可靠度不超过IVA次级和故障隔离开关的可靠度乘积;单次开关意外放电产生的耦合电压会使得本模块的其他开关的故障概率几乎翻倍,对其他模块开关可靠度的影响为10−4量级,对电容器的影响为10−6量级,只有当LTD模块层与支路层允许的故障个数大于1时,该耦合效应在计算系统可靠度时才可忽略;随着器件可靠度的提升,开关在可靠度低于0.9996 时进行提升对系统的可靠度影响显著,电容器的可靠度也只有在开关可靠度较低时进行提升才对系统的影响比较明显。
超大规模直线型变压器驱动源作为Z箍缩装置中最为关键且复杂的系统,可靠性评估是装置设计方案论证的核心问题。基于功率源的基本组成器件(开关、电容器等),建立了开关自击穿与电容器失效的概率模型;采用自上而下的层级分析方法,依次构建基本放电支路层、LTD模块层及LTD支路层的可靠性模型,提出故障域边界计算方法。基于性能裕量的可靠性理论,利用蒙特卡洛仿真实现了系统级可靠性量化评估。研究结果表明:当LTD模块层与支路层允许的故障个数均大于1时,忽略LTD开关纳秒时间内同时故障(极小概率)和多个相邻LTD模块同时故障的特殊情况,系统可靠度不超过IVA次级和故障隔离开关的可靠度乘积;单次开关意外放电产生的耦合电压会使得本模块的其他开关的故障概率几乎翻倍,对其他模块开关可靠度的影响为10−4量级,对电容器的影响为10−6量级,只有当LTD模块层与支路层允许的故障个数大于1时,该耦合效应在计算系统可靠度时才可忽略;随着器件可靠度的提升,开关在可靠度低于
当前状态:
, 最新更新时间: ,
doi: 10.11884/HPLPB202638.250349
摘要:
弱光环境直接导致图像亮度不足、细节湮没且噪声显著,使传统特征匹配算法性能骤降,误匹配率激增。基于此,提出了一种融合光照增强算法(IEA)与离散小波变换(DWT)的新型预处理算法,旨在通过多阶段图像优化为后续特征匹配提供高质量输入。该算法运用IEA自适应提升图像整体亮度与局部对比度,再通过DWT多尺度分解,对分离的低频分量进行主体结构保留,对不同方向的高频分量进行阈值处理,进而实现边缘增强与降噪,最终将优化图像输入SURF算法完成特征提取与匹配。为了验证该算法的有效性,开展了极弱光、微弱光、弱光环境下的图像特征匹配。实验结果表明,相较于单一IEA或DWT预处理方法,所提算法效果最为显著,平均正确特征匹配对达到261,提高6.53倍。新型预处理算法IEA-DWT可以有效解决弱光环境下图像特征匹配中细节模糊和噪声干扰的核心问题,为弱光场景下的特征匹配提供了可靠的技术支撑。
弱光环境直接导致图像亮度不足、细节湮没且噪声显著,使传统特征匹配算法性能骤降,误匹配率激增。基于此,提出了一种融合光照增强算法(IEA)与离散小波变换(DWT)的新型预处理算法,旨在通过多阶段图像优化为后续特征匹配提供高质量输入。该算法运用IEA自适应提升图像整体亮度与局部对比度,再通过DWT多尺度分解,对分离的低频分量进行主体结构保留,对不同方向的高频分量进行阈值处理,进而实现边缘增强与降噪,最终将优化图像输入SURF算法完成特征提取与匹配。为了验证该算法的有效性,开展了极弱光、微弱光、弱光环境下的图像特征匹配。实验结果表明,相较于单一IEA或DWT预处理方法,所提算法效果最为显著,平均正确特征匹配对达到261,提高6.53倍。新型预处理算法IEA-DWT可以有效解决弱光环境下图像特征匹配中细节模糊和噪声干扰的核心问题,为弱光场景下的特征匹配提供了可靠的技术支撑。
当前状态:
, 最新更新时间: ,
doi: 10.11884/HPLPB202638.250364
摘要:
强光磁试验装置将自由电子激光、强磁场、极低温环境进行集成,为多学科前沿研究提供重要的实验支撑。本文围绕强光磁试验装置自由电子激光-微波功率源系统展开研究,重点阐述了输出参数为310 kV、320 A、10 µs脉宽、10 Hz重频的固态高压调制器研制及精细化建模工作,根据装置参数需求,确定基于感应叠加原理的固态脉冲调制器拓扑结构,完成调制器系统的放电单元方案设计,并选定分数比脉冲变压器方案,以实现1:345的升压比。为支撑系统参数优化及性能分析,对调制器拓扑进行了电路-磁路的精细化建模,包括模块化放电单元建模、基于磁阻模型的分数比脉冲变压器建模以及速调管建模。为验证模型准确性,开展了假负载实验及速调管实验,结果显示实验测试波形与仿真波形在脉冲前沿、平顶阶段拟合良好,波形基本重合,初步验证了模型的准确性,为后续对调制器系统以及速调管的深入研究奠定基础。
强光磁试验装置将自由电子激光、强磁场、极低温环境进行集成,为多学科前沿研究提供重要的实验支撑。本文围绕强光磁试验装置自由电子激光-微波功率源系统展开研究,重点阐述了输出参数为310 kV、320 A、10 µs脉宽、10 Hz重频的固态高压调制器研制及精细化建模工作,根据装置参数需求,确定基于感应叠加原理的固态脉冲调制器拓扑结构,完成调制器系统的放电单元方案设计,并选定分数比脉冲变压器方案,以实现1:345的升压比。为支撑系统参数优化及性能分析,对调制器拓扑进行了电路-磁路的精细化建模,包括模块化放电单元建模、基于磁阻模型的分数比脉冲变压器建模以及速调管建模。为验证模型准确性,开展了假负载实验及速调管实验,结果显示实验测试波形与仿真波形在脉冲前沿、平顶阶段拟合良好,波形基本重合,初步验证了模型的准确性,为后续对调制器系统以及速调管的深入研究奠定基础。
当前状态:
, 最新更新时间: ,
doi: 10.11884/HPLPB202638.250344
摘要:
强脉冲中子在地面产生的感生放射性γ辐射场受到源位置、地面介质组分的影响,呈现不同的分布特点,进而对人员造成不同程度的辐射危害。为评估不同场景(包括源位置与地面介质组成)下的感生放射性γ辐射环境水平,支撑强脉冲辐射环境研究与相关人员防护策略制定,基于大气分层模型,通过基于蒙卡的地面感生放射性两步计算方法计算了不同土壤条件下,感生放射性的剂量分布及典型位置剂量率随时间的变化规律,拟合给出了不同核素剂量贡献公式。通过对三种典型土壤的模拟计算,给出了核素活化系数以快速评估土壤中原子活化数,并通过单位质量剂量贡献评估了土壤中各种核素的平均剂量贡献;提出了土壤的安全驻留指数与安全驻留距离两个指标以在不同时间尺度下评价不同土壤条件下的强脉冲中子感生放射性环境的安全性。结果表明,源高度1000 m以下,剂量随源高度呈指数变化规律,且活化系数随水平投影距变化明显;单位质量Mn元素具有最高的剂量贡献,低Al土壤的土壤安全驻留指数更高,且Mn、Na元素含量高的土壤安全驻留距离更短。基于以上结果,计算了用于评价感生放射性在不同时间尺度对人员的安全影响的土壤安全指数与安全驻留距离参数,为后续差异化的安全策略提供数据支持。
强脉冲中子在地面产生的感生放射性γ辐射场受到源位置、地面介质组分的影响,呈现不同的分布特点,进而对人员造成不同程度的辐射危害。为评估不同场景(包括源位置与地面介质组成)下的感生放射性γ辐射环境水平,支撑强脉冲辐射环境研究与相关人员防护策略制定,基于大气分层模型,通过基于蒙卡的地面感生放射性两步计算方法计算了不同土壤条件下,感生放射性的剂量分布及典型位置剂量率随时间的变化规律,拟合给出了不同核素剂量贡献公式。通过对三种典型土壤的模拟计算,给出了核素活化系数以快速评估土壤中原子活化数,并通过单位质量剂量贡献评估了土壤中各种核素的平均剂量贡献;提出了土壤的安全驻留指数与安全驻留距离两个指标以在不同时间尺度下评价不同土壤条件下的强脉冲中子感生放射性环境的安全性。结果表明,源高度
当前状态:
, 最新更新时间: ,
doi: 10.11884/HPLPB202638.250445
摘要:
漂移阶跃恢复二极管(DSRD)因其快恢复特性和稳定运行能力,在高功率半导体断路器件领域受到广泛关注。针对磁饱和变压器型DSRD脉冲源中参数耦合复杂、设计依据不够明确的问题,本文研究了一种基于DSRD的磁饱和变压器脉冲源电路拓扑。首先分析了DSRD的工作原理,结合磁饱和变压器的升压与磁饱和特性设计了泵浦电路。基于磁饱和变压器及LC谐振过程的经典模型,对磁饱和时间、次级电流变化率和峰值电流等关键参数进行了定性分析与定量计算,确定实验样机的参数范围。在此基础上,通过电路仿真与样机实验,系统分析了变压器匝比、磁芯截面积、初次级电容及磁芯材料对脉冲输出特性的影响。实验结果表明,在前级充电电压为700 V、负载为75 Ω条件下,该脉冲源获得幅值约15.9 kV、前沿约11.7 ns的高压脉冲输出,并可在1 kHz重复频率下稳定运行。研究结果为磁饱和变压器型DSRD脉冲源的参数选取与紧凑化实现提供了工程参考。
漂移阶跃恢复二极管(DSRD)因其快恢复特性和稳定运行能力,在高功率半导体断路器件领域受到广泛关注。针对磁饱和变压器型DSRD脉冲源中参数耦合复杂、设计依据不够明确的问题,本文研究了一种基于DSRD的磁饱和变压器脉冲源电路拓扑。首先分析了DSRD的工作原理,结合磁饱和变压器的升压与磁饱和特性设计了泵浦电路。基于磁饱和变压器及LC谐振过程的经典模型,对磁饱和时间、次级电流变化率和峰值电流等关键参数进行了定性分析与定量计算,确定实验样机的参数范围。在此基础上,通过电路仿真与样机实验,系统分析了变压器匝比、磁芯截面积、初次级电容及磁芯材料对脉冲输出特性的影响。实验结果表明,在前级充电电压为700 V、负载为75 Ω条件下,该脉冲源获得幅值约15.9 kV、前沿约11.7 ns的高压脉冲输出,并可在1 kHz重复频率下稳定运行。研究结果为磁饱和变压器型DSRD脉冲源的参数选取与紧凑化实现提供了工程参考。
当前状态:
, 最新更新时间: ,
doi: 10.11884/HPLPB202638.250307
摘要:
重离子加速装置(HIAF)中的iLinac超导直线加速器需在低温真空环境下长期稳定运行,其运行过程中面临超导腔失超、恒温器氦压与液位异常、真空保护及功率源故障等多重风险。传统FPGA联锁保护方案存在全局协同能力差、接口资源利用率低等问题,而基于PLC的方案响应延迟达毫秒级,无法满足微秒级实时保护需求。为此,提出一种基于ZYNQ SoC的射频综合保护系统,创新采用光纤I/O通信与硬件联锁协同架构,实现多源信号高效聚合与快速处理。该系统充分利用FPGA的并行处理能力,实现了微秒级保护响应,并通过ARM处理器完成系统状态监测与远程管理。实验表明,光纤接口响应时间小于1.78 μs,干触点信号响应时间低于130μs;系统可实时监测关键信号全链路状态,并基于CS-Studio平台实现可视化控制。该设计已成功应用于HIAF超导段,为超导加速器提供了一种高可靠性、低延迟的综合保护新方案。
重离子加速装置(HIAF)中的iLinac超导直线加速器需在低温真空环境下长期稳定运行,其运行过程中面临超导腔失超、恒温器氦压与液位异常、真空保护及功率源故障等多重风险。传统FPGA联锁保护方案存在全局协同能力差、接口资源利用率低等问题,而基于PLC的方案响应延迟达毫秒级,无法满足微秒级实时保护需求。为此,提出一种基于ZYNQ SoC的射频综合保护系统,创新采用光纤I/O通信与硬件联锁协同架构,实现多源信号高效聚合与快速处理。该系统充分利用FPGA的并行处理能力,实现了微秒级保护响应,并通过ARM处理器完成系统状态监测与远程管理。实验表明,光纤接口响应时间小于1.78 μs,干触点信号响应时间低于130μs;系统可实时监测关键信号全链路状态,并基于CS-Studio平台实现可视化控制。该设计已成功应用于HIAF超导段,为超导加速器提供了一种高可靠性、低延迟的综合保护新方案。
当前状态:
, 最新更新时间: ,
doi: 10.11884/HPLPB202638.250365
摘要:
针对雷击试验对脉冲电流发生器的需求,设计并研制了模块化的雷击电流模拟装置,用于模拟产生雷电直接效应和间接效应时的电流环境。模块化雷击电流模拟装置主要由A、B、C、D四个模块构成,分别可产生雷击电流分量A初始雷击电流、分量B中间电流、分量C持续电流、分量D再击电流。基于理论分析和电路仿真对四个模块的电参数进行设计,其中模块A和模块D采用储能电容与气体开关的多支路并联放电方案,模块B采用晶闸管放电方案,模块C采用超级电容器模组与固态开关直接切断电流的方案。同时,考虑到不同场景对加载距离的不同需求,通过控制电缆参数、调波电阻以及加载腔体结构的方式使加载距离在5 m至30 m范围内可调。在此基础上,研制了模块化雷击电流模拟装置并进行了初步实验测试,其输出电流波形指标满足GJB 1389A-2005中对雷击电流波形的要求。雷击电流模拟装置集成在标准集装箱内,为不同场地下各类设备开展雷击试验提供了支持。
针对雷击试验对脉冲电流发生器的需求,设计并研制了模块化的雷击电流模拟装置,用于模拟产生雷电直接效应和间接效应时的电流环境。模块化雷击电流模拟装置主要由A、B、C、D四个模块构成,分别可产生雷击电流分量A初始雷击电流、分量B中间电流、分量C持续电流、分量D再击电流。基于理论分析和电路仿真对四个模块的电参数进行设计,其中模块A和模块D采用储能电容与气体开关的多支路并联放电方案,模块B采用晶闸管放电方案,模块C采用超级电容器模组与固态开关直接切断电流的方案。同时,考虑到不同场景对加载距离的不同需求,通过控制电缆参数、调波电阻以及加载腔体结构的方式使加载距离在5 m至30 m范围内可调。在此基础上,研制了模块化雷击电流模拟装置并进行了初步实验测试,其输出电流波形指标满足GJB 1389A-2005中对雷击电流波形的要求。雷击电流模拟装置集成在标准集装箱内,为不同场地下各类设备开展雷击试验提供了支持。
当前状态:
, 最新更新时间: ,
doi: 10.11884/HPLPB202638.250422
摘要:
针对高功率光纤放大器在γ射线辐照环境下出现的辐致模式不稳定性效应,基于光纤辐致损耗机理与线性稳态分析方法,系统研究了γ辐照对模式不稳定阈值的影响及自恢复机制。实验结果表明,当辐致模式不稳定效应发生时,放大器的输出功率存在着剧烈波动。随着泵浦电流的逐渐增加,输出功率呈现出相似的波动趋势,并随着出光时间依次经历快速下降、缓慢下降、缓慢上升和达到亚稳态4个阶段。在每个泵浦电流下,最高与最低输出功率之间的差值均稳定在辐照前输出功率的29.7%~39.1%范围。通过分析输出激光的频域信号,进一步验证了辐致模式不稳定的自恢复效应。本文的研究结果为高功率光纤激光器在辐照环境下TMI阈值的变化特性及自恢复设计提供了理论和实验参考,具有较大的研究意义和应用价值。
针对高功率光纤放大器在γ射线辐照环境下出现的辐致模式不稳定性效应,基于光纤辐致损耗机理与线性稳态分析方法,系统研究了γ辐照对模式不稳定阈值的影响及自恢复机制。实验结果表明,当辐致模式不稳定效应发生时,放大器的输出功率存在着剧烈波动。随着泵浦电流的逐渐增加,输出功率呈现出相似的波动趋势,并随着出光时间依次经历快速下降、缓慢下降、缓慢上升和达到亚稳态4个阶段。在每个泵浦电流下,最高与最低输出功率之间的差值均稳定在辐照前输出功率的29.7%~39.1%范围。通过分析输出激光的频域信号,进一步验证了辐致模式不稳定的自恢复效应。本文的研究结果为高功率光纤激光器在辐照环境下TMI阈值的变化特性及自恢复设计提供了理论和实验参考,具有较大的研究意义和应用价值。
当前状态:
, 最新更新时间: ,
doi: 10.11884/HPLPB202638.250399
摘要:
为满足高功率脉冲应用对大电流双极性输出及灵活调控的需求,本文提出并实现了一种基于SiC MOSFET并联全桥拓扑的紧凑集成式双极性脉冲电源系统。该系统在单板上集成主功率级、隔离驱动、辅助电源与控制保护模块,兼具高功率密度与良好扩展性。实验结果表明:在50~300 V母线电压下,输出峰值电流与母线电压保持高度线性相关,脉宽调节实现了峰值电流的连续可控,最大增幅达37%。系统可稳定输出高达±300 A的双极性脉冲电流,充分验证了大电流输出与紧凑设计的兼容性。此外,在500 ns脉宽下四管并联的均流不均匀系数为12.87%,验证了协同驱动与独立栅极电阻设计的有效性。研究结果表明,该紧凑集成方案在大电流双极性脉冲输出与参数可调性之间实现了兼顾,为中压条件下高功率脉冲源的小型化与工程化提供了实验依据和设计参考。
为满足高功率脉冲应用对大电流双极性输出及灵活调控的需求,本文提出并实现了一种基于SiC MOSFET并联全桥拓扑的紧凑集成式双极性脉冲电源系统。该系统在单板上集成主功率级、隔离驱动、辅助电源与控制保护模块,兼具高功率密度与良好扩展性。实验结果表明:在50~300 V母线电压下,输出峰值电流与母线电压保持高度线性相关,脉宽调节实现了峰值电流的连续可控,最大增幅达37%。系统可稳定输出高达±300 A的双极性脉冲电流,充分验证了大电流输出与紧凑设计的兼容性。此外,在500 ns脉宽下四管并联的均流不均匀系数为12.87%,验证了协同驱动与独立栅极电阻设计的有效性。研究结果表明,该紧凑集成方案在大电流双极性脉冲输出与参数可调性之间实现了兼顾,为中压条件下高功率脉冲源的小型化与工程化提供了实验依据和设计参考。
当前状态:
, 最新更新时间: ,
doi: 10.11884/HPLPB202638.250319
摘要:
光学元件的使用寿命是决定高能激光器稳定运行的重要因素。针对传统光学玻璃在高能激光系统中使用寿命较短的缺点,研发了钝感光学玻璃。钝感光学玻璃具有激光损伤增长阈值高和激光损伤增长速度慢的优点,因而具有较长的使用寿命。基于355 nm激光开展了钝感光学玻璃损伤增长的研究。结果表明:钝感光学玻璃的激光损伤增长阈值为7~12 J/cm2,零概率激光损伤增长阈值为7 J/cm2,是同样实验条件下熔石英玻璃的2倍。钝感光学玻璃在较高激光辐照能量下(>12 J/cm2),呈指数型增长,增长速度较熔石英玻璃慢,增长系数仅为熔石英的0.53倍。钝感光学玻璃的研究,为解决高能激光装置中三倍频光学玻璃使用寿命短的问题提供了一种新的思路。
光学元件的使用寿命是决定高能激光器稳定运行的重要因素。针对传统光学玻璃在高能激光系统中使用寿命较短的缺点,研发了钝感光学玻璃。钝感光学玻璃具有激光损伤增长阈值高和激光损伤增长速度慢的优点,因而具有较长的使用寿命。基于355 nm激光开展了钝感光学玻璃损伤增长的研究。结果表明:钝感光学玻璃的激光损伤增长阈值为7~12 J/cm2,零概率激光损伤增长阈值为7 J/cm2,是同样实验条件下熔石英玻璃的2倍。钝感光学玻璃在较高激光辐照能量下(>12 J/cm2),呈指数型增长,增长速度较熔石英玻璃慢,增长系数仅为熔石英的0.53倍。钝感光学玻璃的研究,为解决高能激光装置中三倍频光学玻璃使用寿命短的问题提供了一种新的思路。
当前状态:
, 最新更新时间: ,
doi: 10.11884/HPLPB202638.250460
摘要:
针对脉冲功率系统中反向阻断双端固态闸流管(RBDT)采用漂移阶跃恢复二极管(DSRD)触发时对触发波形参数的设计需求,本文围绕硅基漂移阶跃恢复二极管(Si DSRD)的输出电压上升率(dv/dt)开展研究。首先基于TCAD器件仿真与等效电路模型,构建Si DSRD触发RBDT的数值分析模型,对不同dv/dt条件下RBDT的开通延迟时间、电流上升时间以及峰值电流进行了系统对比。随后搭建Si DSRD 触发实验电路,通过改变触发电路参数获得不同的DSRD输出dv/dt,并对RBDT的动态开通特性进行测量。结果表明,在给定电路参数下,随着DSRD输出dv/dt的提高,RBDT的开通延迟时间和电流上升时间缩短,峰值电流略有增加;当dv/dt提升到一定范围后,上述改善趋于减弱并逐渐趋于饱和。仿真与实验结果一致,表明Si DSRD输出波形的电压上升率对RBDT触发过程具有显著影响。该研究为脉冲功率开关应用中Si DSRD触发条件的合理选取提供了工程参考。
针对脉冲功率系统中反向阻断双端固态闸流管(RBDT)采用漂移阶跃恢复二极管(DSRD)触发时对触发波形参数的设计需求,本文围绕硅基漂移阶跃恢复二极管(Si DSRD)的输出电压上升率(dv/dt)开展研究。首先基于TCAD器件仿真与等效电路模型,构建Si DSRD触发RBDT的数值分析模型,对不同dv/dt条件下RBDT的开通延迟时间、电流上升时间以及峰值电流进行了系统对比。随后搭建Si DSRD 触发实验电路,通过改变触发电路参数获得不同的DSRD输出dv/dt,并对RBDT的动态开通特性进行测量。结果表明,在给定电路参数下,随着DSRD输出dv/dt的提高,RBDT的开通延迟时间和电流上升时间缩短,峰值电流略有增加;当dv/dt提升到一定范围后,上述改善趋于减弱并逐渐趋于饱和。仿真与实验结果一致,表明Si DSRD输出波形的电压上升率对RBDT触发过程具有显著影响。该研究为脉冲功率开关应用中Si DSRD触发条件的合理选取提供了工程参考。
当前状态:
, 最新更新时间: ,
doi: 10.11884/HPLPB202638.250446
摘要:
为进一步提升相对论返波管高功率微波产生器的功率容量,本文提出一种采用表面自纳米化技术抑制相对论返波管强电磁场真空击穿的新思路,并通过实验研究了超声冲击和微粒子喷丸这两种技术对工业纯钛处理后的表面自纳米化效果、场致电子发射特性和强电磁场真空击穿性能。微观形貌和X射线衍射分析结果表明,超声冲击处理后在工业纯钛表层2~3 μm范围内形成梯度纳米化层,表面晶粒细化至约40 nm;微粒子喷丸处理后在工业纯钛表层30 μm范围内形成梯度纳米化层,表面晶粒细化至约48 nm。场致电子发射测试电场-电流曲线表明,表面自纳米化处理可以抑制场致电子发射,尤其是超声冲击处理可以显著抑制工业纯钛的场致电子发射。对比分析输出微波波形和结构壁损伤痕迹发现,超声冲击和微粒子喷丸处理可减弱微波尾蚀和结构壁损伤,证明其确实能够抑制慢波结构强电磁场真空击穿。
为进一步提升相对论返波管高功率微波产生器的功率容量,本文提出一种采用表面自纳米化技术抑制相对论返波管强电磁场真空击穿的新思路,并通过实验研究了超声冲击和微粒子喷丸这两种技术对工业纯钛处理后的表面自纳米化效果、场致电子发射特性和强电磁场真空击穿性能。微观形貌和X射线衍射分析结果表明,超声冲击处理后在工业纯钛表层2~3 μm范围内形成梯度纳米化层,表面晶粒细化至约40 nm;微粒子喷丸处理后在工业纯钛表层30 μm范围内形成梯度纳米化层,表面晶粒细化至约48 nm。场致电子发射测试电场-电流曲线表明,表面自纳米化处理可以抑制场致电子发射,尤其是超声冲击处理可以显著抑制工业纯钛的场致电子发射。对比分析输出微波波形和结构壁损伤痕迹发现,超声冲击和微粒子喷丸处理可减弱微波尾蚀和结构壁损伤,证明其确实能够抑制慢波结构强电磁场真空击穿。
当前状态:
, 最新更新时间: ,
doi: 10.11884/HPLPB202638.250366
摘要:
采用空芯式结构的补偿脉冲发电机,克服了铁磁材料磁场饱和对电机磁场强度和转速的限制,可显著提高电机储能密度和功率密度。Halbach永磁阵列具有磁屏蔽作用,可省去转子铁芯,并能产生正弦度较好的气隙磁密波形。首先,本文将结构简单、整体性强、易于优化的双层Halbach永磁阵列转子应用于空芯补偿脉冲发电机的拓扑结构中。其次,在不考虑磁场饱和的情况下,在极坐标下采用子域模型的方法,建立了空芯式补偿脉冲发电机内的空载电磁场解析计算模型。该方法从电磁场的基础理论出发,运用矢量磁位法分别对四个子区域建立拉普拉斯方程(无旋场)或泊松方程(旋度场),结合相邻子区域间的边界条件,将各个方程联合求解,得到了电机空载气隙磁密的数学表达式,并对空载气隙磁场的分布情况进行了分析。解析计算结果和有限元仿真结果的对比,验证了该方法的精确性,其计算结果能够较为真实的反应电机的静态及稳态性能。最后,研究了电机的四个主要参数与空载气隙磁密径向分量和切向分量的幅值和正弦度之间的变化关系,可为后续电机空载气隙磁场的优化和进一步计算设计提供技术支持。
采用空芯式结构的补偿脉冲发电机,克服了铁磁材料磁场饱和对电机磁场强度和转速的限制,可显著提高电机储能密度和功率密度。Halbach永磁阵列具有磁屏蔽作用,可省去转子铁芯,并能产生正弦度较好的气隙磁密波形。首先,本文将结构简单、整体性强、易于优化的双层Halbach永磁阵列转子应用于空芯补偿脉冲发电机的拓扑结构中。其次,在不考虑磁场饱和的情况下,在极坐标下采用子域模型的方法,建立了空芯式补偿脉冲发电机内的空载电磁场解析计算模型。该方法从电磁场的基础理论出发,运用矢量磁位法分别对四个子区域建立拉普拉斯方程(无旋场)或泊松方程(旋度场),结合相邻子区域间的边界条件,将各个方程联合求解,得到了电机空载气隙磁密的数学表达式,并对空载气隙磁场的分布情况进行了分析。解析计算结果和有限元仿真结果的对比,验证了该方法的精确性,其计算结果能够较为真实的反应电机的静态及稳态性能。最后,研究了电机的四个主要参数与空载气隙磁密径向分量和切向分量的幅值和正弦度之间的变化关系,可为后续电机空载气隙磁场的优化和进一步计算设计提供技术支持。
当前状态:
, 最新更新时间: ,
doi: 10.11884/HPLPB202638.250454
摘要:
针对未来聚变堆芯部加料困难这一关键问题,本研究开展了基于脉冲高功率技术的紧凑环(Compact Torus, CT)注入系统加料实验。CT是一类具有自组织磁场约束特性的高密度等离子体团,其特性使其成为聚变装置实现芯部加料的理想载体,而CT注入系统是以该类等离子体团为核心的新型加料装置。该系统以脉冲高功率电源为驱动源,通过在同轴电极内产生稳定的CT等离子体并进行二次加速,形成可长距离稳定传输的高密度等离子体团。系统放电测试结果显示,CT放电电流峰值为300 kA,平均电子密度为\begin{document}$ 1.2\times {10}^{22}{\text{ m}}^{-3} $\end{document} ,速度为220 km/s且通过诊断验证打出的等离子体团具备稳定的球马克磁场结构。在EAST托卡马克加料实验中,结果表明CT注入后等离子体储能增加了18%,等离子体密度抬升了22%,等离子体密度抬升速率为\begin{document}$ 0.4\times {10}^{20}{\text{ m}}^{-3}{\text{s}}^{-1} $\end{document} ,加料效率为39%。通过与普通注气和超声分子束进行对比分析,发现CT注入的单次注入中在注入粒子数、加料效率和粒子约束时间均表现更优。
针对未来聚变堆芯部加料困难这一关键问题,本研究开展了基于脉冲高功率技术的紧凑环(Compact Torus, CT)注入系统加料实验。CT是一类具有自组织磁场约束特性的高密度等离子体团,其特性使其成为聚变装置实现芯部加料的理想载体,而CT注入系统是以该类等离子体团为核心的新型加料装置。该系统以脉冲高功率电源为驱动源,通过在同轴电极内产生稳定的CT等离子体并进行二次加速,形成可长距离稳定传输的高密度等离子体团。系统放电测试结果显示,CT放电电流峰值为300 kA,平均电子密度为
当前状态:
, 最新更新时间: ,
doi: 10.11884/HPLPB202638.250312
摘要:
为满足磁控管在大规模阵列化应用中对工作频率可控性及输出一致性的需求,本文结合注入锁定与互耦锁相两种锁相机制的技术优势,提出了一种基于注入锁定的互耦磁控管阵列幅值一致性调控方法。阵列中的五个磁控管通过定向耦合器与同轴线构成级联互耦结构,仅对位于阵列中心的磁控管注入外部信号,利用磁控管之间的互耦路径实现对整个阵列工作频率的牵引与控制。通过高功率实验,对磁控管自由振荡、仅互耦以及外部注入频率分别为2.466 GHz、2.465 GHz和2.464 GHz的五种情况下输出信号进行系统采集与分析。实验结果表明,在互耦锁相状态下引入外部注入信号,会改变级联磁控管阵列的整体频率特性,从而影响阵列输出信号的幅值分布;通过调节外部注入信号的频率和功率,可进一步实现对阵列磁控管输出信号幅值的有效调控。利用输出信号功率谱密度峰值的样本方差对不同情况下输出幅值的离散程度进行定量表征,结果显示在注入功率为100 W的条件下,阵列的功率谱密度峰值的方差由1.868降低至0.446,输出信号幅值一致性得到显著提升。该方法具备良好的扩展性与工程应用潜力,适用于大规模阵列化条件下的相干功率合成和相位扫描等应用场景。
为满足磁控管在大规模阵列化应用中对工作频率可控性及输出一致性的需求,本文结合注入锁定与互耦锁相两种锁相机制的技术优势,提出了一种基于注入锁定的互耦磁控管阵列幅值一致性调控方法。阵列中的五个磁控管通过定向耦合器与同轴线构成级联互耦结构,仅对位于阵列中心的磁控管注入外部信号,利用磁控管之间的互耦路径实现对整个阵列工作频率的牵引与控制。通过高功率实验,对磁控管自由振荡、仅互耦以及外部注入频率分别为2.466 GHz、2.465 GHz和2.464 GHz的五种情况下输出信号进行系统采集与分析。实验结果表明,在互耦锁相状态下引入外部注入信号,会改变级联磁控管阵列的整体频率特性,从而影响阵列输出信号的幅值分布;通过调节外部注入信号的频率和功率,可进一步实现对阵列磁控管输出信号幅值的有效调控。利用输出信号功率谱密度峰值的样本方差对不同情况下输出幅值的离散程度进行定量表征,结果显示在注入功率为100 W的条件下,阵列的功率谱密度峰值的方差由1.868降低至0.446,输出信号幅值一致性得到显著提升。该方法具备良好的扩展性与工程应用潜力,适用于大规模阵列化条件下的相干功率合成和相位扫描等应用场景。
当前状态:
, 最新更新时间: ,
doi: 10.11884/HPLPB202638.250473
摘要:
为了满足带状注真空电子器件需要宽带的运行要求,设计和分析了一款应用于Ka波段带状注行波管的具有气隙非接触式的带有双层扼流槽的宽带扼流降压输出段结构,以传统矩形波导的设计理论为基础,通过优化输出段结构和添加匹配阶梯波导等手段,并利用HFSS仿真软件对输出段进行建模和仿真分析。研究表明,采用扼流槽不仅可以实现有效抑制泄漏,还可以实现极宽的工作带宽。HFSS仿真软件分析结果表明:在反射系数为−20 dB以下的绝对带宽为11.9 GHz,在毫米波频段下,在波导互连处存在泄漏很常见,通过本文设计的扼流槽仿真结果下传输效率能达到93.3%,相对带宽为36.9%,达到了宽带的要求。仿真结果和实物冷测实验结果表明,该输出段结构具有工作带宽大,传输效率高,反射较低,能够提供降压功能的特点,且具有一定的抗干扰性和可靠性。
为了满足带状注真空电子器件需要宽带的运行要求,设计和分析了一款应用于Ka波段带状注行波管的具有气隙非接触式的带有双层扼流槽的宽带扼流降压输出段结构,以传统矩形波导的设计理论为基础,通过优化输出段结构和添加匹配阶梯波导等手段,并利用HFSS仿真软件对输出段进行建模和仿真分析。研究表明,采用扼流槽不仅可以实现有效抑制泄漏,还可以实现极宽的工作带宽。HFSS仿真软件分析结果表明:在反射系数为−20 dB以下的绝对带宽为11.9 GHz,在毫米波频段下,在波导互连处存在泄漏很常见,通过本文设计的扼流槽仿真结果下传输效率能达到93.3%,相对带宽为36.9%,达到了宽带的要求。仿真结果和实物冷测实验结果表明,该输出段结构具有工作带宽大,传输效率高,反射较低,能够提供降压功能的特点,且具有一定的抗干扰性和可靠性。
当前状态:
, 最新更新时间: ,
doi: 10.11884/HPLPB202638.250358
摘要:
2024年黎巴嫩贝鲁特系列爆炸事件暴露了当前检测体系存在对电子产品内微量隐蔽爆炸物的检测短板,而现有探测技术难以满足需求。提出了一种基于双能X射线计算机层析成像(CL)技术的微量爆炸物检测方法。通过Geant4搭建含微量TNT的手机仿真模型及R值测量模型,获取双能X射线投影数据;在MATLAB中采用POCS-TVM算法实现图像重建,并基于双能投影数据计算衰减系数比值R值,确定物质等效原子序数以识别爆炸物。结果显示,CL技术解决了CT对板状构件成像的局限,基于R值的算法计算出TNT等效原子序数为7.1388 ,符合爆炸物区间。该研究验证了双能CL检测微量爆炸物的可行性,为电子产品内隐蔽爆炸物识别提供新路径,对提升核安保与反恐安检能力意义重大。
2024年黎巴嫩贝鲁特系列爆炸事件暴露了当前检测体系存在对电子产品内微量隐蔽爆炸物的检测短板,而现有探测技术难以满足需求。提出了一种基于双能X射线计算机层析成像(CL)技术的微量爆炸物检测方法。通过Geant4搭建含微量TNT的手机仿真模型及R值测量模型,获取双能X射线投影数据;在MATLAB中采用POCS-TVM算法实现图像重建,并基于双能投影数据计算衰减系数比值R值,确定物质等效原子序数以识别爆炸物。结果显示,CL技术解决了CT对板状构件成像的局限,基于R值的算法计算出TNT等效原子序数为
当前状态:
, 最新更新时间: ,
doi: 10.11884/HPLPB202638.250429
摘要:
1 018 nm光纤激光器是级联泵浦方案高功率光纤激光器的核心泵浦源,其输出功率的提升受限于放大自发辐射等效应。本文基于光束传输方法与宽谱速率方程建立理论模型,给出1 018 nm光纤激光器输出特性平衡优化的参数窗口,采用双向泵浦结构并优化光纤盘绕,有效抑制了放大自发辐射、模式不稳定等效应,最终在1 018 nm处实现了1.94 kW单纤激光输出,光光转换效率为76.38%,放大自发辐射抑制比达到33.22 dB,光束质量因子M2为1.91。该研究成功将1 018 nm光纤激光器的单纤输出功率提升至2 kW级水平,可显著提升级联泵浦方案高功率光纤激光器结构的紧凑性与集成度,并助力级联泵浦光纤激光器输出功率与亮度实现进一步突破。
1 018 nm光纤激光器是级联泵浦方案高功率光纤激光器的核心泵浦源,其输出功率的提升受限于放大自发辐射等效应。本文基于光束传输方法与宽谱速率方程建立理论模型,给出1 018 nm光纤激光器输出特性平衡优化的参数窗口,采用双向泵浦结构并优化光纤盘绕,有效抑制了放大自发辐射、模式不稳定等效应,最终在1 018 nm处实现了1.94 kW单纤激光输出,光光转换效率为76.38%,放大自发辐射抑制比达到33.22 dB,光束质量因子M2为1.91。该研究成功将1 018 nm光纤激光器的单纤输出功率提升至2 kW级水平,可显著提升级联泵浦方案高功率光纤激光器结构的紧凑性与集成度,并助力级联泵浦光纤激光器输出功率与亮度实现进一步突破。
当前状态:
, 最新更新时间: ,
doi: 10.11884/HPLPB202638.250398
摘要:
碳化硅(SiC)基光触发多门极半导体开关(LIMS)具有功率容量高,导通速度快的显著优势,在雷达、加速器以及脉冲源等方面广泛应用。针对LIMS存在的下降沿长,关断速度慢等问题,提出了一种具有关断作用的LIMS阳极结构设计。通过实验数据对仿真模型进行校准,并结合仿真对具有关断阳极结构器件的导通特性进行研究。仿真结果表明,具有关断阳极结构的器件,能在激光触发后形成pnpn结构的正反馈效应,增加导通电流。在激光结束后,随着光生载流子的复合,以及关断阳极结构对基区载流子的抽取作用,显著地提高器件的关断速度。当输入电压为4 kV时,在数百A脉冲电流放电条件下,电流脉冲宽度从0.79 μs减小到百ns以下,器件的关断时间降低至0.6 μs,可以在kHz及以上的重复频率场景中应用。
碳化硅(SiC)基光触发多门极半导体开关(LIMS)具有功率容量高,导通速度快的显著优势,在雷达、加速器以及脉冲源等方面广泛应用。针对LIMS存在的下降沿长,关断速度慢等问题,提出了一种具有关断作用的LIMS阳极结构设计。通过实验数据对仿真模型进行校准,并结合仿真对具有关断阳极结构器件的导通特性进行研究。仿真结果表明,具有关断阳极结构的器件,能在激光触发后形成pnpn结构的正反馈效应,增加导通电流。在激光结束后,随着光生载流子的复合,以及关断阳极结构对基区载流子的抽取作用,显著地提高器件的关断速度。当输入电压为4 kV时,在数百A脉冲电流放电条件下,电流脉冲宽度从0.79 μs减小到百ns以下,器件的关断时间降低至0.6 μs,可以在kHz及以上的重复频率场景中应用。
当前状态:
, 最新更新时间: ,
doi: 10.11884/HPLPB202638.250420
摘要:
1 μm 波段高功率掺镱光纤激光器在激光加工、生物医疗及国防安全等领域应用广泛,然而,随着输出功率持续提升,传统大纤芯光纤易受模式不稳定与受激拉曼散射等非线性效应影响。全固态反谐振石英光纤(AS-ARF)基于其独特的反谐振导光机理,可在实现超大模场传输的同时抑制高阶模,为兼顾高功率与高光束质量提供了创新技术路径。然而,面向高功率增益应用的有源掺镱(Yb)AS-ARF,其纤芯折射率起伏对模式特性的影响机制及“阶跃光纤-AS-ARF”熔接传输特性尚未得到系统研究,制约了实用化进程。针对上述问题,通过构建六环结构AS-ARF模型,结合理论推导与数值仿真模拟,研究了折射率起伏对光纤导光特性的影响,明确了维持原有导光机制的折射率变化临界值,验证了该光纤在目标波长下的低损耗、大模场面积及良好的光束质量保持能力;同时探究了阶跃光纤与AS-ARF熔接耦合场景的光传输规律,仿真结果表明当入射光束直径与AS-ARF纤芯直径匹配时,传输能量衰减<2%。本研究实现了对有源AS-ARF核心调控参数的量化,为Yb3+-AS-ARF的制备工艺优化(重点关注折射率均匀性控制)及实际耦合方案的设计提供了理论基础。
1 μm 波段高功率掺镱光纤激光器在激光加工、生物医疗及国防安全等领域应用广泛,然而,随着输出功率持续提升,传统大纤芯光纤易受模式不稳定与受激拉曼散射等非线性效应影响。全固态反谐振石英光纤(AS-ARF)基于其独特的反谐振导光机理,可在实现超大模场传输的同时抑制高阶模,为兼顾高功率与高光束质量提供了创新技术路径。然而,面向高功率增益应用的有源掺镱(Yb)AS-ARF,其纤芯折射率起伏对模式特性的影响机制及“阶跃光纤-AS-ARF”熔接传输特性尚未得到系统研究,制约了实用化进程。针对上述问题,通过构建六环结构AS-ARF模型,结合理论推导与数值仿真模拟,研究了折射率起伏对光纤导光特性的影响,明确了维持原有导光机制的折射率变化临界值,验证了该光纤在目标波长下的低损耗、大模场面积及良好的光束质量保持能力;同时探究了阶跃光纤与AS-ARF熔接耦合场景的光传输规律,仿真结果表明当入射光束直径与AS-ARF纤芯直径匹配时,传输能量衰减<2%。本研究实现了对有源AS-ARF核心调控参数的量化,为Yb3+-AS-ARF的制备工艺优化(重点关注折射率均匀性控制)及实际耦合方案的设计提供了理论基础。
当前状态:
, 最新更新时间: ,
doi: 10.11884/HPLPB202638.250367
摘要:
高能闪光X光照相在流体动力学实验研究中具有重要应用,作为一种产生多脉冲X光的重要手段,中美俄等国家的多脉冲直线感应加速器(LIA)技术方案各具特色。本文探索了一种百kV四脉冲产生技术,即利用数十kV的低气压伪火花开关驱动三同轴电缆Blumlein线产生单脉冲高压,数十kV的单脉冲高压经感应叠加器的电压叠加产生百kV的单脉冲高压,采用相同的四套脉冲高压发生器输出百kV的单脉冲高压,经同轴高压硅堆汇流器获得四脉冲高压输出。仿真和实验结果表明:该方案可以产生脉冲间隔可调的百余kV的四脉冲高压,且该高压发生器具有结构紧凑、可移动等特点,有望成为一种新型的可应用于多脉冲直线感应加速器中的脉冲功率源。
高能闪光X光照相在流体动力学实验研究中具有重要应用,作为一种产生多脉冲X光的重要手段,中美俄等国家的多脉冲直线感应加速器(LIA)技术方案各具特色。本文探索了一种百kV四脉冲产生技术,即利用数十kV的低气压伪火花开关驱动三同轴电缆Blumlein线产生单脉冲高压,数十kV的单脉冲高压经感应叠加器的电压叠加产生百kV的单脉冲高压,采用相同的四套脉冲高压发生器输出百kV的单脉冲高压,经同轴高压硅堆汇流器获得四脉冲高压输出。仿真和实验结果表明:该方案可以产生脉冲间隔可调的百余kV的四脉冲高压,且该高压发生器具有结构紧凑、可移动等特点,有望成为一种新型的可应用于多脉冲直线感应加速器中的脉冲功率源。
当前状态:
, 最新更新时间: ,
doi: 10.11884/HPLPB202638.250450
摘要:
针对无人机军事威胁与民用安全风险,微波技术因具备“低成本、面杀伤、全天候”的优势,成为反无人机核心手段,其效应研究是装备研发与防护设计的基础。本文综述无人机微波效应研究进展:前门效应通过数据链、导航等子系统的有意电磁通道耦合,低噪声放大器等为敏感部件,效应阈值与频率匹配度密切相关;后门效应经外壳孔缝、电缆、PCB等无意通道耦合,电缆是主要路径,后门耦合研究仍薄弱。系统级效应呈层级化失效,阈值受无人机型号、微波参数及姿态影响。当前研究存在耦合机制“黑匣子”、方法碎片化、防护衔接不足等问题。未来需突破多路径协同耦合建模、复杂场景评估及反制-防护协同技术。本文为该领域研究提供系统性参考,支撑反无人机装备研发与无人机安全应用。
针对无人机军事威胁与民用安全风险,微波技术因具备“低成本、面杀伤、全天候”的优势,成为反无人机核心手段,其效应研究是装备研发与防护设计的基础。本文综述无人机微波效应研究进展:前门效应通过数据链、导航等子系统的有意电磁通道耦合,低噪声放大器等为敏感部件,效应阈值与频率匹配度密切相关;后门效应经外壳孔缝、电缆、PCB等无意通道耦合,电缆是主要路径,后门耦合研究仍薄弱。系统级效应呈层级化失效,阈值受无人机型号、微波参数及姿态影响。当前研究存在耦合机制“黑匣子”、方法碎片化、防护衔接不足等问题。未来需突破多路径协同耦合建模、复杂场景评估及反制-防护协同技术。本文为该领域研究提供系统性参考,支撑反无人机装备研发与无人机安全应用。
当前状态:
, 最新更新时间: ,
doi: 10.11884/HPLPB202638.250392
摘要:
研制了一种基于氟化铅(PbF2)光窗、微通道板(MCP)、锥形阳极集成的超快响应光电倍增管。PbF2晶体以其超快的契伦科夫辐射为主导的发光机理,成为实现皮秒级时间分辨的理想闪烁体与光窗材料[12]。在制备方法上,为保护氟化铅晶体及避免氟化铅晶体高膨胀系数带来的高温膜层失效,采用蒸镀过渡膜层的方式,在样管密封上后端采用激光焊接、前端采用热压铟封的方式进行整管密接,最终制备出性能可测的氟化铅超快响应光电倍增管产品。同时对其进行了性能评估和数据分析,其量子效率、增益、上升时间等核心指标与常规快时间响应微通道板型光电倍增管性能基本相当,具备较高的光电转换效率、超快的时间响应、较高的二次电子倍增能力,为后续超快探测领域提供试验基础。
研制了一种基于氟化铅(PbF2)光窗、微通道板(MCP)、锥形阳极集成的超快响应光电倍增管。PbF2晶体以其超快的契伦科夫辐射为主导的发光机理,成为实现皮秒级时间分辨的理想闪烁体与光窗材料[12]。在制备方法上,为保护氟化铅晶体及避免氟化铅晶体高膨胀系数带来的高温膜层失效,采用蒸镀过渡膜层的方式,在样管密封上后端采用激光焊接、前端采用热压铟封的方式进行整管密接,最终制备出性能可测的氟化铅超快响应光电倍增管产品。同时对其进行了性能评估和数据分析,其量子效率、增益、上升时间等核心指标与常规快时间响应微通道板型光电倍增管性能基本相当,具备较高的光电转换效率、超快的时间响应、较高的二次电子倍增能力,为后续超快探测领域提供试验基础。
当前状态:
, 最新更新时间: ,
doi: 10.11884/HPLPB202638.250242
摘要:
对于能量分辨能力不足的探测器,能谱解析工作能够提高核素识别和活度计算的准确度。CLYC探测器以其能够同时探测中子和γ光子的优点被广泛应用于中子-光子双模探测领域中,其能量分辨能力与高纯锗、碲锌镉等半导体探测器相比相对较差,在复杂的辐射环境中难以保证对γ能谱的分析精度。采用蒙特卡罗方法计算CLYC探测器的γ能量响应函数,并通过插值法构建探测器的能量响应矩阵,利用极大似然期望最大化算法(MLEM)进行γ能谱解析。选取0~3 MeV的能量区间,每间隔0.05 MeV计算一个响应函数,利用插值算法构建了CLYC探测器对γ射线的高精度响应矩阵,并结合MLEM算法对226Ra能谱、60Co - 137Cs混合能谱以及152Eu复杂能谱进行解谱验证,对特征峰面积进行了定量计算。结果表明:该方法能够有效克服探测器能量分辨率的限制,解谱后特征峰位清晰,复杂能谱中的重峰区域实现了有效分离,特征峰面积计算结果稳定,清晰反映了入射γ射线的能量和强度信息,提高了能谱分析的精度。
对于能量分辨能力不足的探测器,能谱解析工作能够提高核素识别和活度计算的准确度。CLYC探测器以其能够同时探测中子和γ光子的优点被广泛应用于中子-光子双模探测领域中,其能量分辨能力与高纯锗、碲锌镉等半导体探测器相比相对较差,在复杂的辐射环境中难以保证对γ能谱的分析精度。采用蒙特卡罗方法计算CLYC探测器的γ能量响应函数,并通过插值法构建探测器的能量响应矩阵,利用极大似然期望最大化算法(MLEM)进行γ能谱解析。选取0~3 MeV的能量区间,每间隔0.05 MeV计算一个响应函数,利用插值算法构建了CLYC探测器对γ射线的高精度响应矩阵,并结合MLEM算法对226Ra能谱、60Co - 137Cs混合能谱以及152Eu复杂能谱进行解谱验证,对特征峰面积进行了定量计算。结果表明:该方法能够有效克服探测器能量分辨率的限制,解谱后特征峰位清晰,复杂能谱中的重峰区域实现了有效分离,特征峰面积计算结果稳定,清晰反映了入射γ射线的能量和强度信息,提高了能谱分析的精度。
当前状态:
, 最新更新时间: ,
doi: 10.11884/HPLPB202638.250281
摘要:
蒙特卡罗方法进行辐射屏蔽模拟时效率低下,使用特定的降方差技巧是加速辐射屏蔽模拟的方法之一,另一种更通用的方法是使用大规模并行技术从硬件方面提升模拟速度。目前由于人工智能技术发展引起的对算力的庞大需求,各大超算平台对大规模GPU并行架构的支持稳步提升,为了适应目前和未来超算平台的GPU并行架构,开发适用于GPU平台的蒙特卡罗输运算法很有必要。本文旨在利用GPU并行加速NECP-MCX蒙特卡罗粒子输运程序的固定源计算,进而加速辐射屏蔽输运模拟。本文分析了GPU事件并行算法在固定源计算模式下的特性,在NECP-MCX程序中初步部署了GPU事件并行算法,基于简单固定源问题进行了测试分析,结果表明,最大同时模拟事件数与模拟速度正相关,对粒子信息排序能够加速28%,GPU并行速度为单核CPU运行速度的25倍。初步的GPU并行加速展现出了显著的加速潜力,然而,若要充分挖掘其能力并优化整体性能,需要进一步的研究。
蒙特卡罗方法进行辐射屏蔽模拟时效率低下,使用特定的降方差技巧是加速辐射屏蔽模拟的方法之一,另一种更通用的方法是使用大规模并行技术从硬件方面提升模拟速度。目前由于人工智能技术发展引起的对算力的庞大需求,各大超算平台对大规模GPU并行架构的支持稳步提升,为了适应目前和未来超算平台的GPU并行架构,开发适用于GPU平台的蒙特卡罗输运算法很有必要。本文旨在利用GPU并行加速NECP-MCX蒙特卡罗粒子输运程序的固定源计算,进而加速辐射屏蔽输运模拟。本文分析了GPU事件并行算法在固定源计算模式下的特性,在NECP-MCX程序中初步部署了GPU事件并行算法,基于简单固定源问题进行了测试分析,结果表明,最大同时模拟事件数与模拟速度正相关,对粒子信息排序能够加速28%,GPU并行速度为单核CPU运行速度的25倍。初步的GPU并行加速展现出了显著的加速潜力,然而,若要充分挖掘其能力并优化整体性能,需要进一步的研究。
当前状态:
, 最新更新时间: ,
doi: 10.11884/HPLPB202638.250342
摘要:
针对全固态 Marx 脉冲发生器电路中隔离驱动部分体积较大、成本高及集成性差等问题,提出了一种基于PCB无磁芯变压器的同步隔离驱动方案,并研制样机验证了驱动可行性。首先对无磁芯变压器进行建模,并借助Q3D电磁仿真软件提取关键电磁参数,结合实测数据进行对比,验证了模型准确性。通过对电路运行过程的理论分析与 LTspice 仿真,阐明了该方案在驱动时序和工作机理方面与传统磁芯变压器驱动存在的显著差异。最后搭建实验平台对所提出的驱动系统进行测试,结果表明该方案具备宽动态范围驱动能力、优异的电气隔离性能和良好的 PCB 工艺兼容性,验证了其可行性与工程应用潜力。
针对全固态 Marx 脉冲发生器电路中隔离驱动部分体积较大、成本高及集成性差等问题,提出了一种基于PCB无磁芯变压器的同步隔离驱动方案,并研制样机验证了驱动可行性。首先对无磁芯变压器进行建模,并借助Q3D电磁仿真软件提取关键电磁参数,结合实测数据进行对比,验证了模型准确性。通过对电路运行过程的理论分析与 LTspice 仿真,阐明了该方案在驱动时序和工作机理方面与传统磁芯变压器驱动存在的显著差异。最后搭建实验平台对所提出的驱动系统进行测试,结果表明该方案具备宽动态范围驱动能力、优异的电气隔离性能和良好的 PCB 工艺兼容性,验证了其可行性与工程应用潜力。
当前状态:
, 最新更新时间: ,
doi: 10.11884/HPLPB202638.250378
摘要:
使用基于裂变响应函数算法的FLASH程序,在具有复杂堆芯结构的AP1000反应堆内进行计算验证。通过基于Serpent蒙特卡罗程序的参考工况计算构建裂变响应函数数据库,结合局部组件间环境效应修正因子算法,有效消除了组件状态差异对计算精度的影响。同时,采用预估-校正法对反射层进行了精确模拟。自主开发的FLASH程序在AP1000 堆芯热态零功率工况下进行了数值验证,结果表明:与蒙特卡罗参考解相比,各2D轴向切片的有效增值系数偏差均控制在+220 pcm以内,全堆三维有效增值系数偏差为+209 pcm;2D棒功率分布的均方根误差低于1.1%,三维棒功率均方根误差为1.05%,组件功率均方根误差为0.67%。在20核并行条件下,FLASH程序实现了AP1000全堆三维计算,耗时仅为73秒,验证了所提方法的高效性与高精度。
使用基于裂变响应函数算法的FLASH程序,在具有复杂堆芯结构的AP1000反应堆内进行计算验证。通过基于Serpent蒙特卡罗程序的参考工况计算构建裂变响应函数数据库,结合局部组件间环境效应修正因子算法,有效消除了组件状态差异对计算精度的影响。同时,采用预估-校正法对反射层进行了精确模拟。自主开发的FLASH程序在AP1000 堆芯热态零功率工况下进行了数值验证,结果表明:与蒙特卡罗参考解相比,各2D轴向切片的有效增值系数偏差均控制在+220 pcm以内,全堆三维有效增值系数偏差为+209 pcm;2D棒功率分布的均方根误差低于1.1%,三维棒功率均方根误差为1.05%,组件功率均方根误差为0.67%。在20核并行条件下,FLASH程序实现了AP1000全堆三维计算,耗时仅为73秒,验证了所提方法的高效性与高精度。
当前状态:
, 最新更新时间: ,
doi: 10.11884/HPLPB202638.250386
摘要:
简要回顾了中物院激光聚变研究中心研究团队基于星光-Ⅲ等强激光装置,在激光驱动中子源产生及应用研究方面开展的系列工作。介绍了研究团队通过新型靶设计提升光核中子产生效率、基于靶背鞘场加速机制提高中子产额,以及利用无碰撞静电冲击波加速获得高品质中子源等若干技术途径的探索。在应用方面,研究团队初步开展了该中子源在快中子照相、器件辐照效应与核材料检测等方向的实验研究,展现了其作为短脉冲、高通量中子源的潜在应用价值。随着激光技术的不断进步和产生机制的持续优化,这种新型中子源有望在基础科学研究、核能技术发展以及工业应用等领域发挥更加重要的作用,为相关学科的发展提供新的研究手段和技术支撑。
简要回顾了中物院激光聚变研究中心研究团队基于星光-Ⅲ等强激光装置,在激光驱动中子源产生及应用研究方面开展的系列工作。介绍了研究团队通过新型靶设计提升光核中子产生效率、基于靶背鞘场加速机制提高中子产额,以及利用无碰撞静电冲击波加速获得高品质中子源等若干技术途径的探索。在应用方面,研究团队初步开展了该中子源在快中子照相、器件辐照效应与核材料检测等方向的实验研究,展现了其作为短脉冲、高通量中子源的潜在应用价值。随着激光技术的不断进步和产生机制的持续优化,这种新型中子源有望在基础科学研究、核能技术发展以及工业应用等领域发挥更加重要的作用,为相关学科的发展提供新的研究手段和技术支撑。
当前状态:
, 最新更新时间: ,
doi: 10.11884/HPLPB202638.250330
摘要:
针对大光斑、窄脉冲激光在测量中因光路整形畸变、瞬态难捕获及相干性要求等限制导致的幅值失真与采样困难问题,提出了一种面向纳秒级脉冲大光斑面型激光的光束质量测量系统。系统采用三维步进平台联合光电探测器实现光斑强度的空间重建,并设计多通道峰值保持电路以锁存脉冲峰值,确保幅度采集的瞬态准确性。为应对部分光斑截断及边界不完整等非理想条件,系统引入圆拟合方法作为对能量二阶矩计算的补充,增强了光斑尺寸评估的鲁棒性。实验选用垂直腔面发射激光器作为典型光源,开展轴向扫描测量,比较不同方法下光斑尺度与能量分布的一致性。结果表明,该系统在纳秒激光脉冲与大尺寸光斑条件下具备良好的测量稳定性与适应能力,能够为光束几何特性和能量结构的多维评估提供有效支撑。
针对大光斑、窄脉冲激光在测量中因光路整形畸变、瞬态难捕获及相干性要求等限制导致的幅值失真与采样困难问题,提出了一种面向纳秒级脉冲大光斑面型激光的光束质量测量系统。系统采用三维步进平台联合光电探测器实现光斑强度的空间重建,并设计多通道峰值保持电路以锁存脉冲峰值,确保幅度采集的瞬态准确性。为应对部分光斑截断及边界不完整等非理想条件,系统引入圆拟合方法作为对能量二阶矩计算的补充,增强了光斑尺寸评估的鲁棒性。实验选用垂直腔面发射激光器作为典型光源,开展轴向扫描测量,比较不同方法下光斑尺度与能量分布的一致性。结果表明,该系统在纳秒激光脉冲与大尺寸光斑条件下具备良好的测量稳定性与适应能力,能够为光束几何特性和能量结构的多维评估提供有效支撑。
当前状态:
, 最新更新时间: ,
doi: 10.11884/HPLPB202638.250424
摘要:
金刚石优异的材料特性,认为是用作光导开关器件的理想候选材料。然而,金刚石光导开关器件暴露出导通电阻大及器件耐压低的问题。为提升金刚石光导开关的器件性能,采用不同氮掺杂浓度及厚度的单晶金刚石材料,并通过氮化硅材料钝化处理,制作了垂直结构的金刚石光导开关器件。通过表征手段获取了金刚石的掺杂浓度梯度。以波长为532 nm的激光作为触发源,在不同的直流偏置下获得了光导开关器件的开关响应特性。实验结果表明:氮掺杂金刚石光导开关器件均展现出优异的开关比(~1011),及亚纳秒量级的上升沿及下降沿性能。其中,氮掺杂浓度高的金刚石材料,其对应的光导开关器件导通电阻小。通过降低金刚石材料厚度,在偏压为4 kV(电场强度为110 kV/cm)下实现了光导开关器件导通电阻为28.9 Ω,对应的输出峰值功率为128 kW,进一步提升了器件性能。通过氮掺杂浓度设计、衬底厚度减薄及氮化硅钝化处理等,本工作成功制备了具有较好性能的金刚石光导开关器件,为金刚石光导开关器件的性能提升提供指导。
金刚石优异的材料特性,认为是用作光导开关器件的理想候选材料。然而,金刚石光导开关器件暴露出导通电阻大及器件耐压低的问题。为提升金刚石光导开关的器件性能,采用不同氮掺杂浓度及厚度的单晶金刚石材料,并通过氮化硅材料钝化处理,制作了垂直结构的金刚石光导开关器件。通过表征手段获取了金刚石的掺杂浓度梯度。以波长为532 nm的激光作为触发源,在不同的直流偏置下获得了光导开关器件的开关响应特性。实验结果表明:氮掺杂金刚石光导开关器件均展现出优异的开关比(~1011),及亚纳秒量级的上升沿及下降沿性能。其中,氮掺杂浓度高的金刚石材料,其对应的光导开关器件导通电阻小。通过降低金刚石材料厚度,在偏压为4 kV(电场强度为110 kV/cm)下实现了光导开关器件导通电阻为28.9 Ω,对应的输出峰值功率为128 kW,进一步提升了器件性能。通过氮掺杂浓度设计、衬底厚度减薄及氮化硅钝化处理等,本工作成功制备了具有较好性能的金刚石光导开关器件,为金刚石光导开关器件的性能提升提供指导。
当前状态:
, 最新更新时间: ,
doi: 10.11884/HPLPB202638.250168
摘要:
无损检测方法在各领域都上发挥着重要的作用,伽马射线、热中子成像均是重要的无损检测方法,各有优劣,在许多方面上具有互补性。热中子-伽马射线双模成像将两者融合,在兼具这两类射线检测方法优点的同时,与单一射线检测相比,还具有物质识别的能力。以原子能院正在研发的18 MeV回旋加速器为设计基础,利用质子加速器驱动的中子源可同时产生中子和伽马射线这一特性,通过模拟对双模成像中子源进行研究。其中选用具有高(p, n)反应截面的铍做中子靶产生中子,为得到热中子,用聚乙烯做中子慢化体和反射体。利用热中子和伽马束流在空间上的分布不同,通过设计在不同空间取向上分别引出这两种射线,实现一靶同时得到两种射线。此外,通过在聚乙烯上对中子引出口和伽马射线引出口的设计,进一步提高热中子束流和伽马射线束流的引出效率。
无损检测方法在各领域都上发挥着重要的作用,伽马射线、热中子成像均是重要的无损检测方法,各有优劣,在许多方面上具有互补性。热中子-伽马射线双模成像将两者融合,在兼具这两类射线检测方法优点的同时,与单一射线检测相比,还具有物质识别的能力。以原子能院正在研发的18 MeV回旋加速器为设计基础,利用质子加速器驱动的中子源可同时产生中子和伽马射线这一特性,通过模拟对双模成像中子源进行研究。其中选用具有高(p, n)反应截面的铍做中子靶产生中子,为得到热中子,用聚乙烯做中子慢化体和反射体。利用热中子和伽马束流在空间上的分布不同,通过设计在不同空间取向上分别引出这两种射线,实现一靶同时得到两种射线。此外,通过在聚乙烯上对中子引出口和伽马射线引出口的设计,进一步提高热中子束流和伽马射线束流的引出效率。
当前状态:
, 最新更新时间: ,
doi: 10.11884/HPLPB202638.250453
摘要:
全固态直线变压器驱动源(Solid-state Linear Transformer Driver, SSLTD)因其模块化、固态化、高可靠性和高重频的优势,已成为脉冲功率技术的重要发展方向。本文提出并研制了一种基于层叠 Blumlein 脉冲产生模块(Stacked Blumlein Pulse Generation Module, SBPGM)的紧凑型全固态直线变压器驱动源,并对其进行了实验验证。每个SBPGM 集成了由高压陶瓷电容与 PCB 分布电感构成的混合型脉冲成形网络、串并联 IGBT 开关阵列及隔离驱动电路。所提出的共地双极性充电SBPGM拓扑消除了单个模块内高压隔离的需求,并实现了驱动绝缘电压的均衡,从而显著提升了系统的紧凑性与可靠性。通过对单个SBPGM的电路仿真研究,验证了其在±5.5 kV充电电压下,输出10.8 kV的倍压输出特性以及理想的高压隔离特性。基于该模块构建的30级SSLTD样机在单级充电电压为 ±5 kV、90 Ω水电阻负载的条件下,获得了总输出电压 279 kV的准方波脉冲,且输出电流峰值为3.1 kA,脉宽(FWHM)为 77ns,上升沿(10%~90%)为 22.4 ns,重频50 Hz,对应峰值功率达0.9 GW。
全固态直线变压器驱动源(Solid-state Linear Transformer Driver, SSLTD)因其模块化、固态化、高可靠性和高重频的优势,已成为脉冲功率技术的重要发展方向。本文提出并研制了一种基于层叠 Blumlein 脉冲产生模块(Stacked Blumlein Pulse Generation Module, SBPGM)的紧凑型全固态直线变压器驱动源,并对其进行了实验验证。每个SBPGM 集成了由高压陶瓷电容与 PCB 分布电感构成的混合型脉冲成形网络、串并联 IGBT 开关阵列及隔离驱动电路。所提出的共地双极性充电SBPGM拓扑消除了单个模块内高压隔离的需求,并实现了驱动绝缘电压的均衡,从而显著提升了系统的紧凑性与可靠性。通过对单个SBPGM的电路仿真研究,验证了其在±5.5 kV充电电压下,输出10.8 kV的倍压输出特性以及理想的高压隔离特性。基于该模块构建的30级SSLTD样机在单级充电电压为 ±5 kV、90 Ω水电阻负载的条件下,获得了总输出电压 279 kV的准方波脉冲,且输出电流峰值为3.1 kA,脉宽(FWHM)为 77ns,上升沿(10%~90%)为 22.4 ns,重频50 Hz,对应峰值功率达0.9 GW。
当前状态:
, 最新更新时间: ,
doi: 10.11884/HPLPB202638.250395
摘要:
Al2O3陶瓷在电真空器件中常被用来作为绝缘部件,但在高电压加载下,其表面由于电荷积累容易产生沿面闪络现象,严重降低了整个器件的绝缘性能,影响器件的正常运行,因此,提升Al2O3陶瓷的真空绝缘性能具有十分重要的意义。本研究在Al2O3陶瓷表面制备了Cr2O3基涂层,并系统性地研究了涂层中的玻璃相对涂层陶瓷相结构、表面形貌、二次电子发射系数、表面电阻率和真空绝缘性能的影响。结果表明:陶瓷基体中的Al元素在高温下会向涂层中进行迁移。随着玻璃相含量的提高,涂层中的Cr2O3相含量逐渐降低直至完全消失,使其全部与陶瓷基体反应形成Al2-xCrxO3 (0<x<2)、Mg(Al2-yCry)O4 (0<y<2)及少量的ZnAl2O4和(Na,Ca)Al(Si,Al)3O8。涂层可以提高陶瓷表面晶粒均匀性和致密度,但玻璃相含量的变化对其微观形貌影响较小。Cr2O3涂层可以降低Al2O3陶瓷的二次电子发射系数和表面电阻率,这使得所有配方涂层陶瓷的真空绝缘性能均优于Al2O3陶瓷。随着涂层中玻璃相含量的增大,涂层陶瓷的二次电子发射系数和表面电阻率也逐渐增大。当玻璃相质量分数为20%时,涂层陶瓷绝缘性能最佳,其真空沿面耐压强度达到119.63 kV/cm。
Al2O3陶瓷在电真空器件中常被用来作为绝缘部件,但在高电压加载下,其表面由于电荷积累容易产生沿面闪络现象,严重降低了整个器件的绝缘性能,影响器件的正常运行,因此,提升Al2O3陶瓷的真空绝缘性能具有十分重要的意义。本研究在Al2O3陶瓷表面制备了Cr2O3基涂层,并系统性地研究了涂层中的玻璃相对涂层陶瓷相结构、表面形貌、二次电子发射系数、表面电阻率和真空绝缘性能的影响。结果表明:陶瓷基体中的Al元素在高温下会向涂层中进行迁移。随着玻璃相含量的提高,涂层中的Cr2O3相含量逐渐降低直至完全消失,使其全部与陶瓷基体反应形成Al2-xCrxO3 (0<x<2)、Mg(Al2-yCry)O4 (0<y<2)及少量的ZnAl2O4和(Na,Ca)Al(Si,Al)3O8。涂层可以提高陶瓷表面晶粒均匀性和致密度,但玻璃相含量的变化对其微观形貌影响较小。Cr2O3涂层可以降低Al2O3陶瓷的二次电子发射系数和表面电阻率,这使得所有配方涂层陶瓷的真空绝缘性能均优于Al2O3陶瓷。随着涂层中玻璃相含量的增大,涂层陶瓷的二次电子发射系数和表面电阻率也逐渐增大。当玻璃相质量分数为20%时,涂层陶瓷绝缘性能最佳,其真空沿面耐压强度达到119.63 kV/cm。
当前状态:
, 最新更新时间: ,
doi: 10.11884/HPLPB202638.250444
摘要:
随着高功率脉冲技术向实际应用的快速发展,对高压气体开关自击穿稳定性提出更高要求。提出了一种辅助环形刀刃调控初始电子、环形半球导通主电流的预电离阴极开关思路。设计出一种300 kV级预电离环形阴极气体开关,当开关间距为35 mm时,预电离开关刀刃处场增强因子设计为6.2,与半球处场增强因子之比为3.2。开展了数十微秒脉冲作用下开关击穿特性实验研究,结果显示,当氮气压力为0.5 MPa、重复频率为1 Hz时,预电离气体开关平均击穿电压为322.5 kV,幅值抖动为0.44%;相比纯环形半球开关,预电离气体开关击穿电压下降17.6%,幅值抖动下降82%。实验研究表明该预电离气体开关在高电压低抖动方面优势明显。
随着高功率脉冲技术向实际应用的快速发展,对高压气体开关自击穿稳定性提出更高要求。提出了一种辅助环形刀刃调控初始电子、环形半球导通主电流的预电离阴极开关思路。设计出一种300 kV级预电离环形阴极气体开关,当开关间距为35 mm时,预电离开关刀刃处场增强因子设计为6.2,与半球处场增强因子之比为3.2。开展了数十微秒脉冲作用下开关击穿特性实验研究,结果显示,当氮气压力为0.5 MPa、重复频率为1 Hz时,预电离气体开关平均击穿电压为322.5 kV,幅值抖动为0.44%;相比纯环形半球开关,预电离气体开关击穿电压下降17.6%,幅值抖动下降82%。实验研究表明该预电离气体开关在高电压低抖动方面优势明显。
当前状态:
, 最新更新时间: ,
doi: 10.11884/HPLPB202638.250419
摘要:
Yb(TMHD)3是高增益掺镱石英光纤不可替代的气相掺杂前驱体,其Yb含量直接决定光纤性能。传统重量检测法周期长达6 h,无法满足光纤预制棒在线工艺调整的时效需求。为了提高生产效率,建立了一种“硝酸-双氧水敞口消解-EDTA络合滴定”的方法在六次甲基四胺缓冲体系(pH=5~6)中,以二甲酚橙(XO)为指示剂,用EDTA标准液与Yb3+按1∶1摩尔比络合滴定,终点由玫瑰红突变为亮黄色,变色敏锐、重现性好。系统研究了Yb(TMHD)3消解方法、缓冲液六次甲基四胺pH对镱测定的影响因素,确定了最优条件。方法平均回收率在98.2%~100.2%之间,精密度RSD(n=11)≤0.5%。Yb(TMHD)3实际样品测定结果与重量法对照偏差<0.3%,单样检测时间由6 h缩短至15 min。该方法准确、精密、简便、成本低,可直接部署于生产现场,实现Yb(TMHD)3中Yb含量的快速检测,为掺镱光纤预制棒的工艺实时优化与质量稳定提供了可靠的技术支撑。
Yb(TMHD)3是高增益掺镱石英光纤不可替代的气相掺杂前驱体,其Yb含量直接决定光纤性能。传统重量检测法周期长达6 h,无法满足光纤预制棒在线工艺调整的时效需求。为了提高生产效率,建立了一种“硝酸-双氧水敞口消解-EDTA络合滴定”的方法在六次甲基四胺缓冲体系(pH=5~6)中,以二甲酚橙(XO)为指示剂,用EDTA标准液与Yb3+按1∶1摩尔比络合滴定,终点由玫瑰红突变为亮黄色,变色敏锐、重现性好。系统研究了Yb(TMHD)3消解方法、缓冲液六次甲基四胺pH对镱测定的影响因素,确定了最优条件。方法平均回收率在98.2%~100.2%之间,精密度RSD(n=11)≤0.5%。Yb(TMHD)3实际样品测定结果与重量法对照偏差<0.3%,单样检测时间由6 h缩短至15 min。该方法准确、精密、简便、成本低,可直接部署于生产现场,实现Yb(TMHD)3中Yb含量的快速检测,为掺镱光纤预制棒的工艺实时优化与质量稳定提供了可靠的技术支撑。
当前状态:
, 最新更新时间: ,
doi: 10.11884/HPLPB202638.250314
摘要:
高功率光纤激光仿真技术可在研发阶段有效降低实验成本、缩短开发周期,并优化激光器性能参数,对推动高功率光纤激光器在工业加工、国防、科研、医疗设备等领域的应用具有重要意义。重点介绍了国内外典型高功率光纤激光器仿真软件的研究进展,研究了其功能特点、和应用场景等有关情况,总结了高功率光纤激光建模仿真的研究特点,对高功率光纤激光建模仿真软件如何有效验证和可靠应用进行了思考,并对高功率光纤激光仿真软件下一步的发展方向进行展望,可为相关行业仿真软件研发提供借鉴。
高功率光纤激光仿真技术可在研发阶段有效降低实验成本、缩短开发周期,并优化激光器性能参数,对推动高功率光纤激光器在工业加工、国防、科研、医疗设备等领域的应用具有重要意义。重点介绍了国内外典型高功率光纤激光器仿真软件的研究进展,研究了其功能特点、和应用场景等有关情况,总结了高功率光纤激光建模仿真的研究特点,对高功率光纤激光建模仿真软件如何有效验证和可靠应用进行了思考,并对高功率光纤激光仿真软件下一步的发展方向进行展望,可为相关行业仿真软件研发提供借鉴。
当前状态:
, 最新更新时间: ,
doi: 10.11884/HPLPB202638.250430
摘要:
高功率飞秒光纤激光在先进制造、激光粒子加速和高次谐波产生等领域具有广泛的应用,飞秒光纤激光相干合成技术是突破单根光纤功率极限、实现高功率飞秒激光输出的有效技术手段。搭建了一套基于全光纤结构啁啾脉冲放大的飞秒激光相干偏振合成系统,采用光纤拉伸器并结合随机并行梯度下降算法实现了三路激光放大器的相位调节与稳定相干合成。在总输出功率为1219.1 W时,系统合成功率为1072 W,对应的合成效率为87%。合成光束具有近衍射极限光束质量(M2=1.23),压缩后脉冲宽度为899 fs。此外,还理论分析了光束质量退化对合成效率的影响。该全光纤结构飞秒激光相干合成系统具有优异的稳定性并兼具高功率输出,未来通过增加合成通道数量可以进一步提升输出功率,为高通量超快超强激光的前沿应用提供技术支撑。
高功率飞秒光纤激光在先进制造、激光粒子加速和高次谐波产生等领域具有广泛的应用,飞秒光纤激光相干合成技术是突破单根光纤功率极限、实现高功率飞秒激光输出的有效技术手段。搭建了一套基于全光纤结构啁啾脉冲放大的飞秒激光相干偏振合成系统,采用光纤拉伸器并结合随机并行梯度下降算法实现了三路激光放大器的相位调节与稳定相干合成。在总输出功率为
当前状态:
, 最新更新时间: ,
doi: 10.11884/HPLPB202638.250291
摘要:
硼中子俘获治疗(BNCT)作为创新型二元靶向治疗技术,通过肿瘤靶向性10B药物与中子束照射协同作用,实现细胞层面的精准治疗,但因中子输运过程复杂,临床治疗计划制定依赖的蒙特卡罗方法存在计算耗时长的问题,且该技术针对头部肿瘤的剂量学研究不足。本研究针对BNCT治疗需求,基于NECP-MCX开展了蒙特卡罗算法的加速优化与前后处理模块开发,将单次剂量计算时间从2小时缩短至9.4分钟;并采用MCNP与NECP-MCX两种蒙特卡罗程序,对一例头部肿瘤病例开展剂量分布计算研究,验证了前后端处理和计算核心的准确性,也确保了数据可靠。该肿瘤案例的计算结果表明,在有效治疗深度内,具有显著的肿瘤靶向硼剂量沉积特性。治疗效果上,BNCT能够实现在63分钟的治疗时间,保证肿瘤靶区剂量90%的区域达到60 Gy的最佳治疗剂量的同时,健康组织剂量低于12.5 Gy。
硼中子俘获治疗(BNCT)作为创新型二元靶向治疗技术,通过肿瘤靶向性10B药物与中子束照射协同作用,实现细胞层面的精准治疗,但因中子输运过程复杂,临床治疗计划制定依赖的蒙特卡罗方法存在计算耗时长的问题,且该技术针对头部肿瘤的剂量学研究不足。本研究针对BNCT治疗需求,基于NECP-MCX开展了蒙特卡罗算法的加速优化与前后处理模块开发,将单次剂量计算时间从2小时缩短至9.4分钟;并采用MCNP与NECP-MCX两种蒙特卡罗程序,对一例头部肿瘤病例开展剂量分布计算研究,验证了前后端处理和计算核心的准确性,也确保了数据可靠。该肿瘤案例的计算结果表明,在有效治疗深度内,具有显著的肿瘤靶向硼剂量沉积特性。治疗效果上,BNCT能够实现在63分钟的治疗时间,保证肿瘤靶区剂量90%的区域达到60 Gy的最佳治疗剂量的同时,健康组织剂量低于12.5 Gy。
当前状态:
, 最新更新时间: ,
doi: 10.11884/HPLPB202638.250245
摘要:
中子多重性测量技术作为无损检测领域的核心手段,在裂变材料(235U)质量测定中发挥关键作用,但其存在测量周期冗长、非理想条件下存在测量偏差等技术瓶颈。借助Geant4与MATLAB软件构建主动井型符合计数器(AWCC)仿真模型实现主动中子多重性测量全流程的高精度模拟。在此基础上,基于PyTorch框架构建反向传播神经网络(BPNN)、卷积神经网络(CNN)、长短期记忆网络(LSTM)三种神经网络对中子多重性分布数据进行分析研究。结果表明,相较于传统主动中子多重性测量方法,三种神经网络模型在测量精度与效率方面均展现出显著优势,能够有效降低测量误差、缩短测量时间。研究结果不仅证实了基于神经网络的中子多重性测量方法的可行性,为中子多重性探测向高效化、智能化方向发展提供了新的解决方案。
中子多重性测量技术作为无损检测领域的核心手段,在裂变材料(235U)质量测定中发挥关键作用,但其存在测量周期冗长、非理想条件下存在测量偏差等技术瓶颈。借助Geant4与MATLAB软件构建主动井型符合计数器(AWCC)仿真模型实现主动中子多重性测量全流程的高精度模拟。在此基础上,基于PyTorch框架构建反向传播神经网络(BPNN)、卷积神经网络(CNN)、长短期记忆网络(LSTM)三种神经网络对中子多重性分布数据进行分析研究。结果表明,相较于传统主动中子多重性测量方法,三种神经网络模型在测量精度与效率方面均展现出显著优势,能够有效降低测量误差、缩短测量时间。研究结果不仅证实了基于神经网络的中子多重性测量方法的可行性,为中子多重性探测向高效化、智能化方向发展提供了新的解决方案。
当前状态:
, 最新更新时间: ,
doi: 10.11884/HPLPB202638.250347
摘要:
报道了一种基于被动谐波锁模种子源的 GHz 重复频率飞秒光纤激光放大系统,实现了1~3 GHz范围内的稳定运行。系统采用两级放大器并结合色散管理技术,在全调谐范围内均保持稳定输出。在脉冲重复频率为3.1 GHz和2.0 GHz的条件下,分别实现了2.1 W的平均输出功率和195 fs的最窄脉冲宽度,且相应放大后的边模抑制比均保持在33 dB以上。结果表明,该方案能够在宽频率范围内实现稳定的高功率放大与脉冲压缩,为高重复频率超快光纤激光的应用奠定了实验基础。
报道了一种基于被动谐波锁模种子源的 GHz 重复频率飞秒光纤激光放大系统,实现了1~3 GHz范围内的稳定运行。系统采用两级放大器并结合色散管理技术,在全调谐范围内均保持稳定输出。在脉冲重复频率为3.1 GHz和2.0 GHz的条件下,分别实现了2.1 W的平均输出功率和195 fs的最窄脉冲宽度,且相应放大后的边模抑制比均保持在33 dB以上。结果表明,该方案能够在宽频率范围内实现稳定的高功率放大与脉冲压缩,为高重复频率超快光纤激光的应用奠定了实验基础。
预发表栏目展示本刊经同行评议确定正式录用的文章,这些文章目前处在编校过程,尚未确定卷期及页码,但可以根据DOI进行引用。
显示方式:
当前状态:
, 最新更新时间: ,
doi: 10.11884/HPLPB202638.250337
摘要:
多级同步感应线圈炮的电枢出口速度受线圈-电枢发射系统的结构参数、材料参数及线圈激励电路参数等多种因素的综合影响。由于电枢出口速度直接取决于其受到的轴向电磁力,而电磁力与线圈电流和电枢感应涡流等因素正相关,因此增大电枢出口速度的本质是增大电枢所受电磁力或电枢感应涡流。为探究线圈发射中影响出口速度的因素,基于等效电路模型探讨了提高出口速度的理论路径;并以5级线圈驱动32 kg电枢为研究对象,利用有限元软件Ansys Maxwell仿真分析了影响出口速度的因素。主要结论如下:等效电路分析表明,减小回路总电感可提高出口速度;在实际发射系统中,减小单级线圈匝数、降低矩形导线截面形状因子(径向宽/轴向宽)、增大电枢厚度与长度、减小线路电感,均可提高电枢出口速度;其中,线圈匝数由48匝降至24匝时,出口速度提升5.2%;电枢长度由110 mm增大至440 mm时,出口速度提升15.3%。最终仿真实现5级线圈驱动32 kg电枢的出口速度达202.1 m/s,发射效率为33.3%。研究结果为设计多级同步感应型线圈发射实验方案提供了一定的理论支撑。
多级同步感应线圈炮的电枢出口速度受线圈-电枢发射系统的结构参数、材料参数及线圈激励电路参数等多种因素的综合影响。由于电枢出口速度直接取决于其受到的轴向电磁力,而电磁力与线圈电流和电枢感应涡流等因素正相关,因此增大电枢出口速度的本质是增大电枢所受电磁力或电枢感应涡流。为探究线圈发射中影响出口速度的因素,基于等效电路模型探讨了提高出口速度的理论路径;并以5级线圈驱动32 kg电枢为研究对象,利用有限元软件Ansys Maxwell仿真分析了影响出口速度的因素。主要结论如下:等效电路分析表明,减小回路总电感可提高出口速度;在实际发射系统中,减小单级线圈匝数、降低矩形导线截面形状因子(径向宽/轴向宽)、增大电枢厚度与长度、减小线路电感,均可提高电枢出口速度;其中,线圈匝数由48匝降至24匝时,出口速度提升5.2%;电枢长度由110 mm增大至440 mm时,出口速度提升15.3%。最终仿真实现5级线圈驱动32 kg电枢的出口速度达202.1 m/s,发射效率为33.3%。研究结果为设计多级同步感应型线圈发射实验方案提供了一定的理论支撑。
当前状态:
, 最新更新时间: ,
doi: 10.11884/HPLPB202638.250310
摘要:
设计并实现了一种用于光纤激光器的多参量一体化同步测试系统,能够实现激光器功率、光谱、时域和光束质量的同步测量。通过外部接口、内部光路和控制软件的协同设计,该系统支持80 W至10 kW输出功率范围的光纤激光器测试。用户只需将待测激光器的光纤端帽(QBH)接入系统,通过上位机软件控制,即可实现光纤激光器的多参数同步测试而无需手动调节光路。测试完成后,系统会自动调用和处理原始测量数据并生成测试报告。该系统能够显著提升光纤激光器多参数测试效率并大幅降低数据处理复杂度,为科研和工业激光测试提供了高效、可靠的解决方案。
设计并实现了一种用于光纤激光器的多参量一体化同步测试系统,能够实现激光器功率、光谱、时域和光束质量的同步测量。通过外部接口、内部光路和控制软件的协同设计,该系统支持80 W至10 kW输出功率范围的光纤激光器测试。用户只需将待测激光器的光纤端帽(QBH)接入系统,通过上位机软件控制,即可实现光纤激光器的多参数同步测试而无需手动调节光路。测试完成后,系统会自动调用和处理原始测量数据并生成测试报告。该系统能够显著提升光纤激光器多参数测试效率并大幅降低数据处理复杂度,为科研和工业激光测试提供了高效、可靠的解决方案。
当前状态:
, 最新更新时间: ,
doi: 10.11884/HPLPB202638.250289
摘要:
振荡-放大一体化光纤激光器因其兼具振荡器结构简单、抗反射性能优异及放大器高效率等优势,在高功率激光领域展现出广阔的应用前景。从理论研究和实验研究两个维度综述了振荡-放大一体化光纤激光器的最新研究进展。在理论研究层面,重点梳理了包含模式不稳定效应及非线性效应的理论模型研究进展;在实验研究层面,按波长维度的常规波段、短波长、超连续谱归纳了单端输出振荡-放大一体化光纤激光器的研究成果,并梳理了双端输出结构的最新进展。基于上述分析,指出当前在理论模型普适性局限与系统性实验研究的不足,并对未来发展方向进行了展望。
振荡-放大一体化光纤激光器因其兼具振荡器结构简单、抗反射性能优异及放大器高效率等优势,在高功率激光领域展现出广阔的应用前景。从理论研究和实验研究两个维度综述了振荡-放大一体化光纤激光器的最新研究进展。在理论研究层面,重点梳理了包含模式不稳定效应及非线性效应的理论模型研究进展;在实验研究层面,按波长维度的常规波段、短波长、超连续谱归纳了单端输出振荡-放大一体化光纤激光器的研究成果,并梳理了双端输出结构的最新进展。基于上述分析,指出当前在理论模型普适性局限与系统性实验研究的不足,并对未来发展方向进行了展望。
当前状态:
, 最新更新时间: ,
doi: 10.11884/HPLPB202638.250284
摘要:
光纤激光技术历经多年发展,已在现代工业与科研领域奠定了不可或缺的重要地位。然而,传统性能优化方法在效率、速度、精度等方面存在显著局限,难以满足高性能、高效率应用场景的需求。机器学习与光纤激光的深度融合为光纤激光系统的多维度性能优化提供了全新技术范式,显著提升了激光性能并拓展了技术边界。介绍了机器学习的分类、适用范围及应用场景,并综述了近年来机器学习在光纤激光器件设计、光纤激光器仿真与预测、激光器与输出特性智能控制,以及激光特性参数测量与表征中的研究现状。基于当前研究在数据依赖性、泛化能力、可解释性、计算效率等方面的技术挑战,展望了机器学习在光纤激光领域的发展趋势。
光纤激光技术历经多年发展,已在现代工业与科研领域奠定了不可或缺的重要地位。然而,传统性能优化方法在效率、速度、精度等方面存在显著局限,难以满足高性能、高效率应用场景的需求。机器学习与光纤激光的深度融合为光纤激光系统的多维度性能优化提供了全新技术范式,显著提升了激光性能并拓展了技术边界。介绍了机器学习的分类、适用范围及应用场景,并综述了近年来机器学习在光纤激光器件设计、光纤激光器仿真与预测、激光器与输出特性智能控制,以及激光特性参数测量与表征中的研究现状。基于当前研究在数据依赖性、泛化能力、可解释性、计算效率等方面的技术挑战,展望了机器学习在光纤激光领域的发展趋势。
当前状态:
, 最新更新时间: ,
doi: 10.11884/HPLPB202638.250376
摘要:
U波段光纤激光器在通信、传感、科研等领域具有重要应用前景。本文以1.55 μm光纤激光器作为泵浦源,基于商用单模石英光纤实验搭建了U波段1.65 μm的拉曼光纤激光器。研究了拉曼光纤长度和输出耦合光纤光栅(OC-FBG)反射率对拉曼激光功率效率的影响规律,实验结果表明,随着拉曼激光功率的提升,Stokes光谱线宽展宽导致的光纤光栅等效反射率降低,从而发生反向功率泄露是钳制正向输出功率的主要问题。最终通过选用15.7%低反射率的OC-FBG,基于2.1 km石英光纤作为拉曼增益介质,实现了输出功率为10.1 W、3 dB带宽为2.5 nm的1648.8 nm拉曼激光输出,光光转换效率为65.2%。
U波段光纤激光器在通信、传感、科研等领域具有重要应用前景。本文以1.55 μm光纤激光器作为泵浦源,基于商用单模石英光纤实验搭建了U波段1.65 μm的拉曼光纤激光器。研究了拉曼光纤长度和输出耦合光纤光栅(OC-FBG)反射率对拉曼激光功率效率的影响规律,实验结果表明,随着拉曼激光功率的提升,Stokes光谱线宽展宽导致的光纤光栅等效反射率降低,从而发生反向功率泄露是钳制正向输出功率的主要问题。最终通过选用15.7%低反射率的OC-FBG,基于2.1 km石英光纤作为拉曼增益介质,实现了输出功率为10.1 W、3 dB带宽为2.5 nm的
当前状态:
, 最新更新时间: ,
doi: 10.11884/HPLPB202638.250251
摘要:
为有效抑制高功率光纤激光系统中的受激布里渊散射效应,采用白噪声射频信号对单频激光进行相位调制,将其光谱展宽为半高全宽89 GHz的高斯线型,从而实现对受激布里渊散射效应的有效抑制。通过采用自主制备的低数值孔径(约0.05)、大模场面积(约237 μm2)熊猫型掺镱保偏光纤,其双折射系数4.23×10−4,在抑制受激布里渊散射效应的同时也有效缓解了模式间热耦合问题,最终实现了5.09 kW窄线宽线偏振激光输出。输出光谱线宽为89 GHz,偏振消光比在整个放大过程中始终优于19.6 dB,光束质量因子M2<1.2。在最高输出功率下未观察到自脉冲或时域不稳定现象,表明受激布里渊散射效应与模式不稳定(TMI)已得到有效控制,证明该系统具备长期稳定运行的潜力。
为有效抑制高功率光纤激光系统中的受激布里渊散射效应,采用白噪声射频信号对单频激光进行相位调制,将其光谱展宽为半高全宽89 GHz的高斯线型,从而实现对受激布里渊散射效应的有效抑制。通过采用自主制备的低数值孔径(约0.05)、大模场面积(约237 μm2)熊猫型掺镱保偏光纤,其双折射系数4.23×10−4,在抑制受激布里渊散射效应的同时也有效缓解了模式间热耦合问题,最终实现了5.09 kW窄线宽线偏振激光输出。输出光谱线宽为89 GHz,偏振消光比在整个放大过程中始终优于19.6 dB,光束质量因子M2<1.2。在最高输出功率下未观察到自脉冲或时域不稳定现象,表明受激布里渊散射效应与模式不稳定(TMI)已得到有效控制,证明该系统具备长期稳定运行的潜力。
当前状态:
, 最新更新时间: ,
doi: 10.11884/HPLPB202638.250243
摘要:
提出了一种基于不规则三角网的复杂地形蒙特卡罗粒子输运快速建模方法,用于解决高分辨率下对复杂地形场景进行自适应高效蒙特卡罗(MC)建模的技术问题。具体为:首先,读取高分辨率的栅格形式的地形高程数据,并根据地形起伏变化的程度对高程点进行二维小波变换,用以精准定位地形突变并获得重要高程点集;然后,采用Delaunay 三角剖分方法对离散点集构造不规则三角网,得到TIN结构的地形数据;最后,采用MCNP程序的“任意多面体”宏体定义方式建立各种几何平面,并通过布尔运算构建复杂几何实体,从而实现了在高分辨率复杂地形场景下的MC粒子输运快速自动建模。测试结果表明,给出的建模方法能够精确还原复杂地形对核辐射的影响,在压缩栅元数目且提升建模计算效率的同时,获得了高保真的模拟结果,适用于面向任一大规模复杂地形场景的MC粒子输运建模,是复杂地形影响下强辐射场建模计算的新方法。
提出了一种基于不规则三角网的复杂地形蒙特卡罗粒子输运快速建模方法,用于解决高分辨率下对复杂地形场景进行自适应高效蒙特卡罗(MC)建模的技术问题。具体为:首先,读取高分辨率的栅格形式的地形高程数据,并根据地形起伏变化的程度对高程点进行二维小波变换,用以精准定位地形突变并获得重要高程点集;然后,采用Delaunay 三角剖分方法对离散点集构造不规则三角网,得到TIN结构的地形数据;最后,采用MCNP程序的“任意多面体”宏体定义方式建立各种几何平面,并通过布尔运算构建复杂几何实体,从而实现了在高分辨率复杂地形场景下的MC粒子输运快速自动建模。测试结果表明,给出的建模方法能够精确还原复杂地形对核辐射的影响,在压缩栅元数目且提升建模计算效率的同时,获得了高保真的模拟结果,适用于面向任一大规模复杂地形场景的MC粒子输运建模,是复杂地形影响下强辐射场建模计算的新方法。
当前状态:
, 最新更新时间: ,
doi: 10.11884/HPLPB202638.250219
摘要:
LARCH是中广核研发的三维蒙特卡罗软件,兼顾了反应堆辐射屏蔽设计和反应堆核设计校算两大基本需求。介绍了在LARCH软件采用统一能量网格,该方法可以替代传统的二分查找方法和对数查找方法,减少粒子能量查找的次数和单次查找时间,在此基础上研发的优化delta-tracking算法,可以提高约25%的蒙卡软件堆芯临界计算效率。初步数值结果表明,与传统的蒙特卡罗软件相比,LARCH 1.0软件能够更高效地模拟反应堆问题。
LARCH是中广核研发的三维蒙特卡罗软件,兼顾了反应堆辐射屏蔽设计和反应堆核设计校算两大基本需求。介绍了在LARCH软件采用统一能量网格,该方法可以替代传统的二分查找方法和对数查找方法,减少粒子能量查找的次数和单次查找时间,在此基础上研发的优化delta-tracking算法,可以提高约25%的蒙卡软件堆芯临界计算效率。初步数值结果表明,与传统的蒙特卡罗软件相比,LARCH 1.0软件能够更高效地模拟反应堆问题。
当前状态:
, 最新更新时间: ,
doi: 10.11884/HPLPB202638.250234
摘要:
随着中子学计算方法的发展和精确建模能力的提高,核反应堆物理计算程序中模型近似和离散方法带来的误差逐渐减小,而核数据因其测量难度高,成为影响计算精度的关键输入参数。因此,基于自主研发的敏感性和不确定性分析平台SUPES,开发了基于敏感性分析和广义线性最小二乘算法的核数据调整模块。首先,由敏感性分析获取响应关于输入参数的变化规律;其次,通过相似性分析筛选中子学层面上相似程度高的实验装置参与核数据调整;最后,采用广义线性最小二乘算法使得计算值与实测值之间的误差最小,获得核数据调整量。根据临界基准题HEU-MET-FAST-078中的22个算例,对ACE格式连续能量数据库进行调整,数值结果表明,有效增殖因子keff的均方根误差从3.10×10−3降低到1.53×10−3。通过数值结果对比分析,验证了所开发的核数据调整模块的正确性。
随着中子学计算方法的发展和精确建模能力的提高,核反应堆物理计算程序中模型近似和离散方法带来的误差逐渐减小,而核数据因其测量难度高,成为影响计算精度的关键输入参数。因此,基于自主研发的敏感性和不确定性分析平台SUPES,开发了基于敏感性分析和广义线性最小二乘算法的核数据调整模块。首先,由敏感性分析获取响应关于输入参数的变化规律;其次,通过相似性分析筛选中子学层面上相似程度高的实验装置参与核数据调整;最后,采用广义线性最小二乘算法使得计算值与实测值之间的误差最小,获得核数据调整量。根据临界基准题HEU-MET-FAST-078中的22个算例,对ACE格式连续能量数据库进行调整,数值结果表明,有效增殖因子keff的均方根误差从3.10×10−3降低到1.53×10−3。通过数值结果对比分析,验证了所开发的核数据调整模块的正确性。
当前状态:
, 最新更新时间: ,
doi: 10.11884/HPLPB202638.250393
摘要:
针对磁约束聚变氦杂质谱线的高精度现场检测需求,研制了一套超高分辨极紫外光谱系统。该光谱仪采用掠入射Czerny-Turner型结构,通过可调入射狭缝调节光通量与光谱分辨。基于像差理论,对系统的光谱分辨率进行了计算分析。利用自研的光学设计软件开展了光线追迹仿真,仿真结果表明其光谱分辨优于20 000。利用微波等离子体光源进行了波长标定与性能测试,实验结果表明光谱仪在He II(30.3786 nm)处光谱分辨为0.001 4 nm,满足激光诱导极紫外光谱的高精度分析要求。
针对磁约束聚变氦杂质谱线的高精度现场检测需求,研制了一套超高分辨极紫外光谱系统。该光谱仪采用掠入射Czerny-Turner型结构,通过可调入射狭缝调节光通量与光谱分辨。基于像差理论,对系统的光谱分辨率进行了计算分析。利用自研的光学设计软件开展了光线追迹仿真,仿真结果表明其光谱分辨优于20 000。利用微波等离子体光源进行了波长标定与性能测试,实验结果表明光谱仪在He II(
当前状态:
, 最新更新时间: ,
doi: 10.11884/HPLPB202638.250369
摘要:
靶材自吸收效应是影响激光驱动X射线源性能的关键因素之一,明确其对X射线能谱和角分布的作用机制对优化光源设计具有重要意义。利用蒙特卡罗模拟方法,系统研究了电子源与丝靶端面距离、丝靶直径及靶材原子序数三个参数在自吸收效应下对X射线源特性的影响。研究结果表明:电子源在50~150 μm范围内轴向移动对能谱形态及角分布影响不显著;丝靶直径增大导致低能光子吸收增强,能谱明显硬化,同时光子角分布展宽,准直性下降;高原子序数靶材可显著提升高能光子产额,但伴随角分布发散加剧。揭示了靶材自吸收对不同能段光子的选择性衰减与多次散射对光束定向性的影响规律。
靶材自吸收效应是影响激光驱动X射线源性能的关键因素之一,明确其对X射线能谱和角分布的作用机制对优化光源设计具有重要意义。利用蒙特卡罗模拟方法,系统研究了电子源与丝靶端面距离、丝靶直径及靶材原子序数三个参数在自吸收效应下对X射线源特性的影响。研究结果表明:电子源在50~150 μm范围内轴向移动对能谱形态及角分布影响不显著;丝靶直径增大导致低能光子吸收增强,能谱明显硬化,同时光子角分布展宽,准直性下降;高原子序数靶材可显著提升高能光子产额,但伴随角分布发散加剧。揭示了靶材自吸收对不同能段光子的选择性衰减与多次散射对光束定向性的影响规律。
当前状态:
, 最新更新时间: ,
doi: 10.11884/HPLPB202638.250351
摘要:
针对10 MA脉冲功率装置中采用的水介质三电极板-球结构自击穿开关,研究了开关击穿时电极电压变化情况和放电多通道形成的判据。根据开关的具体结构,理论分析了特征时间常数和电极多通道间的距离等因素对开关多通道形成的影响,计算得出多通道形成判据左侧项为8.6 ns,大于两倍开关抖动时间6 ns,满足判据要求。实验验证了开关在3 MV击穿电压下,3对电极的放电电弧在约30 ns时间内同时从球电极产生并发展到板电极。
针对10 MA脉冲功率装置中采用的水介质三电极板-球结构自击穿开关,研究了开关击穿时电极电压变化情况和放电多通道形成的判据。根据开关的具体结构,理论分析了特征时间常数和电极多通道间的距离等因素对开关多通道形成的影响,计算得出多通道形成判据左侧项为8.6 ns,大于两倍开关抖动时间6 ns,满足判据要求。实验验证了开关在3 MV击穿电压下,3对电极的放电电弧在约30 ns时间内同时从球电极产生并发展到板电极。
当前状态:
, 最新更新时间: ,
doi: 10.11884/HPLPB202638.250327
摘要:
基于“矢量反转原理”的螺旋发生器在实现电压倍增过程中,电压效率会受到开关损耗、传输线损耗及漏感损耗的影响。首先针对上述损耗机制进行了系统分析,然后基于场-路协同仿真方法,定量探究了关键设计参数(线圈匝数n、介质/电极厚度、介质平均直径D、磁导率及开关位置)对漏感损耗的作用规律。仿真结果表明,高磁导率的磁芯能够显著提升螺旋发生器的电压效率;增大D/n有助于提高输出效率,增大匝数n虽可提升输出电压幅值随,但会导致电压效率降低;增大平均直径D可提高电压效率,但会以增加装置体积为代价;减小介质厚度有利于电压效率提升,然而过薄的介质层存在绝缘击穿风险;相较于端部安装,将开关置于线圈中间位置可显著提升电压效率。此外,通过开关闭合后电磁能量转换过程的深入分析,得出关键结论高效率螺旋发生器需要能够在实现磁场能量完全转换回电场能量的同时,确保主动与被动层电场方向一致。
基于“矢量反转原理”的螺旋发生器在实现电压倍增过程中,电压效率会受到开关损耗、传输线损耗及漏感损耗的影响。首先针对上述损耗机制进行了系统分析,然后基于场-路协同仿真方法,定量探究了关键设计参数(线圈匝数n、介质/电极厚度、介质平均直径D、磁导率及开关位置)对漏感损耗的作用规律。仿真结果表明,高磁导率的磁芯能够显著提升螺旋发生器的电压效率;增大D/n有助于提高输出效率,增大匝数n虽可提升输出电压幅值随,但会导致电压效率降低;增大平均直径D可提高电压效率,但会以增加装置体积为代价;减小介质厚度有利于电压效率提升,然而过薄的介质层存在绝缘击穿风险;相较于端部安装,将开关置于线圈中间位置可显著提升电压效率。此外,通过开关闭合后电磁能量转换过程的深入分析,得出关键结论高效率螺旋发生器需要能够在实现磁场能量完全转换回电场能量的同时,确保主动与被动层电场方向一致。
当前状态:
, 最新更新时间: ,
doi: 10.11884/HPLPB202638.250363
摘要:
近年来,闪光放疗、闪光摄影等新的应用领域对重复频率达到kHz以上的高重复频率直线感应加速器(LIA)提出了迫切的需求,而感应加速腔磁芯能否在重复频率脉冲间有效复位是限制高重复频率直线感应加速器能否实现的关键因素之一。通过高压实验和电路模拟,对非晶磁芯和纳米微晶两种磁芯的多种快速复位方法进行了研究和对比分析。在此基础上,结合自研的高重复频率脉冲感应加速单元,开展了加速腔磁芯脉冲间复位效果的实验测试。研究结果表明,纳米微晶磁芯更适用于高重复频率感应加速腔:利用电感隔离直流复位方法,现有装置水平能够满足10 kHz重复频率下纳米微晶磁芯的复位需求;利用低剩磁纳米微晶磁芯的自恢复能力,则可在100 kHz重复频率下实现加速腔磁芯的自动复位。
近年来,闪光放疗、闪光摄影等新的应用领域对重复频率达到kHz以上的高重复频率直线感应加速器(LIA)提出了迫切的需求,而感应加速腔磁芯能否在重复频率脉冲间有效复位是限制高重复频率直线感应加速器能否实现的关键因素之一。通过高压实验和电路模拟,对非晶磁芯和纳米微晶两种磁芯的多种快速复位方法进行了研究和对比分析。在此基础上,结合自研的高重复频率脉冲感应加速单元,开展了加速腔磁芯脉冲间复位效果的实验测试。研究结果表明,纳米微晶磁芯更适用于高重复频率感应加速腔:利用电感隔离直流复位方法,现有装置水平能够满足10 kHz重复频率下纳米微晶磁芯的复位需求;利用低剩磁纳米微晶磁芯的自恢复能力,则可在100 kHz重复频率下实现加速腔磁芯的自动复位。
当前状态:
, 最新更新时间: ,
doi: 10.11884/HPLPB202638.250328
摘要:
PFN-Marx型脉冲驱动源具有结构紧凑、输出脉冲波形可调等优点,当用作高功率微波系统前级驱动源时在提升系统轻小型化水平、输出效率等方面具有巨大潜力。设计并研制了基于2节紧凑脉冲形成模块和低感火花隙气体开关的PFN-Marx型高压脉冲发生器,并实现了其50 Hz重复频率运行和低抖动输出。基于非均匀脉冲形成及波形调控技术实现了2节PFN的低振荡波形输出,并研制了兼具储能与脉冲形成功能的紧凑脉冲形成模块。对其工作参数和输出特性进行了分析计算,模块可输出近方波高压脉冲,脉冲宽度约150 ns。研制了紧凑型PFN-Marx发生器,通过对称放电、平面触发结构火花隙气体开关设计,实现了PFN-Marx发生器的重复频率运行和低抖动输出。所设计发生器输出功率可达3.4 GW,脉冲平顶持续时间约80 ns,能够以50 Hz重复频率工作,输出抖动标准差低至2.4 ns。
PFN-Marx型脉冲驱动源具有结构紧凑、输出脉冲波形可调等优点,当用作高功率微波系统前级驱动源时在提升系统轻小型化水平、输出效率等方面具有巨大潜力。设计并研制了基于2节紧凑脉冲形成模块和低感火花隙气体开关的PFN-Marx型高压脉冲发生器,并实现了其50 Hz重复频率运行和低抖动输出。基于非均匀脉冲形成及波形调控技术实现了2节PFN的低振荡波形输出,并研制了兼具储能与脉冲形成功能的紧凑脉冲形成模块。对其工作参数和输出特性进行了分析计算,模块可输出近方波高压脉冲,脉冲宽度约150 ns。研制了紧凑型PFN-Marx发生器,通过对称放电、平面触发结构火花隙气体开关设计,实现了PFN-Marx发生器的重复频率运行和低抖动输出。所设计发生器输出功率可达3.4 GW,脉冲平顶持续时间约80 ns,能够以50 Hz重复频率工作,输出抖动标准差低至2.4 ns。
当前状态:
, 最新更新时间: ,
doi: 10.11884/HPLPB202638.250362
摘要:
随着高功率微波应用技术的快速发展,对脉冲驱动源的可靠性和适装性提出更加严苛的要求。介绍了一种轻小型化特斯拉(Tesla)变压器脉冲驱动源,提出基于高储能密度液体介质Midel7131和二倍宽脉冲形成线设计方法,突破了内置Tesla变压器的脉冲形成线轻小型化技术,优化短脉冲传输线电长度和阻抗匹配关系,解决了基于变压器油介质的单筒脉冲形成线和脉冲传输线长度长的技术难题。设计了Tesla变压器高位高真空注油方法,解决了油纸混合绝缘中气泡放电问题,提升了形成线功率水平和运行可靠性。研制的脉冲驱动源最高输出功率为20 GW、脉冲宽度50 ns、脉冲平顶幅值波动小于2%、最高重复频率50 Hz,连续运行1 min,累积工作约20万个脉冲,系统稳定可靠。该脉冲驱动源外廓尺寸(长×宽×高)为4 m×1.5 m×1.5 m,总重量约5 t;相比原20 GW Tesla型脉冲驱动源,轻小型化水平明显提升。
随着高功率微波应用技术的快速发展,对脉冲驱动源的可靠性和适装性提出更加严苛的要求。介绍了一种轻小型化特斯拉(Tesla)变压器脉冲驱动源,提出基于高储能密度液体介质Midel7131和二倍宽脉冲形成线设计方法,突破了内置Tesla变压器的脉冲形成线轻小型化技术,优化短脉冲传输线电长度和阻抗匹配关系,解决了基于变压器油介质的单筒脉冲形成线和脉冲传输线长度长的技术难题。设计了Tesla变压器高位高真空注油方法,解决了油纸混合绝缘中气泡放电问题,提升了形成线功率水平和运行可靠性。研制的脉冲驱动源最高输出功率为20 GW、脉冲宽度50 ns、脉冲平顶幅值波动小于2%、最高重复频率50 Hz,连续运行1 min,累积工作约20万个脉冲,系统稳定可靠。该脉冲驱动源外廓尺寸(长×宽×高)为4 m×1.5 m×1.5 m,总重量约5 t;相比原20 GW Tesla型脉冲驱动源,轻小型化水平明显提升。
显示方式:
2026, 38: 031002.
doi: 10.11884/HPLPB202638.250390
摘要:
综述了等离子体物理全国重点实验室“星光”超短超强脉冲激光实验平台的发展历程与现状。目前,平台包括星光III装置与SILEX-II装置。面向惯性约束聚变(ICF)、高能量密度物理(HEDP)、极端条件下的物质特性等研究开放,提供极端状态产生、“泵浦-探测”等关键实验能力。重点介绍了星光III装置和SILEX-II装置的系统构成与关键技术。星光III装置可实现纳秒、皮秒、飞秒三种脉宽激光的高精度同步输出;SILEX-II装置采用全OPCPA架构,可实现高对比度、拍瓦级峰值功率飞秒激光脉冲。最后,展示了“星光”平台上开展的多束激光协同的代表性实验。
综述了等离子体物理全国重点实验室“星光”超短超强脉冲激光实验平台的发展历程与现状。目前,平台包括星光III装置与SILEX-II装置。面向惯性约束聚变(ICF)、高能量密度物理(HEDP)、极端条件下的物质特性等研究开放,提供极端状态产生、“泵浦-探测”等关键实验能力。重点介绍了星光III装置和SILEX-II装置的系统构成与关键技术。星光III装置可实现纳秒、皮秒、飞秒三种脉宽激光的高精度同步输出;SILEX-II装置采用全OPCPA架构,可实现高对比度、拍瓦级峰值功率飞秒激光脉冲。最后,展示了“星光”平台上开展的多束激光协同的代表性实验。
2026, 38: 031003.
doi: 10.11884/HPLPB202638.260005
摘要:
超短超强激光技术的快速发展,极大推动了物理学在极端强场环境下的前沿探索。相关研究涵盖紧凑型粒子加速器、高亮度辐射源、非线性强场量子电动力学及强激光驱动的轴子暗物质产生和探测等多个重要方向。过去十余年,上海交通大学在本领域开展了系统性的理论、模拟和实验研究,先后建成了基于单束百太瓦级激光的相对论等离子体研究平台及具备高精度时空同步的双束百太瓦级激光驱动的极端相对论等离子体研究平台。本文对新建成的双束百太瓦“重明”激光等离子体实验装置的整体构成、关键参数与核心特色进行介绍,并进一步阐述依托以往和新建成装置完成和计划开展的前沿科学研究工作,包括激光固体高次谐波、激光等离子体尾波加速、非线性康普顿散射及强激光轴子暗物质产生和探测。新装置的建成运行,将为极端相对论等离子体物理实验研究提供重要的平台支撑。
超短超强激光技术的快速发展,极大推动了物理学在极端强场环境下的前沿探索。相关研究涵盖紧凑型粒子加速器、高亮度辐射源、非线性强场量子电动力学及强激光驱动的轴子暗物质产生和探测等多个重要方向。过去十余年,上海交通大学在本领域开展了系统性的理论、模拟和实验研究,先后建成了基于单束百太瓦级激光的相对论等离子体研究平台及具备高精度时空同步的双束百太瓦级激光驱动的极端相对论等离子体研究平台。本文对新建成的双束百太瓦“重明”激光等离子体实验装置的整体构成、关键参数与核心特色进行介绍,并进一步阐述依托以往和新建成装置完成和计划开展的前沿科学研究工作,包括激光固体高次谐波、激光等离子体尾波加速、非线性康普顿散射及强激光轴子暗物质产生和探测。新装置的建成运行,将为极端相对论等离子体物理实验研究提供重要的平台支撑。
2026, 38: 031004.
doi: 10.11884/HPLPB202638.250382
摘要:
激光等离子体加速的超高电子密度、超微时空结构、超高加速梯度,可产生飞秒(fs)级脉宽、高峰值亮度的实验室级超快光源,非常适宜构筑fs级时间分辨的超快动态诊断能力,可作为传统大型光源的补充和拓展。依托国家重大科技基础设施-综合极端条件实验装置(SECUF),建立了国内首个基于高功率飞秒激光驱动的超短X射线脉冲作为开放资源的用户实验站。激光系统具有两路输出:三太瓦(3 TW: 60 mJ/20 fs/800 nm)重频为100 Hz;拍瓦(PW: 25 J/25 fs/800 nm)每分钟1发。3 TW束可传输至两个靶室,建立了超快X射线衍射应用平台,具备多模式泵浦-探测能力,用于研究物质超快动力学过程;并基于激光等离子体电子加速研制出首个台面化高分辨超热中子共振谱学平台。PW束可传输至三个靶室,支持激光等离子体加速、激光核物理、超快X射线和新型太赫兹辐射产生等前沿研究,以及超快脉冲辐射的应用。实验站既支持利用飞秒激光产生的超快辐射脉冲开展物质科学研究,也支持直接利用高功率激光进行强场物理研究。
激光等离子体加速的超高电子密度、超微时空结构、超高加速梯度,可产生飞秒(fs)级脉宽、高峰值亮度的实验室级超快光源,非常适宜构筑fs级时间分辨的超快动态诊断能力,可作为传统大型光源的补充和拓展。依托国家重大科技基础设施-综合极端条件实验装置(SECUF),建立了国内首个基于高功率飞秒激光驱动的超短X射线脉冲作为开放资源的用户实验站。激光系统具有两路输出:三太瓦(3 TW: 60 mJ/20 fs/800 nm)重频为100 Hz;拍瓦(PW: 25 J/25 fs/800 nm)每分钟1发。3 TW束可传输至两个靶室,建立了超快X射线衍射应用平台,具备多模式泵浦-探测能力,用于研究物质超快动力学过程;并基于激光等离子体电子加速研制出首个台面化高分辨超热中子共振谱学平台。PW束可传输至三个靶室,支持激光等离子体加速、激光核物理、超快X射线和新型太赫兹辐射产生等前沿研究,以及超快脉冲辐射的应用。实验站既支持利用飞秒激光产生的超快辐射脉冲开展物质科学研究,也支持直接利用高功率激光进行强场物理研究。
2026, 38: 031005.
doi: 10.11884/HPLPB202638.250407
摘要:
强激光技术是当前物理学与核科学的前沿领域,其通过啁啾脉冲放大技术在飞秒至阿秒时间尺度内产生极端光场强度,为研究强场量子电动力学、激光等离子体物理及极端核环境提供了独特平台。系统介绍了中国原子能科学研究院核物理研究所激光核物理研究团队在百太瓦级超快超强激光装置研制、理论机制研究与实验技术等方面的进展,包括高对比度脉冲整形、粒子加速、高亮度偏振γ光源、激光光源研发及等离子体靶参数诊断等。同时,阐述了强激光在极端等离子体环境模拟、高压物态方程、涡旋γ光与微观核靶相互作用、激光等离子体光谱等相关领域的重要应用。文章最后展望了新的发展方向,强调了强激光技术在推动核工业发展与基础核科学研究方面的重要价值。
强激光技术是当前物理学与核科学的前沿领域,其通过啁啾脉冲放大技术在飞秒至阿秒时间尺度内产生极端光场强度,为研究强场量子电动力学、激光等离子体物理及极端核环境提供了独特平台。系统介绍了中国原子能科学研究院核物理研究所激光核物理研究团队在百太瓦级超快超强激光装置研制、理论机制研究与实验技术等方面的进展,包括高对比度脉冲整形、粒子加速、高亮度偏振γ光源、激光光源研发及等离子体靶参数诊断等。同时,阐述了强激光在极端等离子体环境模拟、高压物态方程、涡旋γ光与微观核靶相互作用、激光等离子体光谱等相关领域的重要应用。文章最后展望了新的发展方向,强调了强激光技术在推动核工业发展与基础核科学研究方面的重要价值。
2026, 38: 031006.
doi: 10.11884/HPLPB202638.250412
摘要:
超短超强激光的出现与迅猛发展,为人类创造了前所未有的极端物理条件和全新实验手段,极大深化和拓展了人类对客观世界规律的认识,显著推动了基础与前沿交叉学科以及战略高技术领域的创新发展。基于超短超强激光与等离子体相互作用的粒子加速技术作为新一代加速器与射线源技术,可将传统加速器装置规模缩小百倍,极大提升了高端加速器与射线源在工业、国防、医疗及科研等领域的适用性,在大型关键装备精细探伤、超低剂量超高精度肿瘤诊断、新型低损伤放疗技术、桌面型超快光源等诸多方向展现出广阔的应用前景。本文介绍的郑州大学超短超强激光平台,正是基于该技术建设的新一代先进激光加速器研究与应用装置。此外,本文还系统综述了郑州大学近年来在强场物理与先进加速研究方面取得的重要进展。
超短超强激光的出现与迅猛发展,为人类创造了前所未有的极端物理条件和全新实验手段,极大深化和拓展了人类对客观世界规律的认识,显著推动了基础与前沿交叉学科以及战略高技术领域的创新发展。基于超短超强激光与等离子体相互作用的粒子加速技术作为新一代加速器与射线源技术,可将传统加速器装置规模缩小百倍,极大提升了高端加速器与射线源在工业、国防、医疗及科研等领域的适用性,在大型关键装备精细探伤、超低剂量超高精度肿瘤诊断、新型低损伤放疗技术、桌面型超快光源等诸多方向展现出广阔的应用前景。本文介绍的郑州大学超短超强激光平台,正是基于该技术建设的新一代先进激光加速器研究与应用装置。此外,本文还系统综述了郑州大学近年来在强场物理与先进加速研究方面取得的重要进展。
2026, 38: 031007.
doi: 10.11884/HPLPB202638.260024
摘要:
伽马射线作为能量极高、穿透力极强的电磁波,在核物理、天体物理、高能物理、医疗健康及材料科学等众多前沿领域具有不可替代的重要价值。超强超短激光技术的发展,使得激光驱动的新型伽马射线源实现突破性进展。基于激光与等离子体相互作用方案能够产生高亮度、准直的飞秒级超短脉冲伽马射线,且该方案在装置紧凑性方面具备显著的优势。本文系统分析了激光驱动的数百keV至数十MeV伽马辐射的物理机制,重点讨论了逆康普顿散射、轫致辐射、Betatron辐射三类主要产生机制的特性,梳理了我国在该领域的主要研究进展及诊断技术。研究表明,通过优化激光与物质相互作用参数,可有效调控伽马射线的亮度、脉冲宽度及能谱特性。
伽马射线作为能量极高、穿透力极强的电磁波,在核物理、天体物理、高能物理、医疗健康及材料科学等众多前沿领域具有不可替代的重要价值。超强超短激光技术的发展,使得激光驱动的新型伽马射线源实现突破性进展。基于激光与等离子体相互作用方案能够产生高亮度、准直的飞秒级超短脉冲伽马射线,且该方案在装置紧凑性方面具备显著的优势。本文系统分析了激光驱动的数百keV至数十MeV伽马辐射的物理机制,重点讨论了逆康普顿散射、轫致辐射、Betatron辐射三类主要产生机制的特性,梳理了我国在该领域的主要研究进展及诊断技术。研究表明,通过优化激光与物质相互作用参数,可有效调控伽马射线的亮度、脉冲宽度及能谱特性。
2026, 38: 031008.
doi: 10.11884/HPLPB202638.250380
摘要:
康普顿散射是光子与电子之间发生散射的基本物理过程。基于其逆过程的逆康普顿散射光源,通过让相对论电子束与强激光束对撞,可产生高亮度、能量可调、短脉冲的X射线或伽马射线,为诸多科学研究与应用领域提供了高亮度、宽谱光子束。综述了逆康普顿散射光源的技术现状及应用,其技术演进可大致分为三个阶段:第一阶段为非相干逆康普顿散射光源技术,已成为目前绝大多数康普顿光源装置所采用的技术;第二阶段为相干逆康普顿散射光源技术,其核心原理是通过电子与光子的相干散射,以显著提升光源峰值亮度和束流品质,该技术目前正在研究发展中;第三阶段为受激逆康普顿散射光源技术,即通过受激辐射放大机制,实现光子与电子散射强度的非线性增强,以产生更高亮度、更高束流品质的技术。分析总结了各阶段的技术原理、核心步骤和挑战,并对领域的未来的发展方向进行了展望。
康普顿散射是光子与电子之间发生散射的基本物理过程。基于其逆过程的逆康普顿散射光源,通过让相对论电子束与强激光束对撞,可产生高亮度、能量可调、短脉冲的X射线或伽马射线,为诸多科学研究与应用领域提供了高亮度、宽谱光子束。综述了逆康普顿散射光源的技术现状及应用,其技术演进可大致分为三个阶段:第一阶段为非相干逆康普顿散射光源技术,已成为目前绝大多数康普顿光源装置所采用的技术;第二阶段为相干逆康普顿散射光源技术,其核心原理是通过电子与光子的相干散射,以显著提升光源峰值亮度和束流品质,该技术目前正在研究发展中;第三阶段为受激逆康普顿散射光源技术,即通过受激辐射放大机制,实现光子与电子散射强度的非线性增强,以产生更高亮度、更高束流品质的技术。分析总结了各阶段的技术原理、核心步骤和挑战,并对领域的未来的发展方向进行了展望。
2026, 38: 031009.
doi: 10.11884/HPLPB202638.250384
摘要:
随着超短超强激光技术的飞速发展,激光等离子体加速已成为产生GeV量级高能电子束与高品质辐射源的重要途径。其中,Betatron辐射作为一种机制紧凑、脉冲持续时间达飞秒量级的新型射线源,具有源尺寸小,高亮度等特点。在高能量密度物理、材料科学、成像及超快动态探测与高空间分辨成像等领域展现出巨大应用潜力。系统梳理了激光尾波场加速与直接激光加速两种核心机制产生Betatron辐射的物理原理、研究进展与发展趋势。详细对比了LWFA与DLA两种方案所产生Betatron辐射在关键参数(如光子能量、通量、亮度、能谱与稳定性)上的特性差异,总结了其各自的品质因子与适用场景。最后,展望了该领域未来面临的挑战,如提升光子的中心能量、产额、亮度及转换效率,并为基于下一代强激光大科学装置开展相关实验研究提供了方向性参考。
随着超短超强激光技术的飞速发展,激光等离子体加速已成为产生GeV量级高能电子束与高品质辐射源的重要途径。其中,Betatron辐射作为一种机制紧凑、脉冲持续时间达飞秒量级的新型射线源,具有源尺寸小,高亮度等特点。在高能量密度物理、材料科学、成像及超快动态探测与高空间分辨成像等领域展现出巨大应用潜力。系统梳理了激光尾波场加速与直接激光加速两种核心机制产生Betatron辐射的物理原理、研究进展与发展趋势。详细对比了LWFA与DLA两种方案所产生Betatron辐射在关键参数(如光子能量、通量、亮度、能谱与稳定性)上的特性差异,总结了其各自的品质因子与适用场景。最后,展望了该领域未来面临的挑战,如提升光子的中心能量、产额、亮度及转换效率,并为基于下一代强激光大科学装置开展相关实验研究提供了方向性参考。
2026, 38: 031010.
doi: 10.11884/HPLPB202638.250371
摘要:
相对论强度激光驱动固体密度表面等离子体产生的高次谐波和阿秒脉冲,是实现高亮度、短波长、超快相干光源和探索极端强场物理的重要途径。近年来,得益于激光技术的飞速发展,对光场振幅、相位、偏振等自由度的精细操控促使了结构光场的兴起。结构光场极大地丰富了激光与物质相互作用的调控手段与应用场景。综述了利用结构光场调控相对论激光等离子体高次谐波和阿秒脉冲相关的最新进展。文章重点探讨了偏振结构(如圆偏振光、矢量光)、相位结构(如空间涡旋光、时空涡旋光)及振幅结构(如贝塞尔光、艾里光)等新型结构光场驱动下高次谐波的特性调控与物理机制,旨在为基于强场激光与等离子体相互作用的新型光源研究提供新思路。
相对论强度激光驱动固体密度表面等离子体产生的高次谐波和阿秒脉冲,是实现高亮度、短波长、超快相干光源和探索极端强场物理的重要途径。近年来,得益于激光技术的飞速发展,对光场振幅、相位、偏振等自由度的精细操控促使了结构光场的兴起。结构光场极大地丰富了激光与物质相互作用的调控手段与应用场景。综述了利用结构光场调控相对论激光等离子体高次谐波和阿秒脉冲相关的最新进展。文章重点探讨了偏振结构(如圆偏振光、矢量光)、相位结构(如空间涡旋光、时空涡旋光)及振幅结构(如贝塞尔光、艾里光)等新型结构光场驱动下高次谐波的特性调控与物理机制,旨在为基于强场激光与等离子体相互作用的新型光源研究提供新思路。
2026, 38: 031011.
doi: 10.11884/HPLPB202638.250468
摘要:
超短超强中红外激光脉冲在强场物理、超快化学、环境监测、生物医疗等领域有独特应用价值,尤其在强场物理研究领域中,超短超强中红外光为开拓超强激光与物质相互作用的新物理提供了不同于以往近红外波段的波长新尺度。然而受限于传统激光晶体及非线性晶体损伤阈值,长期以来产生大能量近单周期中红外光源始终是超快激光技术领域的重要挑战。近年来,利用等离子体作为非线性光学介质,基于激光尾场的等离子体光子减速过程产生超短超强中红外脉冲成为激光等离子体领域的研究新方向。本文围绕等离子体光子减速这一物理机制,系统介绍其基本原理、数值模拟及实验研究进展以及未来的应用前景。
超短超强中红外激光脉冲在强场物理、超快化学、环境监测、生物医疗等领域有独特应用价值,尤其在强场物理研究领域中,超短超强中红外光为开拓超强激光与物质相互作用的新物理提供了不同于以往近红外波段的波长新尺度。然而受限于传统激光晶体及非线性晶体损伤阈值,长期以来产生大能量近单周期中红外光源始终是超快激光技术领域的重要挑战。近年来,利用等离子体作为非线性光学介质,基于激光尾场的等离子体光子减速过程产生超短超强中红外脉冲成为激光等离子体领域的研究新方向。本文围绕等离子体光子减速这一物理机制,系统介绍其基本原理、数值模拟及实验研究进展以及未来的应用前景。
2026, 38: 031012.
doi: 10.11884/HPLPB202638.250387
摘要:
超快强激光具有超快时域特性和高峰值功率特性。随着激光技术的迅猛发展,其脉冲重复频率也得到逐步提高,这种重频高功率飞秒激光为人类提供了前所未有的超快时间和超高强场等极端物理条件,为驱动产生新型超快粒子束源和强脉冲辐射源等前沿基础科学和交叉应用研究提供了新机遇、新途径和新方向。主要介绍上海师范大学超快光物理研究团队基于重频高功率飞秒激光系统新建的新型超快光物理综合实验平台,以及近期围绕气体高次谐波、强太赫兹辐射源和高亮度超快电子束源产生及其相关应用研究方面所取得的研究进展,并简述了若干前沿物理的主要进展和未来的展望。
超快强激光具有超快时域特性和高峰值功率特性。随着激光技术的迅猛发展,其脉冲重复频率也得到逐步提高,这种重频高功率飞秒激光为人类提供了前所未有的超快时间和超高强场等极端物理条件,为驱动产生新型超快粒子束源和强脉冲辐射源等前沿基础科学和交叉应用研究提供了新机遇、新途径和新方向。主要介绍上海师范大学超快光物理研究团队基于重频高功率飞秒激光系统新建的新型超快光物理综合实验平台,以及近期围绕气体高次谐波、强太赫兹辐射源和高亮度超快电子束源产生及其相关应用研究方面所取得的研究进展,并简述了若干前沿物理的主要进展和未来的展望。
2026, 38: 031013.
doi: 10.11884/HPLPB202638.250352
摘要:
研究了神光II升级装置上,高功率激光与固体靶相互作用产生的电磁脉冲特性及机制。实验中采用皮秒与纳秒脉冲激光,分析不同打靶方式下电磁脉冲的波形与频谱特征。结果表明,皮秒脉冲激光作用下的电磁脉冲主要由流经送靶装置的中和电流产生,其峰值电场强度随激光能量近似线性增加。纳秒脉冲激光作用下,电磁脉冲强度较低,振荡电场持续时间较短,并伴随较长的准直流分量。仅使用上方8路纳秒激光时,电磁脉冲强度显著高于16路同时作用,表明激光打靶构型对电磁脉冲产生具有调制作用。皮秒激光与纳秒激光组合实验中,皮秒激光产生的电磁脉冲峰值明显减弱,推测与纳秒激光形成的大尺度等离子体有关。研究结果为高功率激光-固体靶相互作用中的电磁干扰机理分析及实验装置防护提供了重要实验依据。
研究了神光II升级装置上,高功率激光与固体靶相互作用产生的电磁脉冲特性及机制。实验中采用皮秒与纳秒脉冲激光,分析不同打靶方式下电磁脉冲的波形与频谱特征。结果表明,皮秒脉冲激光作用下的电磁脉冲主要由流经送靶装置的中和电流产生,其峰值电场强度随激光能量近似线性增加。纳秒脉冲激光作用下,电磁脉冲强度较低,振荡电场持续时间较短,并伴随较长的准直流分量。仅使用上方8路纳秒激光时,电磁脉冲强度显著高于16路同时作用,表明激光打靶构型对电磁脉冲产生具有调制作用。皮秒激光与纳秒激光组合实验中,皮秒激光产生的电磁脉冲峰值明显减弱,推测与纳秒激光形成的大尺度等离子体有关。研究结果为高功率激光-固体靶相互作用中的电磁干扰机理分析及实验装置防护提供了重要实验依据。
2026, 38: 031014.
doi: 10.11884/HPLPB202638.250410
摘要:
极化正电子束是前沿科学研究所需的重要探针。利用强激光场中非线性Breit-Wheeler散射产生极化正电子是近年来备受关注的新方案。探究该过程中激光与伽马光子参数对正电子最终极化状态的调控机理。在强场量子电动力学理论框架下,完整保留了所有粒子的自旋极化自由度,并精确纳入了平面波激光场的有限脉冲包络结构。计算表明:当激光与高能伽马光子皆为线偏振时,产生的正电子极化度为零;当驱动激光和伽马光子有一个为圆偏振时,正电子极化由圆偏振光主导,并随激光强度增强或伽马光子能量增加而下降,线偏振光的影响很小;当激光与伽马光子均为圆偏振时,高能正电子的极化由伽马光子主导,而低能正电子的极化则由二者共同决定,且激光强度的调控作用尤为显著。揭示了激光强度和伽马光子能量等关键因素对极化正电子产生的影响机理,为未来利用强激光与高能伽马光对撞产生高品质极化正电子束的实验方案提供了关键理论依据。
极化正电子束是前沿科学研究所需的重要探针。利用强激光场中非线性Breit-Wheeler散射产生极化正电子是近年来备受关注的新方案。探究该过程中激光与伽马光子参数对正电子最终极化状态的调控机理。在强场量子电动力学理论框架下,完整保留了所有粒子的自旋极化自由度,并精确纳入了平面波激光场的有限脉冲包络结构。计算表明:当激光与高能伽马光子皆为线偏振时,产生的正电子极化度为零;当驱动激光和伽马光子有一个为圆偏振时,正电子极化由圆偏振光主导,并随激光强度增强或伽马光子能量增加而下降,线偏振光的影响很小;当激光与伽马光子均为圆偏振时,高能正电子的极化由伽马光子主导,而低能正电子的极化则由二者共同决定,且激光强度的调控作用尤为显著。揭示了激光强度和伽马光子能量等关键因素对极化正电子产生的影响机理,为未来利用强激光与高能伽马光对撞产生高品质极化正电子束的实验方案提供了关键理论依据。
2026, 38: 031015.
doi: 10.11884/HPLPB202638.250101
摘要:
基于强流电子束-等离子体系统,对高性能电子束窗口设计与强流环形电子束在等离子体中聚焦传输机制展开研究。通过有限元分析和蒙特卡罗模拟,对电子束窗口的力学、热学和传输性能进行对比判断,筛选出TC4钛合金作为窗口材料,其在10 kPa压力下仅需0.04 mm厚度,能量传输效率达90%以上,且温度变化可控。通过理论推导和粒子模拟研究,揭示了在500 kV、20 kA的情况下的强流环形电子束在等离子体中自聚焦传输的物理机制,阐明了电子束聚焦传输周期与等离子体密度之间的关系。最后根据等离子体振荡周期和电子束回旋周期的对应关系,建立了等离子体密度与外加轴向导引磁场的等效关系,讨论了低强度磁场和等离子体共同作用对电子束聚焦传输的影响。
基于强流电子束-等离子体系统,对高性能电子束窗口设计与强流环形电子束在等离子体中聚焦传输机制展开研究。通过有限元分析和蒙特卡罗模拟,对电子束窗口的力学、热学和传输性能进行对比判断,筛选出TC4钛合金作为窗口材料,其在10 kPa压力下仅需0.04 mm厚度,能量传输效率达90%以上,且温度变化可控。通过理论推导和粒子模拟研究,揭示了在500 kV、20 kA的情况下的强流环形电子束在等离子体中自聚焦传输的物理机制,阐明了电子束聚焦传输周期与等离子体密度之间的关系。最后根据等离子体振荡周期和电子束回旋周期的对应关系,建立了等离子体密度与外加轴向导引磁场的等效关系,讨论了低强度磁场和等离子体共同作用对电子束聚焦传输的影响。

Email alert
RSS
