2025 Vol. 37, No. 11
Recommend Articles
column
- Cover and Contents
- Modeling and Simulation of Electromagnetic Environment Characteristics
- Electromagnetic Environment Effects, Testing and Evaluation
- Electromagnetic Protection Methods and Technologies
- Electromagnetic Spectrum Management and Electromagnetic Security
- Electromagnetic Environment Technologies for Low-Altitude Economy and Unmanned Platforms
- Advanced Electromagnetic Materials and Devices
Display Method:
2025,
37: 1-2.
2025,
37: 113001.
doi: 10.11884/HPLPB202537.250274
Abstract:
Background Purpose Methods Results Conclusions
The development of drone swarms and the low-altitude economy has highlighted the strategic importance of high-power microwave (HPM) attack and defense technologies.
This study aims to analyze the time-frequency response characteristics of drone navigation antennas and data link antennas under HPM irradiation.
A three-dimensional electromagnetic coupling model was constructed based on COMSOL, and field-circuit co-simulation was employed to investigate the antennas’ responses to HPM exposure across different polarization types and frequency bands.
The results show that the navigation antenna, equivalent to a narrowband phase-shifting network, exhibits waveform distortions such as rising-edge broadening and falling-edge “truncation” under in-band and adjacent broadband pulse excitation due to strong dispersion. In contrast, the data link antenna maintains waveform integrity under various excitations owing to its flat amplitude-frequency and phase-frequency responses with weak dispersion. In the frequency domain, both antennas exhibit maximum coupled voltage at frequencies offset from the center, while the peak power occurs at the center frequency. The navigation antenna responds most strongly to right-hand circular polarization but shows enhanced left-hand coupling at frequency offsets. The data link antenna demonstrates similar responses to all polarizations, indicating polarization insensitivity.
The polarization type and frequency selectivity of antennas dominate the HPM coupling process through intrinsic dispersion mechanisms, determining energy response and waveform integrity. A multi-level protection system incorporating “front-end filtering−transient suppression−system redundancy” is recommended to enhance the electromagnetic resilience of drones. This study provides theoretical support for the countermeasures and protection of drones.
2025,
37: 113002.
doi: 10.11884/HPLPB202537.250205
Abstract:
Background Purpose Methods Results Conclusions
Modern battlefields are increasingly characterized by complex electromagnetic environments (EME), posing significant challenges to unmanned aerial vehicle (UAV) operational effectiveness.
To address this issue, this study aims to quantitatively evaluate how complex EME affects UAV operational effectiveness using a multi-level framework, incorporating defined key metrics including anti-jamming capability verification.
A three-tier evaluation model was developed, incorporating EME complexity, subsystem performance, and operational capabilities. EME complexity was characterized by four metrics weighted via AHP. Critical subsystem indicators—such as communication reliability and navigation accuracy—and operational capabilities like mission execution and anti-jamming performance were causally mapped within an environment-effectiveness mapping. This mapping enabled the model to be normalized and integrated using sensitivity coefficients, and stochastic jamming scenarios were simulated in MATLAB to validate the approach.
The results demonstrated a distinct negative exponential relationship between EME complexity and operational effectiveness. Performance declined progressively with intensified EME, but notably, UAVs equipped with advanced anti-jamming systems maintained higher effectiveness under identical conditions.
This study confirms the critical importance of anti-jamming technologies in preserving UAV combat capability in complex EME; the proposed evaluation framework offers practical insights for developing robust UAV systems suited to contested electromagnetic spectra.
2025,
37: 113003.
doi: 10.11884/HPLPB202537.250143
Abstract:
Background Purpose Methods Results Conclusions
Precision-guided ammunition for electromagnetic railguns is gradually becoming a key area of competition among nations, which imposes new requirements on fuzes for electromagnetic railgun ammunition. Modern fuzes contain a large number of electronic components, and during the launch of electromagnetic railgun projectiles, the fuze is exposed to strong magnetic fields. These fields can interfere with the fuze's electronic components, leading to malfunctions or even damage. As a result, most mature electromagnetic railguns currently use kinetic energy projectiles or mechanical fuzes.
A reasonable arrangement of the fuze circuit module can reduce the structural thickness and weight of the electromagnetic shielding shell for the fuze circuit, while effectively ensuring the performance of the fuze circuit.
In this paper, a quasi-steady-state simulation model of the electromagnetic railgun is established. The electromagnetic induction performance of the circuit module under two different arrangement schemes is calculated and analyzed. The responses such as the magnetic field distribution, induced current, electromagnetic volume force density, and induced electromotive force on the fuze circuit module are obtained respectively.
When the fuze circuit module is arranged parallel to the projectile axis, although the overall magnetic field strength is greater than when it is arranged perpendicular to the projectile axis, the peak magnetic field strength in the perpendicular arrangement covers an entire surface of the circuit board, whereas in the parallel arrangement, the peak magnetic field strength is only at the edge of the circuit module’s end. When the fuze circuit module is arranged parallel to the projectile axis, the induced eddy current, electromagnetic volume force density, and induced electromotive force are all significantly smaller than those in the perpendicular arrangement.
For the fuze circuit module of electromagnetic railgun ammunition, arranging it parallel to the projectile axis can more effectively reduce the impact of the electromagnetic field during launch. Additionally, sensitive components should be avoided being placed at the ends and edges of the circuit module. This can greatly reduce the structural size, thickness and, weight of the shell for electromagnetic shielding of the fuze circuit components, so as to optimize the overall structure of the fuze and reduce the total weight of the fuze.
2025,
37: 113004.
doi: 10.11884/HPLPB202537.250206
Abstract:
Background Purpose Methods Results Conclusions
Against the backdrop of the rapid development of electromagnetic stealth technology, the design and optimization of structural absorbing materials with both wave-absorbing and load-bearing functionalities has emerged as a significant research trend in this field. However, this type of material has diverse components and complex structures, making it difficult to characterize its electromagnetic parameters. Moreover, in electromagnetic modeling, it encounters problems such as a large number of mesh divisions and significant multi-scale effects, which results in low computational efficiency and difficult solution.
This study aims to perform an equivalent processing for honeycomb composite materials with dispersion characteristics and anisotropy by introducing an improved S-parameter inversion method. The objective is to efficiently establish an accurate equivalent electromagnetic model while ensuring that the macroscopic scattering characteristics remain unchanged.
Using three-dimensional electromagnetic simulation software CST and a free-space measurement system, the modeling, simulation, and practical testing of the honeycomb structure and its equivalent flat plate were successfully accomplished. By varying the incident angle of the plane wave, the scattering parameters of the honeycomb model were obtained under both normal and oblique incidence conditions. Through an inversion procedure, the equivalent electromagnetic parameters corresponding to each incident condition were sequentially derived and subsequently applied to the equivalent homogeneous flat plate, thereby achieving the equivalency treatment of the honeycomb structure.
The simulated and measured scattering parameters of the honeycomb structure, both before and after equivalence, were compared and revealed a high degree of agreement. This result strongly validates the accuracy and feasibility of the proposed equivalent method.
This paper adopts the improved S-parameter inversion method, and for the honeycomb absorbing structure under different plane wave incidence angles, completes the extraction of its equivalent electromagnetic parameters and the construction of the equivalent model. The consistency of the equivalent results validates the accuracy and feasibility of the method and provides a reliable solution for the efficient electromagnetic modeling of honeycomb absorbing structures.
2025,
37: 113005.
doi: 10.11884/HPLPB202537.250075
Abstract:
Background Purpose Methods Results Conclusions
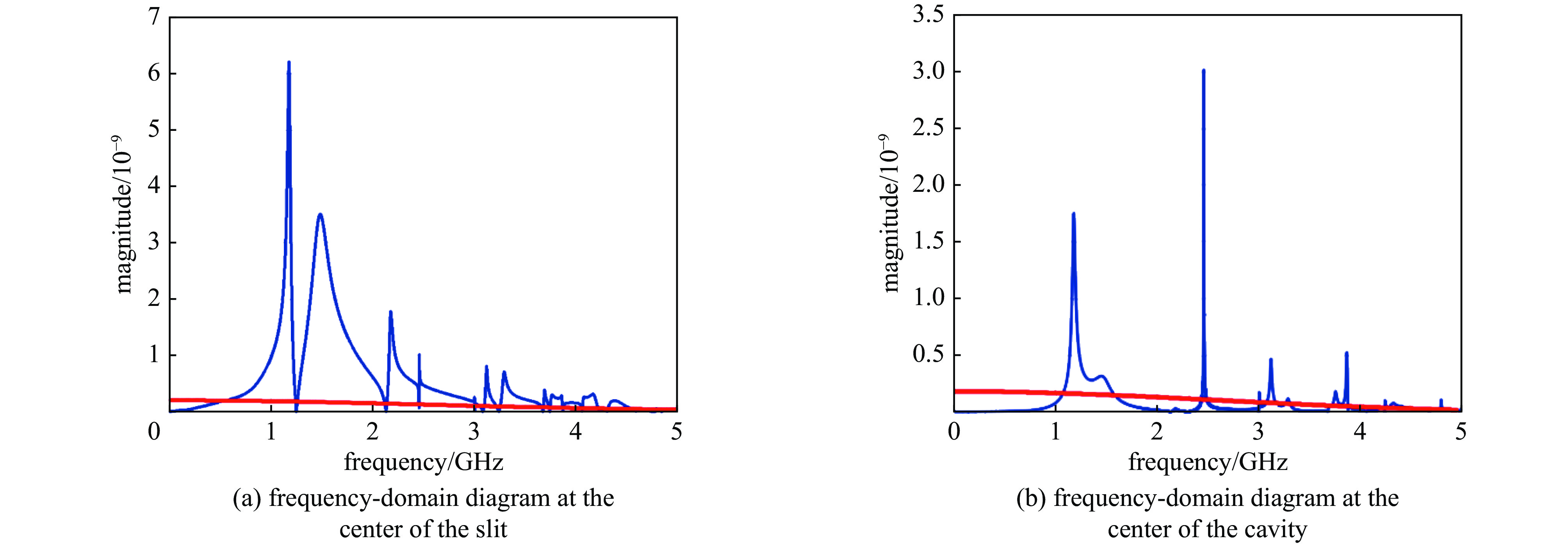
Electromagnetic pulses (EMPs) can couple into electronic equipment cavities through apertures, causing severe interference and potential damage. Understanding the coupling characteristics and resonance mechanisms is critical for improving electromagnetic protection design.
This study aims to investigate the coupling effects of EMPs on rectangular cavities with apertures, focusing on field distribution, resonance behavior, and the impact of incidence conditions.
A numerical model of a perfectly conducting rectangular cavity was established using the Finite-Difference Time-Domain (FDTD) method. The study analyzed electromagnetic field distributions inside the cavity under varying incidence angles and continuous pulse excitations. A time-frequency joint analysis method was applied to reveal the resonance mechanisms of aperture coupling.
The results show that aperture coupling produces significant electric field enhancement at specific frequencies, with peak amplitudes several times larger than those of the incident field. Normal incidence yields the strongest resonant effects, while oblique incidence leads to different responses in electric field components due to boundary constraints. Continuous pulse excitation results in electric field energy accumulation, though it is limited by standing-wave effects. The resonant frequencies were found to be highly dependent on cavity dimensions, confirming the frequency-selective characteristics of aperture coupling.
This research establishes the theoretical basis for understanding EMP aperture coupling and provides technical references for designing protection measures in high-intensity electromagnetic environments.
2025,
37: 113006.
doi: 10.11884/HPLPB202537.250273
Abstract:
Background Purpose Methods Results Conclusion
The backdoor coupling effect of unmanned aerial vehicles (UAVs) under high-power microwave (HPM) irradiation is an important topic in the field of electromagnetic protection and countermeasures.
This paper investigates the electromagnetic coupling characteristics of a certain type of mini-UAV under HPM exposure, aiming to reveal its electromagnetic response and damage mechanisms under different frequencies and incidence angles.
Based on the UAV kinematic model and spatial energy transfer theory, a dual-coordinate system model incorporating flight attitude variations was established. Using the COMSOL Multiphysics simulation platform, the electric field and current distributions on the UAV fuselage and internal flight control motherboard were systematically analyzed within the 1—18 GHz frequency range under various incident angles.
The simulation results indicate that the typical backdoor coupling pathway of the selected UAV——the openings on both sides of the fuselage——is the critical channel connecting external irradiation and internal damage. As the frequency and incident angle increase, the electric field and induced current density on the fuselage surface increase significantly. Particularly near 14 GHz, a strong resonance occurs due to the match between the aperture size and the Ku-band waveguide dimensions, leading to a sharp rise in current density at this frequency. The FM25V05 chip on the flight control motherboard is prone to overvoltage at 14, 15, 16, and 18 GHz. The Vdd pin voltage reaches 21.868 V at 18 GHz, far exceeding its operational threshold and potentially causing functional failure.
This study provides a theoretical basis and simulation support for frequency selection and operational strategy development in HPM-based anti-UAV systems.
2025,
37: 113007.
doi: 10.11884/HPLPB202537.250278
Abstract:
Background Purpose Methods Results Conclusions
Marine weather radars play a crucial role in ensuring maritime navigation safety. However, when operating in open-ocean environments, radar performance is significantly degraded by sea clutter and dense, multi-source electromagnetic interference (EMI) from co-frequency radios, navigation radars, and satellite communication systems. These coupled factors lead to substantial uncertainty in the credibility of conventional clutter-target simulation models.
This study aims to develop and validate a comprehensive credibility assessment framework for marine weather radar electromagnetic simulation models under complex “clutter-interference-target” coupling environments, providing a quantitative basis for model validation and online calibration.
A mixed-distribution model was employed to describe the joint statistical properties of sea clutter and EMI. A tri-domain feature space (time-frequency-space) was constructed, and multidimensional dynamic time warping (MD-DTW) was used to quantify discrepancies between simulated and measured signals. Finally, a Bayesian network integrated statistical and feature-level results to yield system-level credibility with uncertainty bounds.
Monte Carlo simulations with 500 iterations and bootstrap estimation demonstrated that the proposed method achieves an average credibility of 0.82 at the statistical level, 0.88 at the feature level, and 0.86 at the system level. Compared with traditional methods that ignore EMI, the framework improves credibility by approximately 11%.
The proposed three-tier “distribution–feature–system” framework enables full-chain, multi-dimensional quantification of model credibility under sea clutter and EMI coupling. This approach enhances the reliability of radar performance assessment in complex electromagnetic environments and provides a rigorous basis for adaptive calibration and resource management.
2025,
37: 113008.
doi: 10.11884/HPLPB202537.250109
Abstract:
Background Purpose Methods Results Conclusions
With the rapid development and application of tethered unmanned aerial vehicle (UAV) systems, the lightning strike risk faced by the tethered UAV systems has become a severe issue that cannot be ignored. Compared with traditional UAVs, the presence of the tether cable in tethered UAV systems has brought significant changes to the potential lightning strike risks of them, and the relevant influencing factors on the lightning strike probability have also changed.
This study aims to investigate the lightning strike point distribution of a typical tethered UAV system by combining electrostatic field analysis and numerical simulation. The goal is to present the lightning strike probability of different parts of the tethered UAV system and identify its main influencing factors.
The ANSYS finite element analysis software was used to analyze the electrostatic field distribution around the tethered UAV system under the background electric field of thunderstorm, and the lightning strike points with higher probability on the tethered UAV system were determined. On this basis, a numerical simulation assessment of lightning strikes on a typical tethered UAV system was carried out by employing the dielectric breakdown model and the sub-grid technology. The lightning strike probability distribution on different parts of the tethered UAV system was obtained, and the influence law of different factors on the lightning strike probability was presented.
The results of the numerical simulation show that the lightning strike probability of the tethered UAV system increases approximately linearly with the increase of the tethered height and the volume charge density of thundercloud. When the tethered UAV system is struck by lightning, the lightning strike probability on the end of the rotor arm is the highest, followed by the UAV fuselage, and the lightning strike probability on the tether cable is relatively low.
By combining electrostatic field finite element analysis with large-sample numerical simulation of lightning discharge, the lightning strike probability distribution characteristics of the tethered UAV system and the surrounding ground under different conditions are determined, which can provide an important reference for the direct lightning protection design of the tethered UAV system.
2025,
37: 113009.
doi: 10.11884/HPLPB202537.250118
Abstract:
Background Purpose Methods Results Conclusions
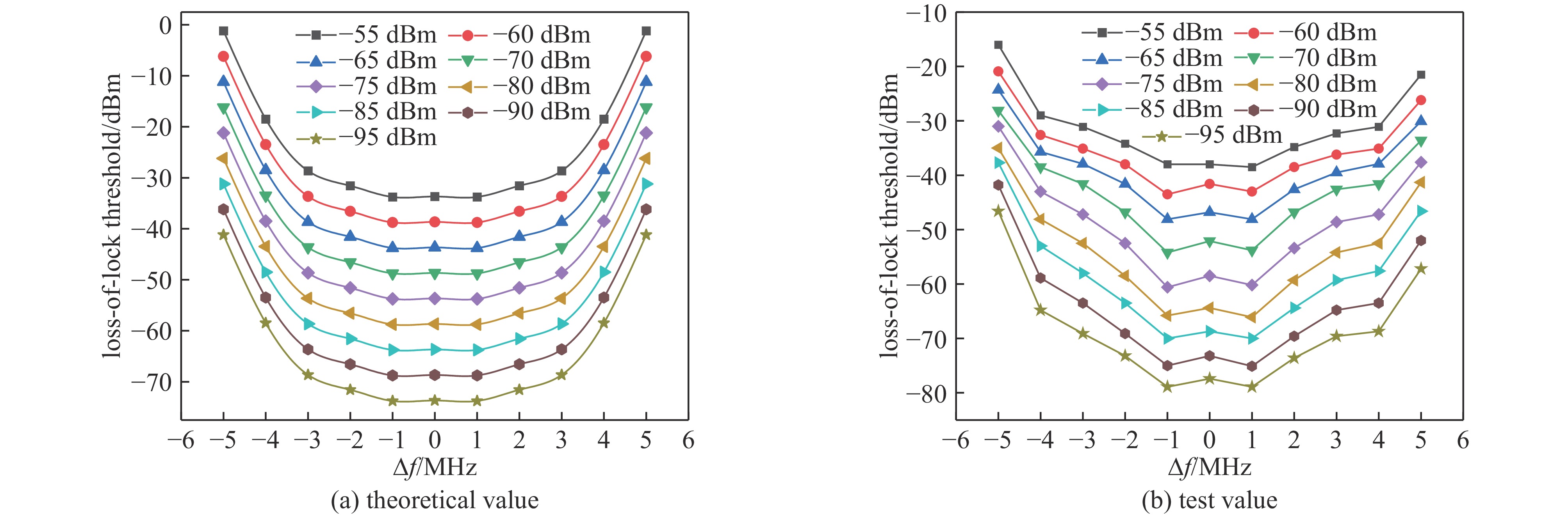
Unmanned aerial vehicle (UAV) data links operating in battlefield environments are highly susceptible to electromagnetic interference (EMI), frequently causing frame synchronization failures. direct sequence spread spectrum (DSSS) systems, while offering inherent interference resistance, remain vulnerable to intentional EMI attacks through front-door coupling pathways.
This study aims to establish loss-of-lock threshold models for DSSS-based UAV data links under two critical interference scenarios: in-band single-source single-tone and dual-source dual-tone EMI. The research further seeks to experimentally validate these models.
Through rigorous EMI mechanism analysis with emphasis on front-door coupling effects, the theoretical threshold models were developed for both interference scenarios. Test validation employed EMI injection testing on an operational UAV data link platform. Controlled variables included working signal power, interference frequencies, and interference power. The interference thresholds were obtained from the tests.
The test loss-of-lock thresholds demonstrated strong alignment with theoretical predictions across both interference scenarios. For single-source interference, the thresholds exhibited positive correlation with working signal power, and the absolute value of the frequency offset. Under dual-source interference, the thresholds of interference 1 showed inverse correlation with the power of interference 2.
The validated threshold models provide a theoretical foundation for EMI sensitivity assessment and test design in UAV data link systems. Key findings indicate: (1) The closer the interference frequency is to the carrier frequency of the working signal, the worse the anti-interference ability of the data link is. (2) Increasing the power of the working signal can improve the anti-interference ability of the data link. (3) Front-door coupling is an important way for EMI to enter the receiver in tactical scenarios. These findings could provide optimized EMI protection for the next generation of UAV data links.
2025,
37: 113010.
doi: 10.11884/HPLPB202537.250085
Abstract:
Background Purpose Methods Results Conclusions
Transient intense electromagnetic pulses, characterized by extremely high peak field strength and broad frequency domain distribution, pose severe electromagnetic safety threats to electronic systems. Their accurate measurement is crucial for evaluating radiation source performance and the effectiveness of protection measures. However, ground-reflected waves often cause significant waveform distortion in far-field measurements. Existing narrow-spectrum suppression methods fail due to bandwidth limitations, while environmental adjustment approaches are impractical in complex scenarios, and traditional array beamforming techniques are restricted by signal correlation requirements.
To address the waveform distortion caused by ground-reflected waves in far-field measurements of transient intense electromagnetic pulses, this study proposes a monopole array-based waveform recovery algorithm. It aims to eliminate ground scattering interference and accurately extract direct waves, providing support for related measurements and evaluations.
The principle of direct wave extraction based on monopole array was derived in both frequency and time domains. Potential error sources and corresponding optimization schemes were analyzed. A measurement system was built under ground reflection conditions for experimental tests, and the performance of different algorithms was compared.
Experimental results show that the direct waves extracted by the proposed algorithm match the reference direct waves well, with amplitude error within 0.2 dB and main waveform fidelity coefficient greater than 0.99. The time-domain algorithm is more concise and less affected by interference, while the frequency-domain algorithm enables direct wave recovery with a single system, making it more cost-effective. Compared with traditional technologies, the algorithm expands the applicable frequency band and significantly reduces amplitude calculation error.
The proposed waveform recovery algorithm can effectively suppress ground scattering effects and accurately extract direct waves. It provides reliable support for parameter separation in transient pulse measurements and state evaluation of radiation systems.
2025,
37: 113011.
doi: 10.11884/HPLPB202537.250163
Abstract:
Background Purpose Methods Results Conclusions
The reverberation chamber (RC) is widely used for electromagnetic compatibility testing. The field anisotropy coefficient is a key parameter for quantitatively evaluating its performance and enabling comparisons between different chambers, playing a critical role in assessing RC quality.
This study aims to evaluate the field anisotropy coefficient of a reverberation chamber according to standard methods, verify its performance level, and propose an optimized testing approach to reduce the complexity and time required for measurement while maintaining accuracy.
First, the theoretical distribution of the field anisotropy coefficient was reviewed, indicating ideal values of 0 for 2D and 0.5547 for 3D. Measurements were then carried out using a three-axis electric field probe following standard procedures. To streamline the process, an optimized method based on scattering parameters was introduced, significantly reducing the number of required measurements.
The standard measurement results showed that the 2D field anisotropy coefficient fell within [−0.1, 0.1], and the 3D coefficient was between [0.5254 , 0.5589 ]. Overall, the values were below −15 dB, indicating “good” performance of the chamber according to the standard. The proposed optimized method produced consistent results, with field anisotropy coefficients largely remaining below −15 dB except for a few frequency points.
The reverberation chamber under test demonstrates good performance. The proposed scattering parameter-based method greatly reduces test time and complexity while yielding results consistent with those of the standard approach. This offers valuable practical guidance for efficient and accurate reverberation chamber evaluation.
2025,
37: 113012.
doi: 10.11884/HPLPB202537.250152
Abstract:
Background Purpose Methods Results Conclusions
High Power Microwave (HPM) can destroy key components of communication systems through front-door coupling, resulting in system performance degradation or failure. For receivers with a single RF channel, the degree of system performance degradation can generally be evaluated using the effect results at the device level.
However, for phased array communication systems, the assessment of the system-level damage effect of HPM is a challenge. This is because there are numerous RF channels in the system, and the damage to each channel is inconsistent, making it difficult to apply the effect results at the device level to evaluate the system performance.
To verify the asymmetric damage effect of HPM on phased array communication systems and assess the impact of such asymmetric damage on system performance, this paper based on theoretical analysis, established a semi-physical simulation experiment and system-level irradiation experiment method, and conducted research on the asymmetric damage effect of typical phased array communication systems. The study investigated the additional impact of amplitude and phase inconsistency on system performance and carried out system-level verification experiments.
The results show that when the phased array communication system is damaged by HPM, asymmetric damage occurs between channels, affecting the synthesis of the phased array antenna beam, and further deteriorating the system performance.
Moreover, the greater the amplitude and phase inconsistency, especially the greater the phase inconsistency, the greater the additional loss in system performance.
2025,
37: 113013.
doi: 10.11884/HPLPB202537.250073
Abstract:
Background Purpose Method Result Conclusion
Radio frequency (RF) front-end components are among the most vulnerable elements in integrated circuit systems when exposed to intense electromagnetic environments. Investigating their degradation mechanisms and failure thresholds is therefore critical for identifying system weak points and devising effective protection and reinforcement strategies. However, existing high power microwave (HPM) injection tests rely on manual operation, lack standardized procedures and deliver limited repeatability.
In order to achieve precise and efficient evaluation of device degradation and failure thresholds and to establish standardized test methods and assessment procedures.
This work developed a high power microwave (HPM) automatic measurement platform grounded in the interaction mechanism between HPM and devices, and designed two testing protocols—single pulse excitation for electrical stress characterization and continuous pulse excitation for thermal failure evaluation.
A commercial low noise amplifier (LNA) served as the test device; synchronous measurements of time domain response, frequency domain characteristics and operating current, combined with pre/post test parameter comparison, pinpointed damage thresholds. Furthermore, we conducted a comprehensive evaluation of first, second, and third damage events, correlating cumulative damage effects with key device parameters through microphysical analysis to elucidate the dominant failure mechanisms.
The proposed measurement system and evaluation methodology offer a robust framework for reliability assessment of semiconductor devices in high power electromagnetic environments and provide essential experimental support for damage resilience analysis and optimized device design.
2025,
37: 113014.
doi: 10.11884/HPLPB202537.250141
Abstract:
Background Purpose Methods Results Conclusions
As a kind of equipment in the field of electromagnetic compatibility testing, the application research of reverberation chamber covers airborne platforms, electronic and electrical equipment, automotive electronic components, etc. At present, the demand for radiation susceptibility testing in military and civil standards using reverberation chamber is growing, but there are significant differences in test standards, and the requirements of key indicators (such as frequency range, waveform characteristics, field uniformity, etc.) are not unified, which restricts the accuracy of product verification in high field strength environment.
The purpose of this study is to systematically analyze the radiation susceptibility test standards and methods of reverberation chamber in different standards, reveal the limitations of existing standards, and put forward the solution of military and civil standards collaborative optimization, which provides the basis and guidance for product design verification.
Through standard comparison, this study focuses on the following two research paths: first, standard comparison, to sort out the domestic test standards for airborne platforms, electronic and electrical equipment, automotive electronic components, etc; second, parameter analysis, to show the differences of key indicators such as frequency range, waveform characteristics, field uniformity, etc.
First, standard difference. The test frequency range of military products is higher than that of civil fields, such as 40 GHz; The requirements for waveform characteristics of military products and electronic and electrical equipment are simpler than others; Military products and electronic and electrical equipment require higher field uniformity (in the low frequency band) than other requirements, which is 2dB higher. Second, parameter influence. The difference in the test frequency range may lead to inconsistent sensitivity response in the high frequency band of the product; Different waveform characteristics lead to inconsistent response of products to different waveforms; The difference of field uniformity leads to the difference of construction cost of reverberation chamber.
It is suggested to promote the unification of key indicators of military and civilian standards, establish a standardized field strength evaluation system, and optimize military test standards. The research results can help product designers accurately grasp the key points of design verification under high field strength environment and improve the efficiency of R&D.
2025,
37: 113015.
doi: 10.11884/HPLPB202537.250107
Abstract:
Background Purpose Methods Results Conclusions
The operational reliability of unmanned aerial vehicles (UAVs) is critically dependent on their global navigation satellite systems (GNSS). However, in the increasingly contested electromagnetic environments, the inherent weakness of GNSS signals makes them highly susceptible to suppression jamming, leading to performance degradation or mission failure. Existing test standards often focus on single-jammer, static scenarios and lack the quantitative rigor needed to assess the performance of advanced multi-element antenna systems under complex, dynamic conditions.
This research aims to address this gap by developing and validating a standardized, quantitative test methodology for evaluating the anti-suppression-jamming performance of UAV GNSS systems. The objective is to create a reproducible framework that can simulate dynamic, multi-source interference and provide a comprehensive assessment from the radio frequency (RF) front-end to the complete system level.
A hybrid test methodology integrating direct radio frequency injection and over-the-air (OTA) spatial irradiation was established within a microwave anechoic chamber. This “injection-irradiation” approach facilitates a full-link evaluation. Both static and dynamic tests were conducted on a seven-element GNSS adaptive array receiver. Static tests involved assessing performance against an increasing number of jammers (one to six) from fixed spatial locations. Dynamic tests simulated UAV maneuvers by placing the receiver on a turntable rotating at 2 °/s, exposing it to a changing interference geometry. Performance was quantified by the jamming-to-signal (J/S) ratio threshold, carrier-to-noise ratio, and positioning success rate.
Static tests quantified a distinct saturation effect on the receiver’s spatial filtering capability; the J/S ratio threshold for positioning failure decreased from 106 dB against a single continuous-wave jammer to 60 dB against six broadband noise jammers. Critically, dynamic tests revealed a complex spatio-temporal coupling effect. In the six-jammer scenario, the system maintained a 100% positioning success rate at a J/S ratio of 70 dB while rotating, paradoxically outperforming its 60 dB static failure threshold. This demonstrates that the constant change in interference geometry can prevent the algorithm from settling into a worst-case nulling solution.
The proposed combined injection-irradiation and dynamic test methodology provides a robust and standardized framework for the quantitative assessment of UAV GNSS anti-jamming capabilities. The findings reveal that static tests alone are insufficient for predicting performance, as dynamic conditions can fundamentally alter the system’s response to multi-source interference. This research offers a critical tool for the realistic evaluation, design optimization, and validation of navigation systems intended for operation in complex electromagnetic environments.
2025,
37: 113016.
doi: 10.11884/HPLPB202537.250153
Abstract:
Background Purpose Methods Results Conclusions
In complex electromagnetic environments, electronic devices face risks of strong electromagnetic interference, performance degradation and even damage. Accurate acquisition of internal electromagnetic field distribution is a core prerequisite for analyzing field coupling mechanisms, revealing effect principles and evaluating system safety. Traditional metal electric field probes, due to their large size and significant disturbance to the measured field, fail to meet fine measurement needs; electro-optic crystal technology, though having low-disturbance advantage, lacks sufficient sensitivity and frequency selectivity in the GHz band. Rydberg atom-based quantum microwave sensing technology, featuring self-calibration, SI unit traceability and high sensitivity, provides a new solution to the above problems.
This study aims to address the defects of traditional measurement technologies, verify the low-disturbance property of quantum microwave sensing technology, establish an accurate method for measuring internal electric fields of devices, realize high-resolution electromagnetic field distribution mapping, and provide technical support for the analysis and evaluation of complex electromagnetic environment effects.
The FDTD algorithm was used to compare the field disturbance differences between metal probes and Rydberg atomic vapor cells; an experimental system centered on a cesium atomic vapor cell was built, combining electromagnetically induced transparency (EIT) spectroscopy and atomic superheterodyne technology. Forty-five measurement points with 2 cm intervals were set in a square metal shell-simulated device to complete electric field measurement and data processing.
This technology caused minimal disturbance to the measured field, with measurement resolution reaching the millimeter level (less than 2 mm); in the simulated device, the maximum field intensity was 14.62 mV/m and the minimum was 1.66 mV/m. It had better frequency selectivity than electro-optic crystal technology, and low-field measurement could effectively reduce device damage risks.
Quantum microwave sensing technology can make up for the shortcomings of traditional technologies. Although high-field real-time monitoring requires combining with spectrum matching and its instantaneous bandwidth is narrow, its engineering application feasibility has been verified. Future research can focus on developing simplified measurement schemes for high-field scenarios.
2025,
37: 113017.
doi: 10.11884/HPLPB202537.250277
Abstract:
Background Purpose Methods Results Conclusions
Human-represented biological intelligence is transplantable into general intelligence across four levels, namely data intelligence, perceptual intelligence, cognitive intelligence, and autonomous intelligence. As intelligent unmanned technologies advance, electronic systems undergo evolution toward higher intelligence and autonomy; concurrently, bionic electromagnetic protection—an approach that enhances compatibility, adaptability, and threat resistance—evolves in tandem with these electronic systems. Nevertheless, significant gaps persist in the translation of biological mechanisms into practical applications for electronic systems.
Focusing on drones as the research subject, this study explores the implementation of biomimetic mapping for drone electromagnetic protection across the aforementioned four levels, with the exploration grounded in core drone performances including communication, navigation, detection, and control. The primary objective of this study is to advance the development of electromagnetic protection toward higher levels of intelligence.
Guided by fundamental design principles of structure-function integration and multi-level immune protection, the research categorizes biomimetic mapping into information and signal levels: the information level encompasses spectrum sensing and autonomous decision-making, while the signal level concentrates on limiting and filtering technologies. For key drone systems, an intelligent data link was designed using software-defined radio technology; navigation receivers were optimized through the integration of shielding, filtering, and anti-interference antennas; a GAN-based image self-repair algorithm incorporating hybrid attention was proposed; and the application of neuromorphic circuits and bionic structures for control systems was explored.
The study successfully developed a spectrum-sensing adaptive data link and a reinforced navigation receiver, and verified the initial realization of perceptual intelligence in selected system components.
Biomimetic mapping contributes to the enhancement of drone electromagnetic protection; however, challenges remain, including the refinement of mapping methods, the development of novel devices, and the advancement of intelligent computing. Future research efforts directed at addressing these challenges will facilitate the full realization of autonomous intelligence in drone electromagnetic protection systems.
2025,
37: 113018.
doi: 10.11884/HPLPB202537.250259
Abstract:
Background Purpose Methods Results Conclusions
The increasing electromagnetic radiation poses a serious hazard to electronic devices, human health, and the environment. Carbon-based materials derived from biomass are considered to have excellent electromagnetic absorption potential due to their high porosity, low density, strong dielectric loss, wide source availability, and low cost.
This study aims to analyze the electromagnetic wave absorption characteristics of biomass-derived carbon-based materials.
This study is based on hydrothermal and carbonization processes, using loofah as the carbon precursor, and introducing NiCo2O4 magnetic particles to prepare NiCo2O4/C (NCO) electromagnetic wave absorbing material, with its actual wave-absorbing performance verified through COMSOL simulation software.
The introduction of NiCo2O4 particles not only enhanced the magnetic loss properties of the composites, but also regulated the dielectric properties and optimized the impedance matching. Due to the unique mesh structure and the synergistic effect of interfacial polarization, conductive loss, magnetic loss and other loss mechanisms, the NiCo2O4/C composites obtain good electromagnetic wave absorption properties, with the strongest reflection loss of −47.46 dB, and the widest absorption band of 5.68 GHz (12−17.68 GHz), which covers almost the entire Ku-band. In addition, the study also demonstrated that NCO-2 composites have some practical applications through RCS simulations.
The synergistic effect of dielectric and magnetic properties can significantly modulate the dielectric properties of composites, optimize impedance matching, and enhance loss mechanisms, thereby achieving excellent electromagnetic wave absorption performance. This work provides a theoretical and experimental basis for the development of green and sustainable high-performance biomass-derived carbon-based composites.
2025,
37: 113019.
doi: 10.11884/HPLPB202537.250145
Abstract:
Background Purpose Methods Results Conclusions
With the advancement of electronic reconnaissance, communication, and radar technologies, direction-finding systems are facing increasingly higher demands for high precision, wide frequency coverage, large dynamic range, and real-time performance.
To address these developmental needs of direction-finding systems, this paper aims to design an ultra-wideband array direction-finding system. The objectives include achieving key specifications such as a frequency range of 20 MHz to 40 GHz, a maximum instantaneous bandwidth of 1 GHz, and a direction-finding accuracy better than 5 degrees across the entire frequency band, thereby adapting to wide-range usage scenarios in communication, radar, and other fields.
The ultra-wideband array direction-finding system employs a spatial spectrum direction-finding mechanism. This is realized through the detailed design and implementation of hardware components, including a multi-channel direction-finding receiver and a multi-layer antenna array, along with the software implementation based on spatial spectrum direction-finding algorithms.
The designed ultra-wideband array direction-finding system achieves an ultra-wide frequency range of 20 MHz to 40 GHz, supports direction-finding tasks with a maximum instantaneous bandwidth of 1 GHz, delivers a direction-finding accuracy better than 3 degrees across the entire band, and possesses the capability to handle three or more same-frequency signals simultaneously.
The ultra-wideband array direction-finding system significantly enhances core performance parameters such as frequency range, instantaneous bandwidth, and direction-finding accuracy. Systems with similar architectures have been successfully deployed in multiple large-scale projects, demonstrating their feasibility and scalability through practical applications.
2025,
37: 113020.
doi: 10.11884/HPLPB202537.250126
Abstract:
Background Purpose Methods Results Conclusions
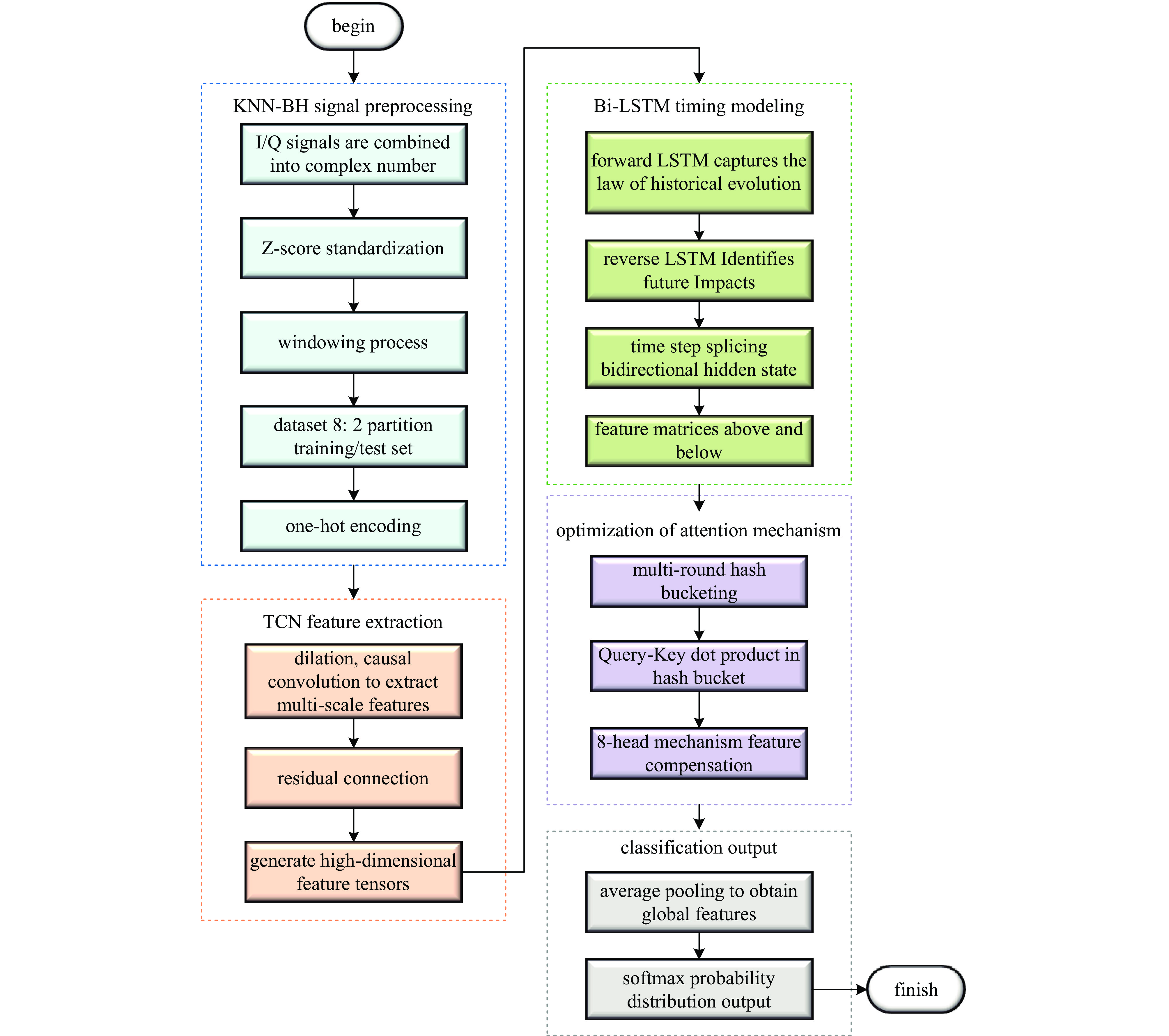
With the increasing complexity of electromagnetic spectrum, efficient signal modulation identification algorithms are beneficial to electromagnetic spectrum management, which is very important for modern communication systems. However, traditional algorithms have limitations in feature extraction and lack of accuracy.
This paper presents an improved algorithm for electromagnetic signal modulation recognition. This algorithm integrates the temporal convolution network (TCN), the bidirectional long-short-term memory (Bi-LSTM) network, and the improved locality-sensitive hashing attention mechanism (LSH attention) to enhance the accuracy of recognition.
Firstly, Bi-LSTM is designed to capture the bidirectional dependency of time series data and enhance the discrimination ability for complex modulation modes. Secondly, TCN and Bi-LSTM are fused through a cascaded architecture to achieve hierarchical time series feature extraction and bidirectional dynamic modeling. Finally, LSH attention is added to reduce the complexity of the attention matrix while improving the recognition accuracy. In terms of data preprocessing, a KNN-BH processing method is proposed, which can improve the extraction accuracy of spectral features.
Experimental results on the RML2016.10a dataset show that compared with seven baseline algorithms, the TCN-LSTM-LSH attention algorithm has the best recognition performance, with an overall recognition accuracy of 64.71% for 11 types of signal modulations.
This algorithm demonstrates great potential in electromagnetic spectrum applications and is highly suitable for use in high-precision modulation recognition tasks in communication systems.
2025,
37: 113021.
doi: 10.11884/HPLPB202537.250076
Abstract:
Background Purpose Methods Results Conclusions
Electromagnetic (EM) emissions from electronic devices can inadvertently carry sensitive information, posing significant threats to information security. EM fingerprinting techniques have become vital for security inspection and leakage source localization, yet existing approaches often suffer from poor adaptability across sampling rates and insufficient extraction of high-frequency features.
This study aims to develop a robust EM fingerprint recognition method that maintains high accuracy across different sampling rates while effectively capturing high-frequency characteristics, thereby improving security detection and adaptability in practical scenarios.
We propose an enhanced neural network architecture, termed ELEC-TDNN, which integrates a channel attention mechanism with multi-scale temporal modeling capabilities. A local signal enhancement layer is introduced to improve the representation of subtle EM features. Experiments were conducted on a self-constructed dual-sampling-rate USB device EM emission dataset (1.25 GHz and 500 MHz) to evaluate performance. The evaluation used equal error rate (EER) as the primary metric to measure recognition accuracy under varying frequency conditions.
The proposed ELEC-TDNN achieved superior adaptability and accuracy compared with conventional methods. At 500 MHz, the model attained a minimum EER of 0.35%, while in the high-frequency 1.25 GHz scenario, it achieved an EER of 5.23%. These results indicate that the architecture effectively preserves recognition performance despite significant differences in sampling rates.
By combining attention-based channel feature selection, multi-scale temporal modeling, and local signal enhancement, the method addresses both cross-sampling-rate adaptability and high-frequency feature extraction challenges. This work demonstrates practical value in enhancing EM security detection systems and offers a scalable approach for future EM analysis in multi-rate environments.
2025,
37: 113022.
doi: 10.11884/HPLPB202537.250120
Abstract:
Background Purpose Methods Results Conclusions
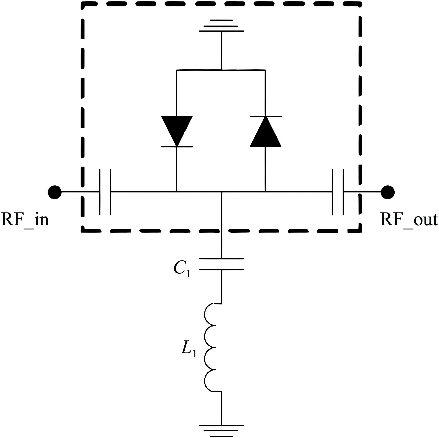
Unmanned aerial vehicles (UAVs), representing advanced combat capabilities in new domains, have become essential weaponry in modern warfare. The proliferation of frequency-dependent equipment and rapid advancements in counter-UAV technologies have resulted in increasingly complex electromagnetic environments. High-power microwave (HPM) radiation, characterized by high power, tunable carrier frequency, and complex coupling effects, can effectively jam or damage UAV systems. Datalinks, acting as the UAV’s ‘brain’, are particularly vulnerable to HPM interference. Consequently, research into HPM coupling mechanisms and protection methods for UAV datalink is vital for enhancing UAV resilience.
This study investigates the coupling laws and protection methods of HPM radiation on the RF front-end of UAV datalinks.
Models of the datalink antenna and RF front-end PCB were developed using Computer Simulation Technology (CST) software. The antenna was irradiated with HPM pulses with variations in carrier frequency, pulse width, polarization direction, and rise time. The coupled voltage waveforms at the antenna output ports were analyzed. These voltages were injected into the receiver circuit model to determine the coupled voltage at the pins of the RF chip (Si24R1), thus simulating the complete HPM field-to-circuit coupling process. A 2.45 GHz PIN limiter was implemented for electromagnetic protection.
(1) The amplitude of the coupled voltage at the Si24R1 RF chip pins exhibited spiking behavior at high carrier frequencies. (2) Coupled voltage decreased significantly with increasing polarization angle. (3) Variations in pulse width and rise time had minimal effect on coupled voltage amplitude. (4) The PIN limiter significantly reduced the coupled voltages while maintaining signal reception quality, enhancing the datalink’s electromagnetic protection.
This work quantifies HPM coupling laws on RF front-end circuits under varying parameters. Implementing PIN limiter on the RF front-end significantly attenuates electromagnetic interference, providing a validated reference for UAV electromagnetic protection.
2025,
37: 113023.
doi: 10.11884/HPLPB202537.250134
Abstract:
Background Purpose Methods Results Conclusions
Autonomous navigation for unmanned aerial vehicles (UAVs) is critical in global navigation satellite system (GNSS)-denied scenarios, particularly within complex electromagnetic environments. Conventional terrain aided navigation (TAN) systems often rely on single-modality sensors, making them susceptible to targeted interference that can degrade feature data and lead to positioning failure. Although multimodal feature fusion has shown potential for enhancing robustness, existing methods often impose significant computational overhead, limiting their suitability for real-time UAV applications.
This study aims to develop a robust and computationally efficient terrain matching algorithm that enhances resilience against electromagnetic interference, mitigates fusion bias caused by disparate feature scales, and improves search efficiency to meet real-time operational requirements.
The proposed algorithm integrates a dual-modality feature fusion framework. Rotation Invariant Uniform Local Binary Pattern (RIULBP) features are extracted from synthetic aperture radar (SAR) imagery to capture noise-resistant spatial textures, while Frequency Energy Distribution (FED) features are derived from digital elevation models (DEM) to represent global terrain structure. A dynamic weighting method based on feature sensitivity is employed to fuse these heterogeneous features, with Z-score normalization used to standardize their scales. The fused Canberra distance serves as the similarity metric for terrain matching. Particle swarm optimization (PSO) replaces the conventional sliding-window search, enabling efficient identification of the optimal match within the search area.
Experimental evaluations on a diverse dataset, including mountains, plains, and feature-sparse deserts, demonstrated that the proposed algorithm achieved a matching success rate consistently above 90%, outperforming single-modality and fixed-weight fusion methods. The algorithm also exhibited strong robustness in anti-interference tests, where Gaussian, speckle, and impulse noise were injected into SAR images, achieving up to a 30% improvement in matching success rate compared to single-modality approaches. Additionally, the PSO-based search significantly reduced computational time compared to exhaustive search methods.
The proposed algorithm provides an effective solution for UAV autonomous navigation in challenging environments. By combining spatial-domain (RIULBP) and frequency-domain (FED) features through a dynamic weighting strategy, the algorithm enhances robustness against electromagnetic interference while maintaining computational efficiency. The integration of PSO further ensures real-time applicability, validating the effectiveness of multimodal fusion and intelligent optimization for reliable UAV positioning.
2025,
37: 113024.
doi: 10.11884/HPLPB202537.250127
Abstract:
Background Purpose Methods Results Conclusions
With the increasing application of rotorcraft drones in fields such as airborne detection of thunderstorm electromagnetic fields, their operational safety in near-lightning environments has drawn widespread attention. The intense electromagnetic pulses generated by nearby lightning strikes can induce coupled currents in the internal cables of drones, thereby posing a risk of damage to the drone system.
This paper aims to investigate the electromagnetic coupling effects of nearby lightning pulse electromagnetic fields on the internal cables of rotorcraft drones and to evaluate and analyze the induced currents generated on different functional modules.
By simulating near-lightning pulse electromagnetic field environments experimentally, under various conditions including electric field strengths of 240 kV, 280 kV, and 320 kV, and magnetic field strengths ranging from 80 to 1600 A/m, induced current measurements were conducted on key internal cables connected to the motor, electronic speed controller (ESC), flight control module, GPS, and receiver.
The experimental results show that under pulsed electric fields, all tested cables exhibited significant induced currents, with the highest peak current of 12 A occurring between the motor and the ESC. Pulsed magnetic fields mainly induced currents during the voltage signal rise phase, reaching a peak value of 0.18 A under the 1600 A/m condition.
When operating in a near-lightning environment, drones generate induced currents, which pose potential risks to their normal operation. Therefore, targeted protective measures are necessary for critical modules such as GPS and key cables. Owing to time constraints, this study did not further analyze the impact of near-lightning electromagnetic environments on data links, and the influence of drone cable layout on induced currents warrants further investigation.
2025,
37: 113025.
doi: 10.11884/HPLPB202537.250119
Abstract:
Background Purpose Methods Results Conclusions
Many traditional electromagnetic protection materials are limited by fixed protection parameters, preventing the passage of both weak electromagnetic information and strong signals from malicious attacks. This cannot meet the current adaptive requirements for electromagnetic protection of high-frequency equipment in the information age. Hence, it is crucial to explore and create a novel self-adaptive and proactive electromagnetic shielding material. ZnO and graphene (GN) composites have attracted attention due to their tunable electrical properties and potential for intelligent protection applications.
This study aims to synthesize and characterize ZnO-coated graphene nanocomposites, with a focus on their nonlinear conductive performance for use in adaptive electromagnetic protection. The goal is to achieve tunable switching behavior through compositional adjustment and microstructural control.
The nanocomposites were synthesized using a solvothermal method. The morphology and distribution of ZnO nanoparticles on graphene were characterized by scanning electron microscopy (SEM). The electrical properties, including nonlinear coefficient and switching thresholds, were measured under varying electric fields.
SEM analysis confirmed the uniform coating of ZnO nanoparticles on graphene sheets. The composites exhibited reversible insulating-conductive transition behavior, with threshold electric fields ranging from 0.19 to 0.53 kV/mm and nonlinear coefficients between 4.01 and 5.44 within the 5–8 wt% mass fraction range. The switching threshold was effectively modulated by adjusting the composite concentration.
The GN/ZnO nanocomposites demonstrate promising adaptive performance with tunable switching characteristics, making them suitable for intelligent electromagnetic protection devices. This study provides a foundation for the design of advanced composite materials for electronic protection systems.
2025,
37: 113026.
doi: 10.11884/HPLPB202537.250192
Abstract:
Background Purpose Methods Results Conclusions
As an important part of klystrons, the characteristics of the resonant cavity have a decisive influence on the performance of klystrons. In the field of high-band klystrons, due to the limitations of processing and welding technology, the integrally processed rectangular resonant cavity is mostly used.
The traditional integrally processed rectangular resonant cavity is prone to problems such as frequency deviation of the resonant cavity or even inoperability of the resonant cavity when frequency adjustment is performed.
Accordingly, this paper innovatively proposes a practical new frequency-modulation structure: a coupling diaphragm with slots cut into the resonator cavity walls and additional openings.
Simulation calculations validate that when this structure is applied to the rectangular resonant cavity, a large-range frequency adjustment can be achieved, effectively compensating for the frequency deviation caused by the machining tolerance of parts.
During frequency tuning, applying external force deforms the diaphragm to increase cavity frequency, while enlarging the coupling aperture on the diaphragm lowers it. Moreover, the frequency adjustment operation becomes simple and rapid, significantly improving the research and development efficiency of the klystron, thus providing a new technical approach for the optimization and development of high-band klystrons.
2025,
37: 113027.
doi: 10.11884/HPLPB202537.250151
Abstract:
Background Purpose Methods Results Conclusions
In the design process of microwave absorbing structures, due to the larger wavelength of low-frequency electromagnetic waves, the thickness of the corresponding absorbing body also increase. Therefore, achieving low-frequency broadband absorption in the microwave band with a thin thickness is a challenge.
To address the technical bottleneck of limited bandwidth in thin microwave absorbing materials at low frequencies this study proposes a new absorbing body design scheme based on a double-layer magnetic medium and a mortise structure, focusing on breaking through the constraint between material thickness and absorption bandwidth to achieve efficient absorption of electromagnetic waves in the L/S frequency bands.
The metamaterial is constructed with a double-layer structure using magnetic materials, combined with periodically arranged mortise-type metal resonant units on the swface, and utilizes the synergistic effect of magnetic loss and structural resonance to enhance electromagnetic energy dissipation.
Simulation results show that within the working frequency band, there are two absorption peaks at 1.36 GHz and 2.29 GHz, and the absorption rate exceeds 90% in the frequency range of 1.16-2.82 GHz, effectively covering the L band and extending to part of the S band. Under thin-layer conditions, it achieves a wideband absorption of 1.66 GHz, resolving the inherent contradiction between thickness and bandwidth of low-frequency absorbing materials.
The novel metamaterial absorber based on double magnetic media and mortise structure can provide a feasible solution for the engineering application of the next-generation thin broadband absorbing bodies.
2025,
37: 113028.
doi: 10.11884/HPLPB202537.250275
Abstract:
Background Purpose Methods Results Conclusions
Modern satellite communication systems demand wideband operation and adaptable beam coverage, particularly in the Ku-band.
This study aims to design a dual-band patch antenna covering 11.45–11.7 GHz and 12.25–12.75 GHz and to enhance its system-level performance through array analysis and beamwidth optimization.
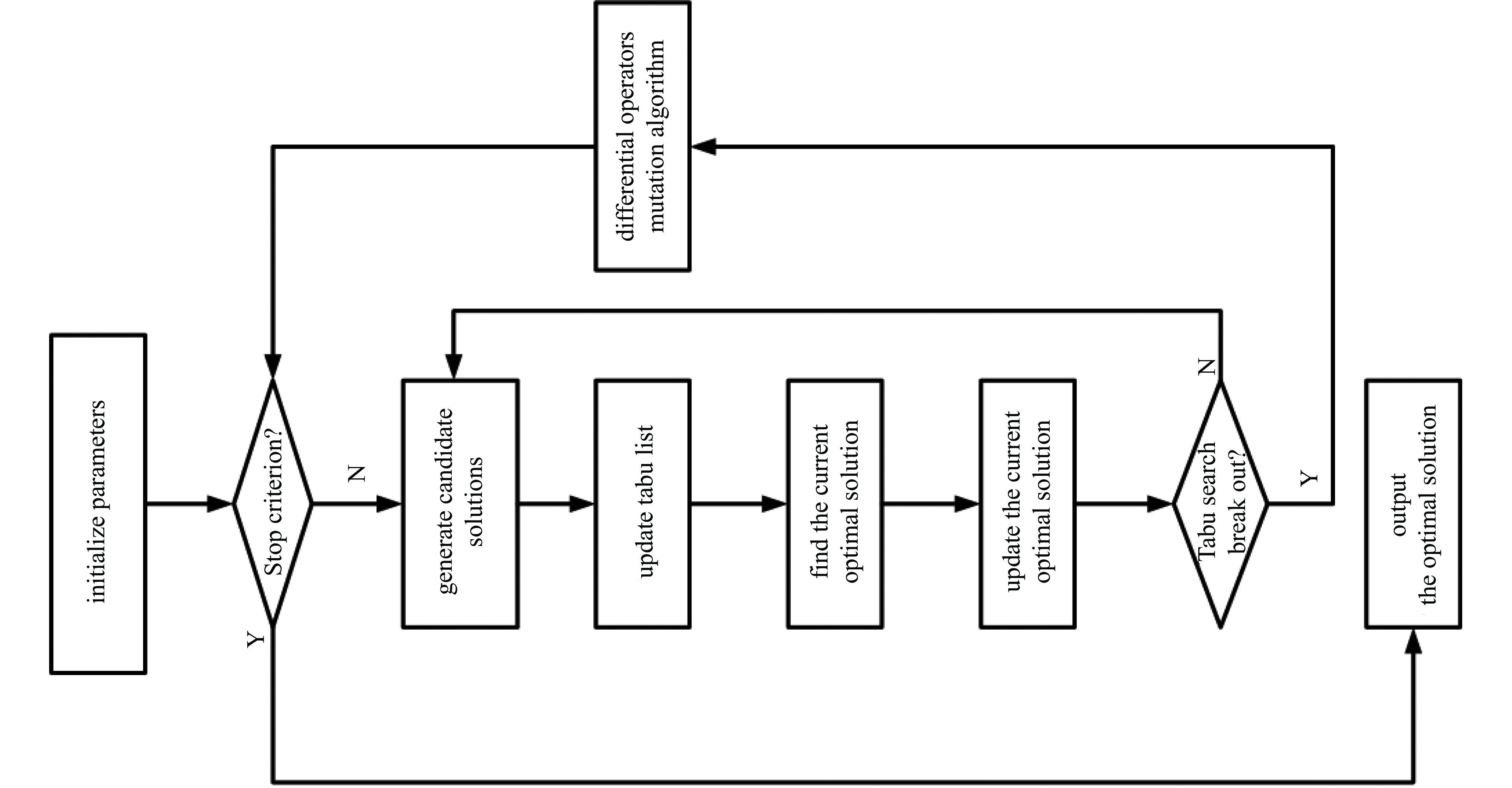
A dual-layer patch structure and feeding network are optimized to achieve impedance matching. A 10×10 array is constructed, and its equivalent isotropic radiated power (EIRP) and G/T are evaluated. A phase weighting method based on the Tabu algorithm is applied to broaden the beamwidth.
The antenna achieves S11≤–20 dB in the target bands and S11≤–15 dB across 11–13 GHz. The array exhibits satisfactory EIRP and G/T values. The beamwidth is expanded to 1.8 times that of a conventional uniform array.
The proposed design meets the requirements of Ku-band satellite communications in terms of bandwidth and beam adjustability, offering an effective solution for optimising antenna performance in complex electromagnetic environments.

Email alert
RSS
