当期目录
推荐文章
2025, 37: 113008.
doi: 10.11884/HPLPB202537.250109
2025, 37: 113013.
doi: 10.11884/HPLPB202537.250073
2025, 37: 113022.
doi: 10.11884/HPLPB202537.250120
2025, 37: 113001.
doi: 10.11884/HPLPB202537.250274
摘要:
无人机蜂群与低空经济的发展凸显了高功率微波(HPM)攻防技术的战略价值。针对无人机导航天线和数据链天线,基于COMSOL构建三维电磁耦合模型,通过场-路协同仿真分析其在HPM辐照下的时频响应特性。结果表明:导航天线在带内及邻近频段无论线极化或圆极化激励,均出现上升沿展宽、下降沿“截断”等波形失真,因其等效为窄带移相网络,在“宽带”脉冲激励下引发强烈色散,导致时域波形畸变;而数据链天线在各类激励下波形保持完整,其原因是幅频与相频响应平坦,色散弱。频域结果显示,两类天线最大耦合电压偏移于中心频点,最大功率位于中心频点。导航天线对右旋圆极化响应最强,但频偏时出现左旋耦合增强现象;数据链天线对各类极化响应相近,呈极化不敏感性。研究认为,天线的极化类型与频率选择性通过内在色散机制主导HPM耦合过程,决定能量响应与波形完整性,建议构建“前端滤波−瞬态抑制−系统冗余”的多层级防护体系,提升无人机电磁韧性。
无人机蜂群与低空经济的发展凸显了高功率微波(HPM)攻防技术的战略价值。针对无人机导航天线和数据链天线,基于COMSOL构建三维电磁耦合模型,通过场-路协同仿真分析其在HPM辐照下的时频响应特性。结果表明:导航天线在带内及邻近频段无论线极化或圆极化激励,均出现上升沿展宽、下降沿“截断”等波形失真,因其等效为窄带移相网络,在“宽带”脉冲激励下引发强烈色散,导致时域波形畸变;而数据链天线在各类激励下波形保持完整,其原因是幅频与相频响应平坦,色散弱。频域结果显示,两类天线最大耦合电压偏移于中心频点,最大功率位于中心频点。导航天线对右旋圆极化响应最强,但频偏时出现左旋耦合增强现象;数据链天线对各类极化响应相近,呈极化不敏感性。研究认为,天线的极化类型与频率选择性通过内在色散机制主导HPM耦合过程,决定能量响应与波形完整性,建议构建“前端滤波−瞬态抑制−系统冗余”的多层级防护体系,提升无人机电磁韧性。
2025, 37: 113002.
doi: 10.11884/HPLPB202537.250205
摘要:
为分析复杂电磁环境对无人机作战效能的影响,建立“复杂度特征-子系统性能-作战能力”三层评估体系。首先区分电磁环境的复杂度特征为时间占用度、频谱占用度、空间占用度及信号密度,并采用层次分析法确定特征权重,其次分解出通信可靠性、导航精度等7项无人机子系统性能指标与任务能力、生存能力、响应能力及抗干扰能力4项作战能力,并建立三者的耦合关系模型,然后通过归一化处理与敏感系数聚合推导出作战效能量化公式,表明电磁复杂度与无人机作战效能呈显著负相关,最后基于MATLAB软件构建复杂电磁战场环境,对不同电磁环境下无人机的作战效能进行仿真,进一步论证结果,并证明相同电磁环境下抗干扰能力强的无人机作战效能更优秀。
为分析复杂电磁环境对无人机作战效能的影响,建立“复杂度特征-子系统性能-作战能力”三层评估体系。首先区分电磁环境的复杂度特征为时间占用度、频谱占用度、空间占用度及信号密度,并采用层次分析法确定特征权重,其次分解出通信可靠性、导航精度等7项无人机子系统性能指标与任务能力、生存能力、响应能力及抗干扰能力4项作战能力,并建立三者的耦合关系模型,然后通过归一化处理与敏感系数聚合推导出作战效能量化公式,表明电磁复杂度与无人机作战效能呈显著负相关,最后基于MATLAB软件构建复杂电磁战场环境,对不同电磁环境下无人机的作战效能进行仿真,进一步论证结果,并证明相同电磁环境下抗干扰能力强的无人机作战效能更优秀。
2025, 37: 113003.
doi: 10.11884/HPLPB202537.250143
摘要:
为了优化电磁炮引信电路部件的排布方式,实现减小电磁屏蔽壳体尺寸及重量,针对电磁轨道炮发射的弹药引信电路部件所受电磁场特征,对引信电路模块在引信中的垂直于弹轴发射方向和平行于弹轴发射方向两种典型布置方式进行了电磁特性仿真计算,分别得到引信电路模块上的磁场分布情况、感应电流、电流体积力密度和感应电动势,经对比分析计算结果,给出用于电磁轨道炮发射弹药引信电路部件的优化设计思路。
为了优化电磁炮引信电路部件的排布方式,实现减小电磁屏蔽壳体尺寸及重量,针对电磁轨道炮发射的弹药引信电路部件所受电磁场特征,对引信电路模块在引信中的垂直于弹轴发射方向和平行于弹轴发射方向两种典型布置方式进行了电磁特性仿真计算,分别得到引信电路模块上的磁场分布情况、感应电流、电流体积力密度和感应电动势,经对比分析计算结果,给出用于电磁轨道炮发射弹药引信电路部件的优化设计思路。
2025, 37: 113004.
doi: 10.11884/HPLPB202537.250206
摘要:
基于改进的S参数反演法,对具有色散特性和各向异性的蜂窝结构复合材料进行了等效化研究。利用三维电磁仿真软件CST与自由空间测试系统,完成对蜂窝结构及其等效平板的建模、仿真和实物测试。通过改变平面波的入射角度,分别获取垂直入射和斜入射条件下的蜂窝模型散射参数。利用反演程序依次推导出各入射条件对应的等效电磁参数,并将其应用于等效的匀质平板中,从而实现对蜂窝结构的等效化处理。通过对比蜂窝结构等效前后散射参数的仿真和实测结果,验证了该方法的准确性和可行性。
基于改进的S参数反演法,对具有色散特性和各向异性的蜂窝结构复合材料进行了等效化研究。利用三维电磁仿真软件CST与自由空间测试系统,完成对蜂窝结构及其等效平板的建模、仿真和实物测试。通过改变平面波的入射角度,分别获取垂直入射和斜入射条件下的蜂窝模型散射参数。利用反演程序依次推导出各入射条件对应的等效电磁参数,并将其应用于等效的匀质平板中,从而实现对蜂窝结构的等效化处理。通过对比蜂窝结构等效前后散射参数的仿真和实测结果,验证了该方法的准确性和可行性。
2025, 37: 113005.
doi: 10.11884/HPLPB202537.250075
摘要:
针对电磁脉冲通过孔缝耦合进入电子设备腔体引发的干扰和损坏问题,基于时域有限差分法建立了理想导体矩形腔体的数值模型,系统分析了电磁脉冲的耦合特性。重点考察了不同入射角度和连续脉冲激励下腔体内的电磁场分布规律,采用时频联合分析方法揭示了孔缝耦合的共振机制。结果表明:孔缝耦合会导致特定频率下电场显著增强,其峰值可达入射场的数倍;正入射时腔体内共振效应最为明显,而斜入射条件下不同电场分量因边界条件限制呈现差异化响应;连续脉冲作用会引发电场能量累积,但其增长幅度受腔体驻波效应制约。此外,研究发现腔体共振频率与其结构尺寸密切相关,验证了孔缝耦合的频率选择特性,为电子设备在强电磁环境中的防护设计提供了理论依据和技术参考。
针对电磁脉冲通过孔缝耦合进入电子设备腔体引发的干扰和损坏问题,基于时域有限差分法建立了理想导体矩形腔体的数值模型,系统分析了电磁脉冲的耦合特性。重点考察了不同入射角度和连续脉冲激励下腔体内的电磁场分布规律,采用时频联合分析方法揭示了孔缝耦合的共振机制。结果表明:孔缝耦合会导致特定频率下电场显著增强,其峰值可达入射场的数倍;正入射时腔体内共振效应最为明显,而斜入射条件下不同电场分量因边界条件限制呈现差异化响应;连续脉冲作用会引发电场能量累积,但其增长幅度受腔体驻波效应制约。此外,研究发现腔体共振频率与其结构尺寸密切相关,验证了孔缝耦合的频率选择特性,为电子设备在强电磁环境中的防护设计提供了理论依据和技术参考。
2025, 37: 113006.
doi: 10.11884/HPLPB202537.250273
摘要:
无人机在高功率微波(HPM)辐照下的后门耦合效应是当前电磁防护与反制领域的重要课题。针对某型微型无人机,开展HPM辐照下的电磁耦合特性研究,旨在揭示其在不同频率与入射角条件下的电磁响应规律与损伤机制。基于无人机运动规律,建立了融合飞行动态与姿态变化的双坐标系模型;借助COMSOL Multiphysics仿真平台,依据逐级毁伤的思路,系统分析了1~18 GHz频段内不同入射角下无人机机壳与内部飞控主板的电场与电流分布。仿真结果表明:选型无人机的典型后门耦合通道——机身侧边开孔是连接外部辐照和内部损伤的核心;随着频率和入射角增大,机壳表面电场与感应电流密度显著增强,尤其在14 GHz附近因开孔结构与Ku波段波导口面尺寸接近引发谐振,导致该频点电流密度急剧上升;飞控主板中FM25V05型芯片在14、15、16、18 GHz频点易出现过压,其中Vdd端在18 GHz时电压高达21.868 V,远超其工作阈值,可导致功能失效。本研究为HPM反无人机系统的频率优选与作战策略制定提供了理论依据与仿真支持。
无人机在高功率微波(HPM)辐照下的后门耦合效应是当前电磁防护与反制领域的重要课题。针对某型微型无人机,开展HPM辐照下的电磁耦合特性研究,旨在揭示其在不同频率与入射角条件下的电磁响应规律与损伤机制。基于无人机运动规律,建立了融合飞行动态与姿态变化的双坐标系模型;借助COMSOL Multiphysics仿真平台,依据逐级毁伤的思路,系统分析了1~18 GHz频段内不同入射角下无人机机壳与内部飞控主板的电场与电流分布。仿真结果表明:选型无人机的典型后门耦合通道——机身侧边开孔是连接外部辐照和内部损伤的核心;随着频率和入射角增大,机壳表面电场与感应电流密度显著增强,尤其在14 GHz附近因开孔结构与Ku波段波导口面尺寸接近引发谐振,导致该频点电流密度急剧上升;飞控主板中FM25V05型芯片在14、15、16、18 GHz频点易出现过压,其中Vdd端在18 GHz时电压高达21.868 V,远超其工作阈值,可导致功能失效。本研究为HPM反无人机系统的频率优选与作战策略制定提供了理论依据与仿真支持。
2025, 37: 113007.
doi: 10.11884/HPLPB202537.250278
摘要:
船用气象雷达在远海作业时,除受海杂波影响外,还需面对同频电台、导航雷达及卫星通信等多源耦合电磁干扰,导致传统杂波-目标模型可信度显著下降。提出“杂波-干扰-目标”三维耦合场景下的可信度评估框架,首先,以混合分布模型定义杂波-干扰联合统计特性;然后,构建“时-频-空”三域特征空间,利用多维动态时间规整度量仿真与实测差异;最后,融合杂波、干扰、目标及系统链路误差,输出带不确定性区间的可信度,为复杂电磁环境下仿真模型在线校准与资源调度提供了可量化依据。
船用气象雷达在远海作业时,除受海杂波影响外,还需面对同频电台、导航雷达及卫星通信等多源耦合电磁干扰,导致传统杂波-目标模型可信度显著下降。提出“杂波-干扰-目标”三维耦合场景下的可信度评估框架,首先,以混合分布模型定义杂波-干扰联合统计特性;然后,构建“时-频-空”三域特征空间,利用多维动态时间规整度量仿真与实测差异;最后,融合杂波、干扰、目标及系统链路误差,输出带不确定性区间的可信度,为复杂电磁环境下仿真模型在线校准与资源调度提供了可量化依据。
2025, 37: 113008.
doi: 10.11884/HPLPB202537.250109
摘要:
针对系留无人机系统可能面临的雷击风险,分析了雷暴背景电场下系留无人机系统周围的静电场分布,确定了系留无人机系统上概率较大的雷击选择点,以此为基础,采用介质击穿模型和亚网格技术相结合的方法,对典型系留无人机系统进行了雷击数值模拟评估,获得了系留无人机系统不同部位的雷击概率分布,揭示了不同因素对系留无人机系统雷击概率的影响规律。结果表明:系留无人机系统遭受雷击的概率会随着系留高度、雷云体电荷密度的增大近似呈线性增加;当系留无人机系统遭受雷击时,无人机旋臂末端遭受雷击的概率最高,其次是无人机机身,系留线缆遭受雷击的概率相对较小。
针对系留无人机系统可能面临的雷击风险,分析了雷暴背景电场下系留无人机系统周围的静电场分布,确定了系留无人机系统上概率较大的雷击选择点,以此为基础,采用介质击穿模型和亚网格技术相结合的方法,对典型系留无人机系统进行了雷击数值模拟评估,获得了系留无人机系统不同部位的雷击概率分布,揭示了不同因素对系留无人机系统雷击概率的影响规律。结果表明:系留无人机系统遭受雷击的概率会随着系留高度、雷云体电荷密度的增大近似呈线性增加;当系留无人机系统遭受雷击时,无人机旋臂末端遭受雷击的概率最高,其次是无人机机身,系留线缆遭受雷击的概率相对较小。
2025, 37: 113009.
doi: 10.11884/HPLPB202537.250118
摘要:
针对战场环境中无人机数据链容易受到单音干扰影响而导致帧同步失败的现象,以直接序列扩频型数据链为研究对象,通过对干扰机理的分析,针对干扰的前门耦合效应,建立带内单源单音干扰和双源双音干扰两种典型场景中的失锁阈值模型,为了验证模型的有效性,以某型无人机数据链为试验对象,采用电磁干扰注入的方式开展了单源和双源干扰注入的效应试验,得到了不同干扰的失锁阈值,试验结果表明:失锁阈值的理论值与试验值变化趋势一致,验证了模型的有效性,该模型能够为试验设计提供理论依据。最后,研究了单源和双源干扰对数据链的效应规律,得到了单源干扰失锁阈值随工作信号功率、干扰频率的变化趋势,以及失锁时双源干扰中干扰1功率随工作信号功率、干扰1频率、干扰2功率和频率的变化趋势。
针对战场环境中无人机数据链容易受到单音干扰影响而导致帧同步失败的现象,以直接序列扩频型数据链为研究对象,通过对干扰机理的分析,针对干扰的前门耦合效应,建立带内单源单音干扰和双源双音干扰两种典型场景中的失锁阈值模型,为了验证模型的有效性,以某型无人机数据链为试验对象,采用电磁干扰注入的方式开展了单源和双源干扰注入的效应试验,得到了不同干扰的失锁阈值,试验结果表明:失锁阈值的理论值与试验值变化趋势一致,验证了模型的有效性,该模型能够为试验设计提供理论依据。最后,研究了单源和双源干扰对数据链的效应规律,得到了单源干扰失锁阈值随工作信号功率、干扰频率的变化趋势,以及失锁时双源干扰中干扰1功率随工作信号功率、干扰1频率、干扰2功率和频率的变化趋势。
2025, 37: 113010.
doi: 10.11884/HPLPB202537.250085
摘要:
针对瞬态强电磁脉冲远场测量中因地面反射波叠加引起波形畸变的问题,设计了一种基于单极子阵列抑制地面散射的波形复原算法。分别从频域和时域推导基于单极子阵列测量波形提取直达波的原理,分析了计算结果中趋势项及其周期性振荡的原因,对比了不同算法的优缺点,以及不同场景下择优选择算法的依据。为验证算法有效性,在存在地面反射条件下构建了测量系统并开展了实验测试,结果表明,在时域天线不同主轴距离的电场测量中,波形复原算法提取的直达波均与参考直达波一致,幅度误差在0.2 dB以内,二者主波形保真系数大于0.99。测量结果验证该波形复原算法可有效抑制复杂环境中地面散射影响,能够准确实现对直达波波形提取,为该类场景下时域辐射系统参数分离和测量提供有效的方法支撑。
针对瞬态强电磁脉冲远场测量中因地面反射波叠加引起波形畸变的问题,设计了一种基于单极子阵列抑制地面散射的波形复原算法。分别从频域和时域推导基于单极子阵列测量波形提取直达波的原理,分析了计算结果中趋势项及其周期性振荡的原因,对比了不同算法的优缺点,以及不同场景下择优选择算法的依据。为验证算法有效性,在存在地面反射条件下构建了测量系统并开展了实验测试,结果表明,在时域天线不同主轴距离的电场测量中,波形复原算法提取的直达波均与参考直达波一致,幅度误差在0.2 dB以内,二者主波形保真系数大于0.99。测量结果验证该波形复原算法可有效抑制复杂环境中地面散射影响,能够准确实现对直达波波形提取,为该类场景下时域辐射系统参数分离和测量提供有效的方法支撑。
2025, 37: 113011.
doi: 10.11884/HPLPB202537.250163
摘要:
混响室的场各向异性系数定量评估了混响室性能且可用于混响室间的比较,对于混响室性能评估具有重要作用。首先对混响室场各向异性系数理论分布情况进行了介绍,明确理想情况下二维场各向异性系数应为0,三维场各向异性系数应为0.5547 ;然后基于三维电场探头按标准对混响室场各向异性系数进行了评估,各频点二维场各向异性系数处于[−0.1, 0.1]之间,三维场各向异性系数处于[0.5254 , 0.5589 ]之间,整体小于−15 dB,按标准该混响室具有“良好的”性能;最后针对测试流程繁复的问题提出了基于混响室散射参数的场各向异性系数优化测试方法,所需测试次数成倍减少,试验结果显示除个别频点外整体场各向异性系数小于−15 dB,与原方法基本相同,为混响室性能评估提供了重要工程实践指导经验。
混响室的场各向异性系数定量评估了混响室性能且可用于混响室间的比较,对于混响室性能评估具有重要作用。首先对混响室场各向异性系数理论分布情况进行了介绍,明确理想情况下二维场各向异性系数应为0,三维场各向异性系数应为
2025, 37: 113012.
doi: 10.11884/HPLPB202537.250152
摘要:
高功率微波可通过“前门”耦合毁伤通信系统的射频前端关键器件,导致系统性能降级或失效。对于相控阵通信系统,其射频通道数量多,各射频通道损伤程度并不一致,这种非对称的损伤会造成相控阵天线波束合成受到影响,导致系统性能更加恶化。通过半实物仿真实验和系统级辐照实验,开展了典型相控阵通信系统的非对称损伤效应研究。研究结果表明,高功率微波毁伤相控阵通信系统后将造成各通道出现非对称损伤,且幅相不一致性越大,尤其是相位不一致性越大,系统性能受到的额外损失也就越大。
高功率微波可通过“前门”耦合毁伤通信系统的射频前端关键器件,导致系统性能降级或失效。对于相控阵通信系统,其射频通道数量多,各射频通道损伤程度并不一致,这种非对称的损伤会造成相控阵天线波束合成受到影响,导致系统性能更加恶化。通过半实物仿真实验和系统级辐照实验,开展了典型相控阵通信系统的非对称损伤效应研究。研究结果表明,高功率微波毁伤相控阵通信系统后将造成各通道出现非对称损伤,且幅相不一致性越大,尤其是相位不一致性越大,系统性能受到的额外损失也就越大。
2025, 37: 113013.
doi: 10.11884/HPLPB202537.250073
摘要:
高功率微波试验是研究半导体器件在强电磁环境下损伤效应的重要手段。然而,传统试验方法主要依赖人工操作,难以精准测定器件的失效阈值,影响实验的重复性和可靠性。为提升测试精度并减少人为误差,基于半导体器件与高功率微波相互作用机制,设计了一套高功率微波脉冲自动化试验系统及标准化试验流程。以典型商用低噪声放大器为研究对象,系统评估其在高功率微波脉冲作用下的损伤阈值。通过同步测量器件的时域响应、频域特性及电流变化,并结合失效前后的参数对比分析,精确确定器件的失效阈值点。进一步地针对失效器件的一次、二次及三次损伤过程进行系统评估,并结合微观物理机制探讨损伤累积效应对器件关键参数的影响,以揭示失效机理。
高功率微波试验是研究半导体器件在强电磁环境下损伤效应的重要手段。然而,传统试验方法主要依赖人工操作,难以精准测定器件的失效阈值,影响实验的重复性和可靠性。为提升测试精度并减少人为误差,基于半导体器件与高功率微波相互作用机制,设计了一套高功率微波脉冲自动化试验系统及标准化试验流程。以典型商用低噪声放大器为研究对象,系统评估其在高功率微波脉冲作用下的损伤阈值。通过同步测量器件的时域响应、频域特性及电流变化,并结合失效前后的参数对比分析,精确确定器件的失效阈值点。进一步地针对失效器件的一次、二次及三次损伤过程进行系统评估,并结合微观物理机制探讨损伤累积效应对器件关键参数的影响,以揭示失效机理。
2025, 37: 113014.
doi: 10.11884/HPLPB202537.250141
摘要:
基于国内外混响室应用现状,聚焦机载平台、一般电子电气设备、汽车电子部件及军用设备分系统等领域的辐射敏感度测试标准,系统梳理了试验要求与方法,并对比分析了频率范围、波形特性、场均匀性等关键指标的差异。针对当前军民领域混响室应用场景,研究指出了现有辐射敏感度测试标准的局限性,并提出以下改进方向:统一军民标准关键指标、优化军用测试标准、构建标准化场强评估体系。该研究为相关领域技术人员提供了重要参考,有助于提升高场强环境下产品设计及验证效率,从而优化研发资源配置。
基于国内外混响室应用现状,聚焦机载平台、一般电子电气设备、汽车电子部件及军用设备分系统等领域的辐射敏感度测试标准,系统梳理了试验要求与方法,并对比分析了频率范围、波形特性、场均匀性等关键指标的差异。针对当前军民领域混响室应用场景,研究指出了现有辐射敏感度测试标准的局限性,并提出以下改进方向:统一军民标准关键指标、优化军用测试标准、构建标准化场强评估体系。该研究为相关领域技术人员提供了重要参考,有助于提升高场强环境下产品设计及验证效率,从而优化研发资源配置。
2025, 37: 113015.
doi: 10.11884/HPLPB202537.250107
摘要:
针对无人机卫星导航系统抗压制干扰评估缺乏标准化与定量化的问题,提出一种注入-辐照联合的动态试验方法。该方法构建了可复现多源、动态复杂电磁压制环境的试验体系,实现了从射频注入到空间辐照的全链路考核。以某型七阵元GNSS接收机为对象,静态试验量化了多干扰源对其空间滤波的饱和效应(干信比门限从单源106 dB降至六源60 dB)。动态试验(转速2°/s)揭示了动态场景下干扰空间几何构型变化对系统自适应算法的复杂时域-空域耦合效应:在六干扰源、70 dB干信比下,定位成功率达100%,反而优于其静态失效门限,证实了动态几何构型变化对自适应算法的复杂影响。
针对无人机卫星导航系统抗压制干扰评估缺乏标准化与定量化的问题,提出一种注入-辐照联合的动态试验方法。该方法构建了可复现多源、动态复杂电磁压制环境的试验体系,实现了从射频注入到空间辐照的全链路考核。以某型七阵元GNSS接收机为对象,静态试验量化了多干扰源对其空间滤波的饱和效应(干信比门限从单源106 dB降至六源60 dB)。动态试验(转速2°/s)揭示了动态场景下干扰空间几何构型变化对系统自适应算法的复杂时域-空域耦合效应:在六干扰源、70 dB干信比下,定位成功率达100%,反而优于其静态失效门限,证实了动态几何构型变化对自适应算法的复杂影响。
2025, 37: 113016.
doi: 10.11884/HPLPB202537.250153
摘要:
基于里德堡原子的量子微波传感技术因其具有自校准、大带宽、高灵敏度以及低扰动等特点,具有颠覆传统电磁场测量方式的潜力。为探索量子微波传感技术在复杂电磁环境测试领域的应用方法,发掘其相较于传统方式的应用优势,利用有限元方法验证了量子微波传感技术的低扰动测量特性,建立了基于里德堡原子的设备内部电场测量方法,证明了其绘制设备内部高分辨率电磁场分布特征的能力。结果表明,量子微波传感技术对待测场的扰动极小,其电场测量分辨率可达毫米级别,可为复杂电磁环境效应分析与评估提供关键数据支撑。
基于里德堡原子的量子微波传感技术因其具有自校准、大带宽、高灵敏度以及低扰动等特点,具有颠覆传统电磁场测量方式的潜力。为探索量子微波传感技术在复杂电磁环境测试领域的应用方法,发掘其相较于传统方式的应用优势,利用有限元方法验证了量子微波传感技术的低扰动测量特性,建立了基于里德堡原子的设备内部电场测量方法,证明了其绘制设备内部高分辨率电磁场分布特征的能力。结果表明,量子微波传感技术对待测场的扰动极小,其电场测量分辨率可达毫米级别,可为复杂电磁环境效应分析与评估提供关键数据支撑。
2025, 37: 113017.
doi: 10.11884/HPLPB202537.250277
摘要:
以人为代表的生物智能可以在数据智能、感知智能、认知智能和自主智能四个层次上移植到通用智能,随着智能无人技术的发展,电子系统正依照这四个层次逐步向智能化、自主化发展。电磁防护仿生作为电子系统保持其自身电磁兼容性、具备复杂电磁环境适应性,并耐受一定电磁威胁的防护手段,与电子系统同步发展,追求将生物体的智能与智慧映射到电磁防护设计中。基于无人机通信、导航、探测与控制四项性能,初步探讨从数据智能、感知智能、认知智能和自主智能四个层次实现仿生映射的电磁防护设计方法。
以人为代表的生物智能可以在数据智能、感知智能、认知智能和自主智能四个层次上移植到通用智能,随着智能无人技术的发展,电子系统正依照这四个层次逐步向智能化、自主化发展。电磁防护仿生作为电子系统保持其自身电磁兼容性、具备复杂电磁环境适应性,并耐受一定电磁威胁的防护手段,与电子系统同步发展,追求将生物体的智能与智慧映射到电磁防护设计中。基于无人机通信、导航、探测与控制四项性能,初步探讨从数据智能、感知智能、认知智能和自主智能四个层次实现仿生映射的电磁防护设计方法。
2025, 37: 113018.
doi: 10.11884/HPLPB202537.250259
摘要:
日益增长的电磁辐射对电子设备、人体健康、环境等造成了严重的危害。从生物质衍生的碳基材料,由于高孔隙率、低密度、介电损耗强、来源广泛、成本低廉等优点被认为具有极强的电磁吸收潜力。基于此,本研究以丝瓜作为碳前驱体,引入NiCo2O4磁性粒子,制备了NiCo2O4/C电磁波吸收材料(NCO)。NiCo2O4粒子的引入,不仅增强了复合材料的磁损耗性能,还调节了介电性能,优化了阻抗匹配。由于独特的网状结构以及界面极化、电导损耗、磁损耗等损耗机制的协同作用,NiCo2O4/C复合材料获得了良好的电磁波吸收特性,其最强反射损耗为−47.46 dB,最宽吸收频带为5.68 GHz(12~17.68 GHz),几乎覆盖整个Ku波段。此外,本研究还通过雷达散射截面面积仿真,证明了NCO-2复合材料具有一定的实际应用价值。这项工作为开发绿色可持续的高性能生物质衍生碳基复合材料提供了理论和实验基础。
日益增长的电磁辐射对电子设备、人体健康、环境等造成了严重的危害。从生物质衍生的碳基材料,由于高孔隙率、低密度、介电损耗强、来源广泛、成本低廉等优点被认为具有极强的电磁吸收潜力。基于此,本研究以丝瓜作为碳前驱体,引入NiCo2O4磁性粒子,制备了NiCo2O4/C电磁波吸收材料(NCO)。NiCo2O4粒子的引入,不仅增强了复合材料的磁损耗性能,还调节了介电性能,优化了阻抗匹配。由于独特的网状结构以及界面极化、电导损耗、磁损耗等损耗机制的协同作用,NiCo2O4/C复合材料获得了良好的电磁波吸收特性,其最强反射损耗为−47.46 dB,最宽吸收频带为5.68 GHz(12~17.68 GHz),几乎覆盖整个Ku波段。此外,本研究还通过雷达散射截面面积仿真,证明了NCO-2复合材料具有一定的实际应用价值。这项工作为开发绿色可持续的高性能生物质衍生碳基复合材料提供了理论和实验基础。
2025, 37: 113019.
doi: 10.11884/HPLPB202537.250145
摘要:
随着电子侦察、通信及雷达领域的发展,测向系统向高精度、宽频段、大动态、实时性方向提出了更高的要求。针对测向系统的宽频段需求,设计了一种20 MHz~40 GHz超宽频段范围的多通道阵列测向系统,详细介绍了系统的硬件组成和测向原理,以及系统的接收机、天线阵列、测向算法的设计实现过程。该测向系统基于多阵列天线采用空间谱测向体制进行测向,可实现20 MHz~40 GHz频段范围、瞬时最大带宽1 GHz的测向任务。测向系统已在项目中得以应用和验证。
随着电子侦察、通信及雷达领域的发展,测向系统向高精度、宽频段、大动态、实时性方向提出了更高的要求。针对测向系统的宽频段需求,设计了一种20 MHz~40 GHz超宽频段范围的多通道阵列测向系统,详细介绍了系统的硬件组成和测向原理,以及系统的接收机、天线阵列、测向算法的设计实现过程。该测向系统基于多阵列天线采用空间谱测向体制进行测向,可实现20 MHz~40 GHz频段范围、瞬时最大带宽1 GHz的测向任务。测向系统已在项目中得以应用和验证。
2025, 37: 113020.
doi: 10.11884/HPLPB202537.250126
摘要:
针对电磁频谱环境复杂多域这一问题,提出了基于时序卷积网络与双向长短期记忆网络融合的电磁信号调制识别算法。首先,设计了双向长短期记忆网络(Bi-LSTM)来捕捉时序数据的双向依赖关系,提升对复杂调制模式的判别能力;其次,将时序卷积网络(TCN)与Bi-LSTM通过级联架构进行融合,实现了分层时序特征提取与双向动态建模;最后,加入改进的局部敏感哈希注意力机制(LSH attention),降低注意力矩阵复杂度的同时提高识别的精准度。数据预处理方面提出了一种KNN-BH处理方法,能够提高频谱特征的提取精度。在RML2016.10a数据集上的实验结果表明,相较7个对比算法,TCN-LSTM-LSH attention算法的识别效果最佳,其对11类信号调制的整体识别准确率达到64.71%。证实了该算法在电磁频谱应用中的潜能与价值。
针对电磁频谱环境复杂多域这一问题,提出了基于时序卷积网络与双向长短期记忆网络融合的电磁信号调制识别算法。首先,设计了双向长短期记忆网络(Bi-LSTM)来捕捉时序数据的双向依赖关系,提升对复杂调制模式的判别能力;其次,将时序卷积网络(TCN)与Bi-LSTM通过级联架构进行融合,实现了分层时序特征提取与双向动态建模;最后,加入改进的局部敏感哈希注意力机制(LSH attention),降低注意力矩阵复杂度的同时提高识别的精准度。数据预处理方面提出了一种KNN-BH处理方法,能够提高频谱特征的提取精度。在RML2016.10a数据集上的实验结果表明,相较7个对比算法,TCN-LSTM-LSH attention算法的识别效果最佳,其对11类信号调制的整体识别准确率达到64.71%。证实了该算法在电磁频谱应用中的潜能与价值。
2025, 37: 113021.
doi: 10.11884/HPLPB202537.250076
摘要:
电子设备在运行过程中产生的电磁辐射可能导致信息泄漏,对信息安全构成威胁。电磁指纹识别方法在安全检测和漏源定位中发挥着重要作用。电磁指纹识别在实际检测中需要准确性和适应性,现有电磁指纹识别方法存在跨采样率适配性差、高频特征提取不足等缺陷。为此提出增强型神经网络架构ELEC-TDNN,模型融合了通道注意力机制与多尺度时序建模能力,设计引入局部信号增强层等模块,并基于自建双采样率(1.25 GHz/500 MHz)的USB设备电磁辐射数据集进行了实验。实验结果表明,ELEC-TDNN具有较高的精度,能够适应不同的采样率。在500 MHz采样率下,模型等错误率最低可达0.35%,在1.25 GHz高频场景下,等错误率为5.23%。
电子设备在运行过程中产生的电磁辐射可能导致信息泄漏,对信息安全构成威胁。电磁指纹识别方法在安全检测和漏源定位中发挥着重要作用。电磁指纹识别在实际检测中需要准确性和适应性,现有电磁指纹识别方法存在跨采样率适配性差、高频特征提取不足等缺陷。为此提出增强型神经网络架构ELEC-TDNN,模型融合了通道注意力机制与多尺度时序建模能力,设计引入局部信号增强层等模块,并基于自建双采样率(1.25 GHz/500 MHz)的USB设备电磁辐射数据集进行了实验。实验结果表明,ELEC-TDNN具有较高的精度,能够适应不同的采样率。在500 MHz采样率下,模型等错误率最低可达0.35%,在1.25 GHz高频场景下,等错误率为5.23%。
2025, 37: 113022.
doi: 10.11884/HPLPB202537.250120
摘要:
战场无人机的数据链射频前端容易受到高功率微波干扰和损伤而不能正常发挥工作效能。为研究无人机数据链射频前端高功率微波耦合规律与防护,建立数据链天线和射频前端电路PCB仿真模型,以不同载波频率、脉宽、极化方向和上升沿时间的高功率微波分别对数据链天线进行辐照,得到天线输出口端接负载的耦合电压波形,然后将其注入数据链射频芯片外围接收电路中,得到射频芯片引脚的耦合电压,完整模拟了高功率微波的场-路耦合过程。选用一款2.45 GHz的PIN限幅器进行电磁防护。结果表明:无人机数据链射频前端电路的Si24R1芯片引脚耦合电压幅值随着载波频率的上升出现了尖峰现象,随着极化角的增加,耦合电压出现了较大的降低,脉冲宽度和上升沿变化对耦合电压幅值影响不大。PIN限幅器在保证信号接收质量情况下能显著降低高功率微波对射频前端电路的耦合电压,提升了无人机数据链的电磁防护性能。
战场无人机的数据链射频前端容易受到高功率微波干扰和损伤而不能正常发挥工作效能。为研究无人机数据链射频前端高功率微波耦合规律与防护,建立数据链天线和射频前端电路PCB仿真模型,以不同载波频率、脉宽、极化方向和上升沿时间的高功率微波分别对数据链天线进行辐照,得到天线输出口端接负载的耦合电压波形,然后将其注入数据链射频芯片外围接收电路中,得到射频芯片引脚的耦合电压,完整模拟了高功率微波的场-路耦合过程。选用一款2.45 GHz的PIN限幅器进行电磁防护。结果表明:无人机数据链射频前端电路的Si24R1芯片引脚耦合电压幅值随着载波频率的上升出现了尖峰现象,随着极化角的增加,耦合电压出现了较大的降低,脉冲宽度和上升沿变化对耦合电压幅值影响不大。PIN限幅器在保证信号接收质量情况下能显著降低高功率微波对射频前端电路的耦合电压,提升了无人机数据链的电磁防护性能。
2025, 37: 113023.
doi: 10.11884/HPLPB202537.250134
摘要:
为改善复杂电磁环境下无人机导航受影响需实现自主定位问题,提出一种基于多模态特征融合和粒子群算法优化的地形匹配算法。针对单一模态特征易受电磁干扰定向破坏的问题,并兼顾无人机机载内存与实时性要求,该算法从合成孔径雷达图像提取旋转不变均匀局部二值模式特征,以及从高程图提取频域能量分布特征。针对特征数值尺度差异导致的融合偏差问题,设计基于特征敏感度的动态权重特征融合方法,以融合后的堪培拉距离作为相似性测度标准。在匹配阶段,粒子群算法代替了传统遍历搜索,优化整个搜索匹配过程。实验结果表明,基于本文构建的包含山地、平原、特征稀疏沙漠等典型区域的测试数据集,所提地形匹配算法的匹配成功率均不低于90%。在分别注入高斯、相干斑和脉冲三种噪声后,该算法具有良好的鲁棒性,与单模态算法相比,匹配成功率上升30%。
为改善复杂电磁环境下无人机导航受影响需实现自主定位问题,提出一种基于多模态特征融合和粒子群算法优化的地形匹配算法。针对单一模态特征易受电磁干扰定向破坏的问题,并兼顾无人机机载内存与实时性要求,该算法从合成孔径雷达图像提取旋转不变均匀局部二值模式特征,以及从高程图提取频域能量分布特征。针对特征数值尺度差异导致的融合偏差问题,设计基于特征敏感度的动态权重特征融合方法,以融合后的堪培拉距离作为相似性测度标准。在匹配阶段,粒子群算法代替了传统遍历搜索,优化整个搜索匹配过程。实验结果表明,基于本文构建的包含山地、平原、特征稀疏沙漠等典型区域的测试数据集,所提地形匹配算法的匹配成功率均不低于90%。在分别注入高斯、相干斑和脉冲三种噪声后,该算法具有良好的鲁棒性,与单模态算法相比,匹配成功率上升30%。
2025, 37: 113024.
doi: 10.11884/HPLPB202537.250127
摘要:
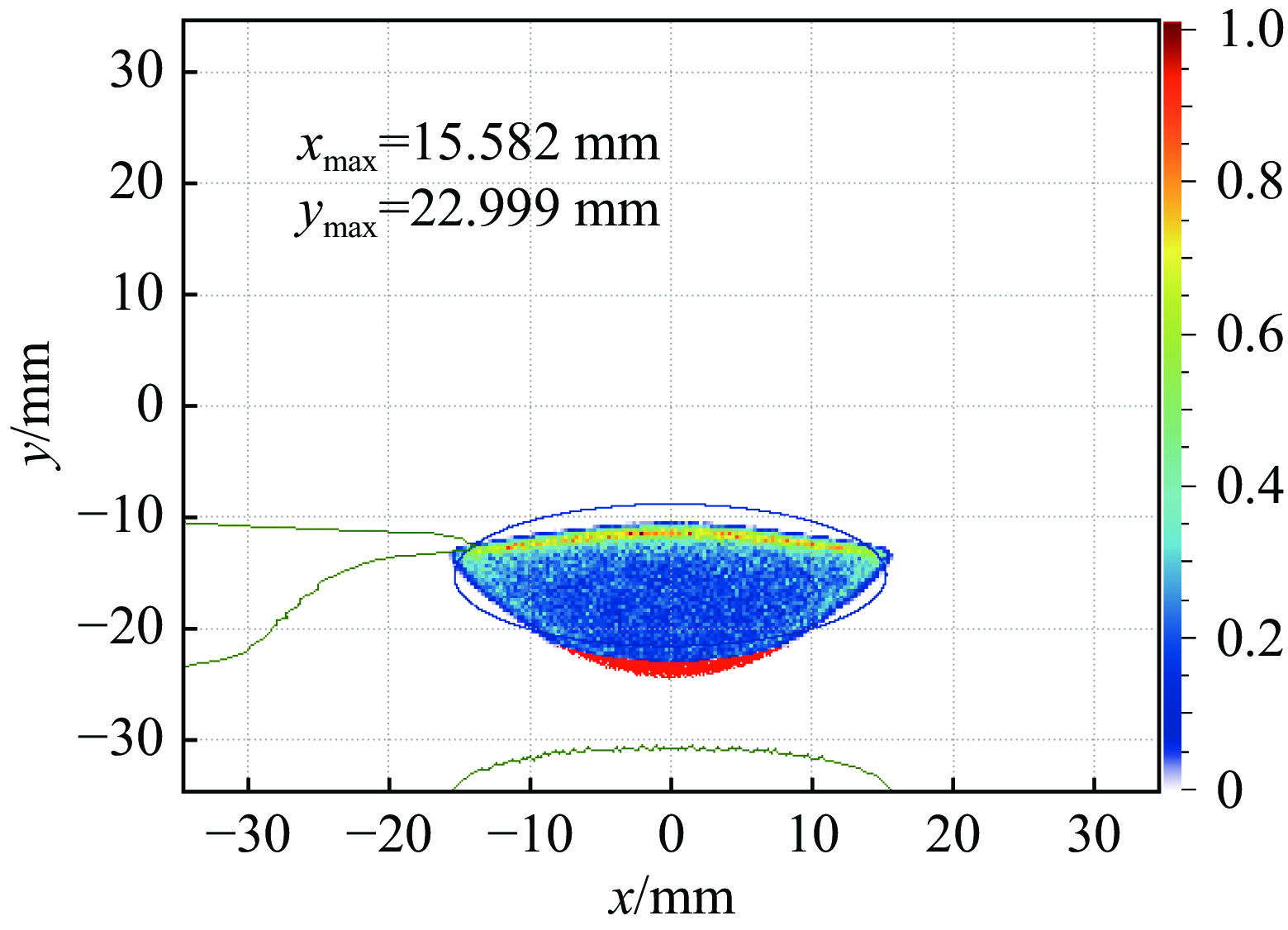
随着旋翼无人机在空中雷暴电场探测等领域的应用变得越来越广泛,其在邻近雷击环境下的适应性问题也变得越来越突出。利用邻近雷击脉冲电场和脉冲磁场模拟装置,对无人机内部线缆的耦合效应进行了测试,获取了不同模块的连接线在邻近雷击脉冲电场和磁场作用下的耦合电流波形。结果表明,在邻近雷击脉冲电场作用下,无人机内部各模块之间的连接线都会耦合出较大电流,其中电机与电子调速器之间的电流峰值最高,达到了12 A;脉冲磁场对各连接线缆的耦合效应主要集中在脉冲电压信号上升沿段,电流波形变化更快。研究结果可为无人机的邻近雷击防护设计提供借鉴。
随着旋翼无人机在空中雷暴电场探测等领域的应用变得越来越广泛,其在邻近雷击环境下的适应性问题也变得越来越突出。利用邻近雷击脉冲电场和脉冲磁场模拟装置,对无人机内部线缆的耦合效应进行了测试,获取了不同模块的连接线在邻近雷击脉冲电场和磁场作用下的耦合电流波形。结果表明,在邻近雷击脉冲电场作用下,无人机内部各模块之间的连接线都会耦合出较大电流,其中电机与电子调速器之间的电流峰值最高,达到了12 A;脉冲磁场对各连接线缆的耦合效应主要集中在脉冲电压信号上升沿段,电流波形变化更快。研究结果可为无人机的邻近雷击防护设计提供借鉴。
2025, 37: 113025.
doi: 10.11884/HPLPB202537.250119
摘要:
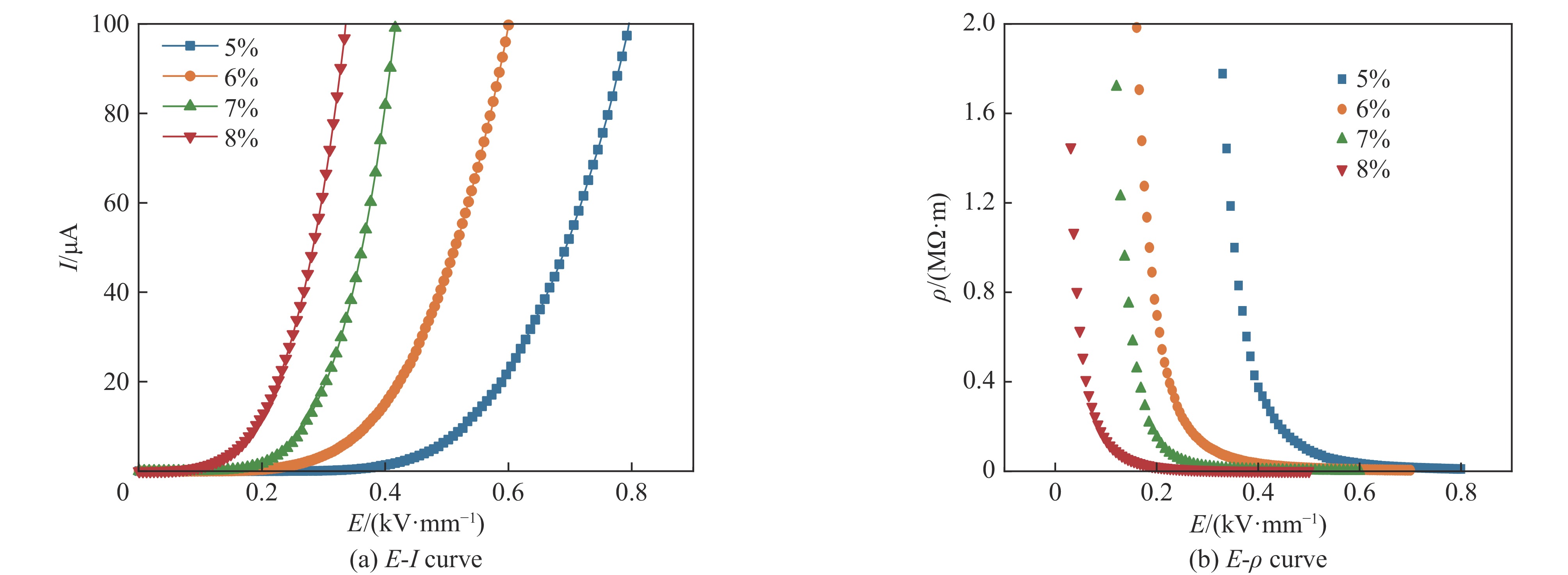
采用溶剂热法合成了氧化锌包覆石墨烯的纳米复合材料。SEM表征显示,氧化锌纳米颗粒均匀覆盖在石墨烯表面,能充分发挥氧化锌的场致相变性能和石墨烯的导电性能及大比表面积优势。制备的GN/ZnO复合材料在质量分数5%~8%时,展现出显著的非线性导电特性,其相变阈值电场为0.19~0.53 kV/mm,非线性系数α为4.01~5.44。实验证实,该材料在低电场下保持绝缘性,高电场下迅速转变为高导电状态,抑制静电放电。不同浓度的复合材料展现出不同的开关场强,可根据操作条件和需求调整材料性能。这为开发智能电磁防护材料提供了理论依据和实践指导。
采用溶剂热法合成了氧化锌包覆石墨烯的纳米复合材料。SEM表征显示,氧化锌纳米颗粒均匀覆盖在石墨烯表面,能充分发挥氧化锌的场致相变性能和石墨烯的导电性能及大比表面积优势。制备的GN/ZnO复合材料在质量分数5%~8%时,展现出显著的非线性导电特性,其相变阈值电场为0.19~0.53 kV/mm,非线性系数α为4.01~5.44。实验证实,该材料在低电场下保持绝缘性,高电场下迅速转变为高导电状态,抑制静电放电。不同浓度的复合材料展现出不同的开关场强,可根据操作条件和需求调整材料性能。这为开发智能电磁防护材料提供了理论依据和实践指导。
2025, 37: 113026.
doi: 10.11884/HPLPB202537.250192
摘要:
谐振腔作为速调管的重要组成部分,其特性对速调管的性能具有决定性影响。在高波段速调管领域,受加工工艺和焊接技术的限制,多采用一体化加工的矩形谐振腔。传统的一体化矩形谐振腔在进行频率调节时容易产生谐振腔频率偏差,频率偏差较大时会导致谐振腔无法使用等问题。据此,提出了一种实用新型频率调节结构。将该结构应用于矩形谐振腔时,可实现大幅度的频率调节,有效补偿因零件加工公差导致的频率偏差。应用此结构后,频率调节操作变得简便、快速,可以显著提升速调管的研制效率,为高波段速调管的优化与发展提供了新的技术路径。
谐振腔作为速调管的重要组成部分,其特性对速调管的性能具有决定性影响。在高波段速调管领域,受加工工艺和焊接技术的限制,多采用一体化加工的矩形谐振腔。传统的一体化矩形谐振腔在进行频率调节时容易产生谐振腔频率偏差,频率偏差较大时会导致谐振腔无法使用等问题。据此,提出了一种实用新型频率调节结构。将该结构应用于矩形谐振腔时,可实现大幅度的频率调节,有效补偿因零件加工公差导致的频率偏差。应用此结构后,频率调节操作变得简便、快速,可以显著提升速调管的研制效率,为高波段速调管的优化与发展提供了新的技术路径。
2025, 37: 113027.
doi: 10.11884/HPLPB202537.250151
摘要:
针对薄型化微波吸波材料在低频段带宽受限的技术瓶颈,提出一种基于双层磁性介质与榫眼结构的新型吸波体设计方案,重点突破材料厚度与吸收带宽间的制约关系,实现L/S频段电磁波的高效吸收。研究采用磁性介质基板构建双层异质结构,结合表面周期排布的榫眼式金属谐振单元,利用磁损耗与结构谐振的协同效应增强电磁能量耗散。仿真结果表明,该吸波体在1.16~2.82 GHz频段内吸收率超过90%,有效覆盖L波段并延伸至S波段部分频段,在薄层条件下实现了1.66 GHz的宽频吸收,解决了低频段吸波材料厚度与带宽的矛盾,可为新一代薄型宽带吸波体的工程应用提供可行方案。
针对薄型化微波吸波材料在低频段带宽受限的技术瓶颈,提出一种基于双层磁性介质与榫眼结构的新型吸波体设计方案,重点突破材料厚度与吸收带宽间的制约关系,实现L/S频段电磁波的高效吸收。研究采用磁性介质基板构建双层异质结构,结合表面周期排布的榫眼式金属谐振单元,利用磁损耗与结构谐振的协同效应增强电磁能量耗散。仿真结果表明,该吸波体在1.16~2.82 GHz频段内吸收率超过90%,有效覆盖L波段并延伸至S波段部分频段,在薄层条件下实现了1.66 GHz的宽频吸收,解决了低频段吸波材料厚度与带宽的矛盾,可为新一代薄型宽带吸波体的工程应用提供可行方案。
2025, 37: 113028.
doi: 10.11884/HPLPB202537.250275
摘要:
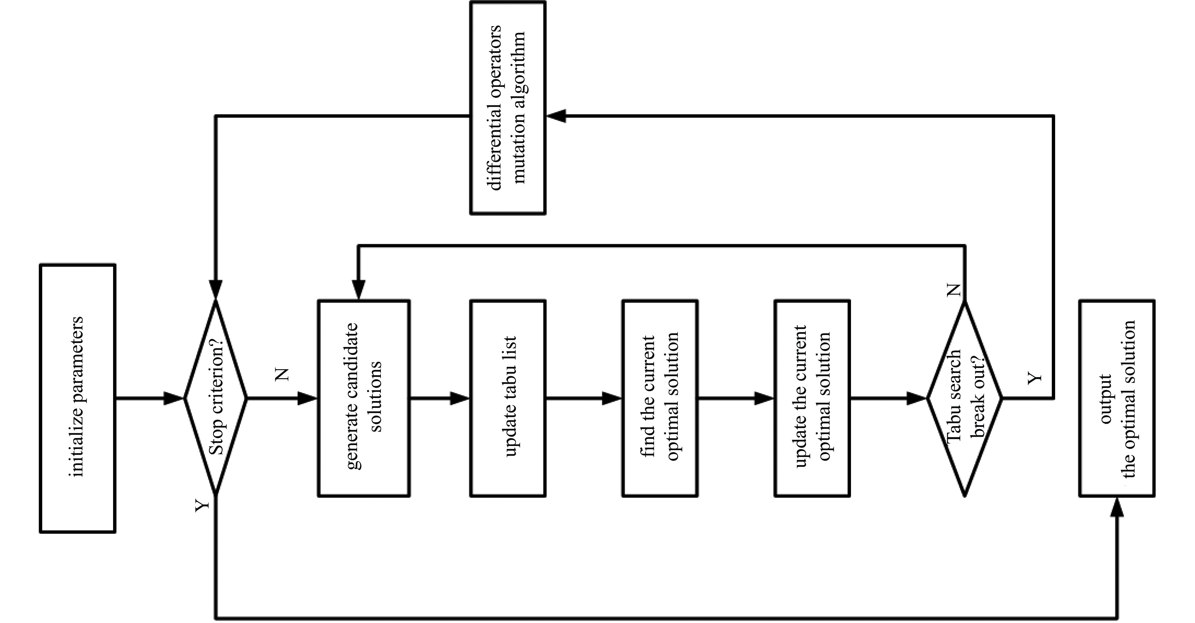
针对卫星通信系统对宽频带天线及波束可调性的需求,提出一种覆盖11.45~11.7 GHz和12.25~12.75 GHz的双频段贴片天线设计,并基于阵列分析与优化方法提升系统性能。首先,通过改进贴片结构及馈电网络设计,实现天线在目标频段内S11≤−20 dB,且在11~13 GHz范围内S11≤−15 dB。其次,构建10×10天线阵列,分析其等效全向辐射功率(EIRP)与增益噪声温度比(G/T),验证上下行链路性能指标。进一步提出基于Tabu算法的相位加权优化方法,将波束宽度扩展为等幅同相阵列的1.8倍。仿真实验结果表明,该设计可满足Ku波段卫星通信对宽频带与波束灵活性的要求,为复杂电磁环境下天线系统优化提供新思路。
针对卫星通信系统对宽频带天线及波束可调性的需求,提出一种覆盖11.45~11.7 GHz和12.25~12.75 GHz的双频段贴片天线设计,并基于阵列分析与优化方法提升系统性能。首先,通过改进贴片结构及馈电网络设计,实现天线在目标频段内S11≤−20 dB,且在11~13 GHz范围内S11≤−15 dB。其次,构建10×10天线阵列,分析其等效全向辐射功率(EIRP)与增益噪声温度比(G/T),验证上下行链路性能指标。进一步提出基于Tabu算法的相位加权优化方法,将波束宽度扩展为等幅同相阵列的1.8倍。仿真实验结果表明,该设计可满足Ku波段卫星通信对宽频带与波束灵活性的要求,为复杂电磁环境下天线系统优化提供新思路。

Email alert
RSS
