2018年 30卷 第5期
推荐文章
2018, 30: 050101.
doi: 10.11884/HPLPB201830.180046
摘要:
在神光Ⅲ主机激光装置上,采用单端带激光注入孔(LEH)的桶状黑腔,利用极区分幅相机和极区附近X光条纹相机获得黑腔内壁附近和LEH附近等离子体的X射线发射时空演化图像,进而研究LEH堵孔特性。X光图像清晰地展示了激光光斑移动、LEH附近等离子体缩孔和堵孔过程,为优化LEH尺寸提供了实验依据。
在神光Ⅲ主机激光装置上,采用单端带激光注入孔(LEH)的桶状黑腔,利用极区分幅相机和极区附近X光条纹相机获得黑腔内壁附近和LEH附近等离子体的X射线发射时空演化图像,进而研究LEH堵孔特性。X光图像清晰地展示了激光光斑移动、LEH附近等离子体缩孔和堵孔过程,为优化LEH尺寸提供了实验依据。
2018, 30: 051001.
doi: 10.11884/HPLPB201830.170413
摘要:
采用二维雷诺平均N-S方程,数值模拟研究了大气条件下短脉冲激光与固体靶相互作用所产生等离子体的动力学过程。采用k-ε两方程模型用于湍流的数值模拟,分别利用ROE格式和二阶中心格式对对流通量和粘性通量进行离散处理;用高斯-赛德尔隐式格式对方程进行时间推进求解。数值模拟给出了激光引发靶蒸气等离子体侧向膨胀、稀疏等二维流体动力学过程的物理图像,讨论了靶与光斑尺寸对脉冲激光冲量的影响。结果表明,不同宽度固体靶受到的激光冲量有很大差异,固体靶宽度越大,受到的激光冲量也越大。
采用二维雷诺平均N-S方程,数值模拟研究了大气条件下短脉冲激光与固体靶相互作用所产生等离子体的动力学过程。采用k-ε两方程模型用于湍流的数值模拟,分别利用ROE格式和二阶中心格式对对流通量和粘性通量进行离散处理;用高斯-赛德尔隐式格式对方程进行时间推进求解。数值模拟给出了激光引发靶蒸气等离子体侧向膨胀、稀疏等二维流体动力学过程的物理图像,讨论了靶与光斑尺寸对脉冲激光冲量的影响。结果表明,不同宽度固体靶受到的激光冲量有很大差异,固体靶宽度越大,受到的激光冲量也越大。
2018, 30: 051002.
doi: 10.11884/HPLPB201830.170521
摘要:
光谱共焦三维形貌仪具有精度高、测量范围大、适应性强等特点,其关键部件是产生轴向色散的物镜,色散物镜轴向色散与波长间的非线性会导致系统整体性能下降。分析了共焦法检测表面形貌的工作原理,以及产生线性轴向色散的条件,根据共焦光学系统的基本设计原理,在预设的设计指标及要求下,完成一个超大色散线性物镜组设计。该色散物镜组采用四级串联结构,在400~700 nm光谱范围内达到30 mm的色散范围,波长离焦量和波长之间线性度通过线性回归拟合得出判定系数为1,满足色散的线性度要求。
光谱共焦三维形貌仪具有精度高、测量范围大、适应性强等特点,其关键部件是产生轴向色散的物镜,色散物镜轴向色散与波长间的非线性会导致系统整体性能下降。分析了共焦法检测表面形貌的工作原理,以及产生线性轴向色散的条件,根据共焦光学系统的基本设计原理,在预设的设计指标及要求下,完成一个超大色散线性物镜组设计。该色散物镜组采用四级串联结构,在400~700 nm光谱范围内达到30 mm的色散范围,波长离焦量和波长之间线性度通过线性回归拟合得出判定系数为1,满足色散的线性度要求。
2018, 30: 051003.
doi: 10.11884/HPLPB201830.170313
摘要:
开展了分子筛对非链式电激励重频HF激光器中基态HF分子吸附技术研究,设计了新型的分子筛吸附装置,进行了大量的吸附实验,结果表明: 3A分子筛为有效的吸附剂,实现了HF激光器在50 Hz/20 s条件下运行时平均激光能量下降率小于5%,大大提高了激光能量的稳定性,延长了激光介质的使用寿命。开展了激光器工作于不同频率条件下使用3A型分子筛吸附装置时的激光能量情况研究,并通过实验方法获得了3A型分子筛的再生活化方法。
开展了分子筛对非链式电激励重频HF激光器中基态HF分子吸附技术研究,设计了新型的分子筛吸附装置,进行了大量的吸附实验,结果表明: 3A分子筛为有效的吸附剂,实现了HF激光器在50 Hz/20 s条件下运行时平均激光能量下降率小于5%,大大提高了激光能量的稳定性,延长了激光介质的使用寿命。开展了激光器工作于不同频率条件下使用3A型分子筛吸附装置时的激光能量情况研究,并通过实验方法获得了3A型分子筛的再生活化方法。
2018, 30: 052001.
doi: 10.11884/HPLPB201830.170383
摘要:
在常压百级洁净度环境下,采用三种不同折射率的SiO2溶胶在熔石英基底上涂制四种不同薄膜,利用光学理论计算模拟了三种胶体涂制的膜层稳定性,通过实验考查了膜层光学指标随时间的变化规律。SiO2薄膜能够显著提升光学元件透射率,但由于膜层表面的大量羟基及其多孔结构,SiO2薄膜易吸附周围环境中的有机污染物及水分填充膜层孔隙,从而导致膜层折射率发生变化,影响膜层透射率、反射率等光学性能。实验结果发现,三种溶胶凝胶化学膜在常压百级环境中的有效期为80 d(绝对变化率小于0.1%),且三种胶体涂制的膜层稳定性由高到低依次为折射率1.19, 1.15, 1.25的膜层。
在常压百级洁净度环境下,采用三种不同折射率的SiO2溶胶在熔石英基底上涂制四种不同薄膜,利用光学理论计算模拟了三种胶体涂制的膜层稳定性,通过实验考查了膜层光学指标随时间的变化规律。SiO2薄膜能够显著提升光学元件透射率,但由于膜层表面的大量羟基及其多孔结构,SiO2薄膜易吸附周围环境中的有机污染物及水分填充膜层孔隙,从而导致膜层折射率发生变化,影响膜层透射率、反射率等光学性能。实验结果发现,三种溶胶凝胶化学膜在常压百级环境中的有效期为80 d(绝对变化率小于0.1%),且三种胶体涂制的膜层稳定性由高到低依次为折射率1.19, 1.15, 1.25的膜层。
2018, 30: 052002.
doi: 10.11884/HPLPB201830.170478
摘要:
采用分子动力学计算程序对纳米结构泡沫金(Au)的冲击响应进行了模拟,得到了不同疏松度条件下泡沫Au的冲击压缩特性。通过获取不同势函数条件下实密Au的冲击Hugoniot关系以及泡沫结构稳定性测试选取适合描述Au泡沫冲击过程中原子的相互作用势。采用密堆积球壳的方式建立泡沫Au的初始构型。通过改变空心球壳的尺寸得到不同疏松度的稳定的泡沫Au结构。对泡沫Au的冲击过程进行分子动力学模拟,获得了不同疏松度泡沫Au在不同冲击压缩强度下的热力学状态参数。将模拟结果与已有的状态方程数据库以及疏松物质冲击压缩模型进行比较,结果表明,计算和理论模型给出的结果仍然存在明显的差异性,亟需通过进一步实验研究来验证模拟计算和理论模型结果的可靠性。
采用分子动力学计算程序对纳米结构泡沫金(Au)的冲击响应进行了模拟,得到了不同疏松度条件下泡沫Au的冲击压缩特性。通过获取不同势函数条件下实密Au的冲击Hugoniot关系以及泡沫结构稳定性测试选取适合描述Au泡沫冲击过程中原子的相互作用势。采用密堆积球壳的方式建立泡沫Au的初始构型。通过改变空心球壳的尺寸得到不同疏松度的稳定的泡沫Au结构。对泡沫Au的冲击过程进行分子动力学模拟,获得了不同疏松度泡沫Au在不同冲击压缩强度下的热力学状态参数。将模拟结果与已有的状态方程数据库以及疏松物质冲击压缩模型进行比较,结果表明,计算和理论模型给出的结果仍然存在明显的差异性,亟需通过进一步实验研究来验证模拟计算和理论模型结果的可靠性。
2018, 30: 053001.
doi: 10.11884/HPLPB201830.170407
摘要:
介绍一个Ka波段分布作用速调管(EIK)发射机的实验系统,使用的核心器件是一只国产分布作用速调管样管,中心频率为35.01 GHz,脉冲输出功率为10 kW,最大工作比0.5%。该实验系统是为Ka/W波段双频毫米波测云仪发射机关键器件国产化进行的预研。实验系统一方面要对EIK样管的性能进行全面测试,对EIK样管在应用中可能存在的问题进行分析;另一方面优化发射机电路,满足EIK样管最佳工作要求。实验结果表明,国产Ka波段分布作用速调管技术取得了长足的进步,Ka波段大功率EIK发射机将进入实用阶段。
介绍一个Ka波段分布作用速调管(EIK)发射机的实验系统,使用的核心器件是一只国产分布作用速调管样管,中心频率为35.01 GHz,脉冲输出功率为10 kW,最大工作比0.5%。该实验系统是为Ka/W波段双频毫米波测云仪发射机关键器件国产化进行的预研。实验系统一方面要对EIK样管的性能进行全面测试,对EIK样管在应用中可能存在的问题进行分析;另一方面优化发射机电路,满足EIK样管最佳工作要求。实验结果表明,国产Ka波段分布作用速调管技术取得了长足的进步,Ka波段大功率EIK发射机将进入实用阶段。
2018, 30: 053002.
doi: 10.11884/HPLPB201830.170442
摘要:
利用机械调节波导宽边尺寸可变化波导波长,从而实现变频波束扫描相同的效果,针对窄边辐射波导行波阵的波束扫描特性进行了分析,以实现宽角波束扫描为目标,着重分析了不同辐射缝隙间距下变化宽边所能得到的最大波束扫描范围。设计了通过变化宽边尺寸实现宽角扫描的X波段窄边辐射波导缝隙阵,设计波束扫描范围指向波导馈入端,避开阵列法向辐射(此方向辐射效率较低),实现了29°的连续波束扫描范围,在波束扫描范畴内增益下降小于3 dB,辐射效率大于62%;设计缝隙宽度3 mm, 波导长度约1 m(缝隙数40),单根波导缝隙天线可实现高功率微波功率容量70 MW。
利用机械调节波导宽边尺寸可变化波导波长,从而实现变频波束扫描相同的效果,针对窄边辐射波导行波阵的波束扫描特性进行了分析,以实现宽角波束扫描为目标,着重分析了不同辐射缝隙间距下变化宽边所能得到的最大波束扫描范围。设计了通过变化宽边尺寸实现宽角扫描的X波段窄边辐射波导缝隙阵,设计波束扫描范围指向波导馈入端,避开阵列法向辐射(此方向辐射效率较低),实现了29°的连续波束扫描范围,在波束扫描范畴内增益下降小于3 dB,辐射效率大于62%;设计缝隙宽度3 mm, 波导长度约1 m(缝隙数40),单根波导缝隙天线可实现高功率微波功率容量70 MW。
2018, 30: 053003.
doi: 10.11884/HPLPB201830.170433
摘要:
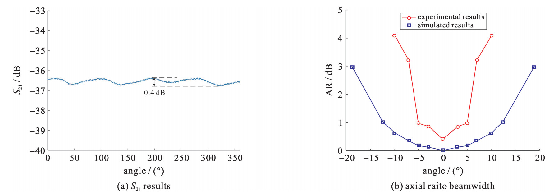
在进行高功率微波(HPM)空中辐射场测量时,由于来波信号极化角度难以确定和受空中平台姿态影响等因素,普通线极化接收天线难以确保极化匹配,天线的极化失配会进一步降低辐射场参数测量的精确性。为了降低极化失配影响,在梯形微带圆极化单元天线分析设计的基础上,采用四阵元依次旋转90°和依次移相馈电的方式组建了一种低轴比微带圆极化阵列天线,该天线采用功分器和移相器作为馈电网络,天线在9.7 GHz实测增益约为9.4 dB,1 dB波束宽度约17.4°,轴比约0.4 dB。应用该圆极化天线可将极化失配引入的不确定度降低到0.2 dB以下,可满足高功率微波空中辐射场的精确测量需求。
在进行高功率微波(HPM)空中辐射场测量时,由于来波信号极化角度难以确定和受空中平台姿态影响等因素,普通线极化接收天线难以确保极化匹配,天线的极化失配会进一步降低辐射场参数测量的精确性。为了降低极化失配影响,在梯形微带圆极化单元天线分析设计的基础上,采用四阵元依次旋转90°和依次移相馈电的方式组建了一种低轴比微带圆极化阵列天线,该天线采用功分器和移相器作为馈电网络,天线在9.7 GHz实测增益约为9.4 dB,1 dB波束宽度约17.4°,轴比约0.4 dB。应用该圆极化天线可将极化失配引入的不确定度降低到0.2 dB以下,可满足高功率微波空中辐射场的精确测量需求。
2018, 30: 053004.
doi: 10.11884/HPLPB201830.170470
摘要:
从抑制强场击穿的角度出发,结合传统理论和相关粒子模拟方法,设计并优化了工作于C波段的长脉冲相对论返波管。模拟中,利用强流相对论电子束的空间电荷场效应,将3 GW功率水平下电动力学结构表面的最大发射电场控制在700 kV/cm以下。利用实验室700L脉冲功率驱动源平台开展了相关实验验证,实验结果表明,通过合理的结构设计,在功率3 GW级水平下,C波段相对论返波管中的脉冲缩短问题能够得到有效抑制。实验中,当工作电压760 kV、电流为9.0 kA时,在4.23 GHz频点处获得的输出微波功率为2.8 GW,微波脉冲半高宽约101 ns,功率转换效率约41%,实验结果与模拟结果吻合较好。
从抑制强场击穿的角度出发,结合传统理论和相关粒子模拟方法,设计并优化了工作于C波段的长脉冲相对论返波管。模拟中,利用强流相对论电子束的空间电荷场效应,将3 GW功率水平下电动力学结构表面的最大发射电场控制在700 kV/cm以下。利用实验室700L脉冲功率驱动源平台开展了相关实验验证,实验结果表明,通过合理的结构设计,在功率3 GW级水平下,C波段相对论返波管中的脉冲缩短问题能够得到有效抑制。实验中,当工作电压760 kV、电流为9.0 kA时,在4.23 GHz频点处获得的输出微波功率为2.8 GW,微波脉冲半高宽约101 ns,功率转换效率约41%,实验结果与模拟结果吻合较好。
2018, 30: 053005.
doi: 10.11884/HPLPB201830.170448
摘要:
设计了一种用于高功率径向线螺旋阵列天线的极化转换天线罩。利用三层介质层包夹双层金属折线,形成密封的埋入式折线栅结构。在实现圆极化与线极化相互转换的同时,又避免金属与空气接触,可以提高功率容量。分析了埋入式折线栅单元各参数的影响,并优化单元参数,以此构建埋入式折线栅极化转换天线罩并加载至X波段高功率径向线螺旋阵列天线,分析了天线的基本性能以及功率容量。仿真结果显示:天线匹配良好,增益和波束宽度变化很小,中心频率轴比由1.16 dB变为40 dB,圆极化波转换为线极化波效果良好;经初步分析,极化转换天线罩的功率容量为121 MW,实现了极化转换天线罩的高功率应用。
设计了一种用于高功率径向线螺旋阵列天线的极化转换天线罩。利用三层介质层包夹双层金属折线,形成密封的埋入式折线栅结构。在实现圆极化与线极化相互转换的同时,又避免金属与空气接触,可以提高功率容量。分析了埋入式折线栅单元各参数的影响,并优化单元参数,以此构建埋入式折线栅极化转换天线罩并加载至X波段高功率径向线螺旋阵列天线,分析了天线的基本性能以及功率容量。仿真结果显示:天线匹配良好,增益和波束宽度变化很小,中心频率轴比由1.16 dB变为40 dB,圆极化波转换为线极化波效果良好;经初步分析,极化转换天线罩的功率容量为121 MW,实现了极化转换天线罩的高功率应用。
2018, 30: 053006.
doi: 10.11884/HPLPB201830.170459
摘要:
为提高电源在电网非理想输入情况下工作的适应性,采用解耦双同步坐标系下的三相锁相环,能够获取电网电压的相位与频率信息,并通过FIR滤波环节提取输入线电压的基波幅值,及时准确地为电源提供控制参数。建立了Matlab/Simulink仿真模型,在三相输入不平衡、频率变化、电压畸变等情况下进行仿真,并基于DSP2812芯片编写了控制程序进行测试。仿真与实验结果表明:在各种电网输入情况下,该方法都能够准确提取输入线电压的幅度、相位以及频率信息,为电源的良好运行提供保障。
为提高电源在电网非理想输入情况下工作的适应性,采用解耦双同步坐标系下的三相锁相环,能够获取电网电压的相位与频率信息,并通过FIR滤波环节提取输入线电压的基波幅值,及时准确地为电源提供控制参数。建立了Matlab/Simulink仿真模型,在三相输入不平衡、频率变化、电压畸变等情况下进行仿真,并基于DSP2812芯片编写了控制程序进行测试。仿真与实验结果表明:在各种电网输入情况下,该方法都能够准确提取输入线电压的幅度、相位以及频率信息,为电源的良好运行提供保障。
2018, 30: 053007.
doi: 10.11884/HPLPB201830.170447
摘要:
研究了微秒脉冲聚焦微波束气体放电等离子体的动理学过程。数值模型基于自洽求解的微波电场亥姆霍兹方程、粒子连续性方程以及电子能量、气体分子振动能量和平动能量的平衡方程,并与等离子体动理学反应互相耦合。对比了国外报道的近期两项相关实验:次MW级X波段9.4 GHz微波氮气击穿和MW级W波段110 GHz微波大气击穿。在次MW级实验中,计算所得电子激发态N2(C3Πu)的数密度与实验所测发射光谱第二正带隙的强度一致;在MW级实验中,模拟结果重复了发射光谱测量所得振动温度和平动温度对放电气压的依赖关系。结果揭示了上述模拟和实验符合的内在物理机制。
研究了微秒脉冲聚焦微波束气体放电等离子体的动理学过程。数值模型基于自洽求解的微波电场亥姆霍兹方程、粒子连续性方程以及电子能量、气体分子振动能量和平动能量的平衡方程,并与等离子体动理学反应互相耦合。对比了国外报道的近期两项相关实验:次MW级X波段9.4 GHz微波氮气击穿和MW级W波段110 GHz微波大气击穿。在次MW级实验中,计算所得电子激发态N2(C3Πu)的数密度与实验所测发射光谱第二正带隙的强度一致;在MW级实验中,模拟结果重复了发射光谱测量所得振动温度和平动温度对放电气压的依赖关系。结果揭示了上述模拟和实验符合的内在物理机制。
2018, 30: 053008.
doi: 10.11884/HPLPB201830.170445
摘要:
利用CST PIC计算了基于双排矩形波导慢波结构的W波段行波管的注波互作用,在采用10 kV,70 mA的电子注的条件下,在92~97 GHz范围内,输出功率大于35 W,增益大于30 dB,电子效率约为5%。即使在10 kV较低的电压下,双排矩形波导慢波结构的尺寸仍然较大,有利于降低制造难度。提出了一种基于电火花线切割的加工制造工艺,成功制造了双排矩形波导慢波结构部件。在92~97 GHz范围内对所需盒形窗和电子枪进行了计算机模拟,设计、加工了盒形窗和电子枪的相关零件,制造了相关部件。将慢波结构部件和输能窗部件组装起来进行了冷测,驻波比在90~100 GHz范围内小于2.067。
利用CST PIC计算了基于双排矩形波导慢波结构的W波段行波管的注波互作用,在采用10 kV,70 mA的电子注的条件下,在92~97 GHz范围内,输出功率大于35 W,增益大于30 dB,电子效率约为5%。即使在10 kV较低的电压下,双排矩形波导慢波结构的尺寸仍然较大,有利于降低制造难度。提出了一种基于电火花线切割的加工制造工艺,成功制造了双排矩形波导慢波结构部件。在92~97 GHz范围内对所需盒形窗和电子枪进行了计算机模拟,设计、加工了盒形窗和电子枪的相关零件,制造了相关部件。将慢波结构部件和输能窗部件组装起来进行了冷测,驻波比在90~100 GHz范围内小于2.067。
2018, 30: 053009.
doi: 10.11884/HPLPB201830.170375
摘要:
采用一维自洽束波互作用的非线性理论,探索了相对论速调管放大器(RKA)的束流调制特性,并与二维PIC结果进行了比较和分析。首先推导了环形电子束的几何因子,然后分别给出了两腔调制时归一化调制电流和电子束动能的积分微分方程。采用调制电子束激励中间腔的非线性理论估算了中间腔间隙电压的幅度和相位,幅度的相对误差为0.07%,相位误差为2.15°。给出了输入腔和中间腔的间隙耦合系数公式,对于束压为715.2 kV、束流为8 kA的电子束,当输入腔和中间腔间隙电压分别为14,315.2 kV,输入腔和中间腔相位差为90.59°时,采用一维非线性理论和二维粒子模拟程序分别计算了基波电流调制系数和距离的关系。对于基波电流调制系数,中间腔之前处于线性区,理论值与模拟值比较一致;在中间腔内部基波电流调制系数出现明显的下降,理论值与模拟值之间的差距较大;中间腔之后处于非线性区,对于基波电流调制系数的最大值和对应的纵向位置,理论值与模拟值基本一致。当束流传输距离为65.8 cm时,计算了归一化电流和归一化电子束动能随时间的变化和电荷守恒参量N(z)与调制电流的n次谐波的电流调制系数随传输距离的变化情况。
采用一维自洽束波互作用的非线性理论,探索了相对论速调管放大器(RKA)的束流调制特性,并与二维PIC结果进行了比较和分析。首先推导了环形电子束的几何因子,然后分别给出了两腔调制时归一化调制电流和电子束动能的积分微分方程。采用调制电子束激励中间腔的非线性理论估算了中间腔间隙电压的幅度和相位,幅度的相对误差为0.07%,相位误差为2.15°。给出了输入腔和中间腔的间隙耦合系数公式,对于束压为715.2 kV、束流为8 kA的电子束,当输入腔和中间腔间隙电压分别为14,315.2 kV,输入腔和中间腔相位差为90.59°时,采用一维非线性理论和二维粒子模拟程序分别计算了基波电流调制系数和距离的关系。对于基波电流调制系数,中间腔之前处于线性区,理论值与模拟值比较一致;在中间腔内部基波电流调制系数出现明显的下降,理论值与模拟值之间的差距较大;中间腔之后处于非线性区,对于基波电流调制系数的最大值和对应的纵向位置,理论值与模拟值基本一致。当束流传输距离为65.8 cm时,计算了归一化电流和归一化电子束动能随时间的变化和电荷守恒参量N(z)与调制电流的n次谐波的电流调制系数随传输距离的变化情况。
2018, 30: 053201.
doi: 10.11884/HPLPB201830.170301
摘要:
为了研究飞秒光丝阵列对10 GHz电磁波的吸收特性,建立了飞秒光丝阵列吸收电磁波的有限元模型,研究了光丝内电子温度、电子数密度、光丝直径和电磁波的极化等参数对吸收系数的影响。研究结果表明:当电磁波偏振方向与光丝轴向垂直时,阵列对电磁波是透明的;增加光丝内电子数密度或提高电子温度,吸收系数先增大后减小;当光丝直径与电磁波趋肤深度相等时,吸收系数达到最大值。对于S极化电磁波,当光丝直径为50 μm时,吸收系数随入射角的增大而变大;当光丝直径为100~200 μm时,在入射角较小时,吸收系数随入射角的增大而变大;在入射角较大时会出现吸收峰值,最高可达0.45,且光丝直径越大,吸收峰值对应的入射角就越小;对于P极化电磁波,吸收系数随入射角增大而降低。
为了研究飞秒光丝阵列对10 GHz电磁波的吸收特性,建立了飞秒光丝阵列吸收电磁波的有限元模型,研究了光丝内电子温度、电子数密度、光丝直径和电磁波的极化等参数对吸收系数的影响。研究结果表明:当电磁波偏振方向与光丝轴向垂直时,阵列对电磁波是透明的;增加光丝内电子数密度或提高电子温度,吸收系数先增大后减小;当光丝直径与电磁波趋肤深度相等时,吸收系数达到最大值。对于S极化电磁波,当光丝直径为50 μm时,吸收系数随入射角的增大而变大;当光丝直径为100~200 μm时,在入射角较小时,吸收系数随入射角的增大而变大;在入射角较大时会出现吸收峰值,最高可达0.45,且光丝直径越大,吸收峰值对应的入射角就越小;对于P极化电磁波,吸收系数随入射角增大而降低。
2018, 30: 053202.
doi: 10.11884/HPLPB201830.170354
摘要:
构建了基于压缩感知的欠定盲源分离源信号恢复模型,比较研究了基于互补匹配追踪算法(CMP)、基于L1范数的互补匹配追踪算法(L1CMP)和基于修正牛顿的径向基函数算法(NRASR)实现欠定源信号恢复的应用效果。结果表明:源信号时域充分稀疏情况下,CMP,L1CMP和NRASR的恢复效果接近,但L1CMP算法计算复杂度最低;变换域充分稀疏情况下,CMP和L1CMP恢复效果接近,NRASR恢复效果较差;时域非充分稀疏情况下,CMP效果较差,L1CMP和NRASR效果接近。综合考虑,L1CMP算法效果最佳;在观测信号数和源数较少的情况下,算法在时域恢复信号精度会下降;稀疏表示法结合压缩感知重构能够提高源信号恢复的效果。
构建了基于压缩感知的欠定盲源分离源信号恢复模型,比较研究了基于互补匹配追踪算法(CMP)、基于L1范数的互补匹配追踪算法(L1CMP)和基于修正牛顿的径向基函数算法(NRASR)实现欠定源信号恢复的应用效果。结果表明:源信号时域充分稀疏情况下,CMP,L1CMP和NRASR的恢复效果接近,但L1CMP算法计算复杂度最低;变换域充分稀疏情况下,CMP和L1CMP恢复效果接近,NRASR恢复效果较差;时域非充分稀疏情况下,CMP效果较差,L1CMP和NRASR效果接近。综合考虑,L1CMP算法效果最佳;在观测信号数和源数较少的情况下,算法在时域恢复信号精度会下降;稀疏表示法结合压缩感知重构能够提高源信号恢复的效果。
2018, 30: 053203.
doi: 10.11884/HPLPB201830.170430
摘要:
间歇采样转发干扰是针对宽带成像雷达的一种新型干扰方式。根据间歇采样转发干扰的基本原理,对宽带成像雷达,按照常规应用策略,能够在高分辨距离像结果中叠加一串虚假散射点。结合成像处理过程可知,这一串虚假散射点在事实上提升了成像处理中包络对齐效果。针对间歇采样转发干扰常规应用策略导致的问题,以破坏包络对齐为目的,设计了一种新的间歇采样转发干扰应用策略:按照预设随机序列改变间歇采样周期,来实现转发干扰方式。通过仿真实验,验证了所提出的应用策略能够显著降低成像质量。
间歇采样转发干扰是针对宽带成像雷达的一种新型干扰方式。根据间歇采样转发干扰的基本原理,对宽带成像雷达,按照常规应用策略,能够在高分辨距离像结果中叠加一串虚假散射点。结合成像处理过程可知,这一串虚假散射点在事实上提升了成像处理中包络对齐效果。针对间歇采样转发干扰常规应用策略导致的问题,以破坏包络对齐为目的,设计了一种新的间歇采样转发干扰应用策略:按照预设随机序列改变间歇采样周期,来实现转发干扰方式。通过仿真实验,验证了所提出的应用策略能够显著降低成像质量。
2018, 30: 054001.
doi: 10.11884/HPLPB201830.170283
摘要:
By performing a Monte Carlo simulation, energy spectra as a function of surface structure for slow highly charged Arq+ ions in grazing incidence on a single-crystal copper surface were studied. Four possible mechanisms were taken into account in energy loss calculation. The energy loss spectrum consisting of two peak structure with an obvious small peak at higher energy loss side was found for Ar atoms grazing along low-index direction. The channeling effect observed in the energy loss of Arq+ ions grazing from surface was discussed. The calculated energy loss spectra agree reasonably well with those of experiment.
By performing a Monte Carlo simulation, energy spectra as a function of surface structure for slow highly charged Arq+ ions in grazing incidence on a single-crystal copper surface were studied. Four possible mechanisms were taken into account in energy loss calculation. The energy loss spectrum consisting of two peak structure with an obvious small peak at higher energy loss side was found for Ar atoms grazing along low-index direction. The channeling effect observed in the energy loss of Arq+ ions grazing from surface was discussed. The calculated energy loss spectra agree reasonably well with those of experiment.
2018, 30: 054002.
doi: 10.11884/HPLPB201830.170307
摘要:
运用数字化处理、计算机网络等先进技术,实现对磁质谱仪的远程控制。简要介绍磁质谱仪工作原理。根据该磁质谱仪系统所包含的设备种类,设计了基于以太网的二级控制结构。实现了各种运行参数的远程调节、状态回读的基本功能,并设置了真空-高压/分析磁铁电源、门禁-高压/分析磁铁电源的安全联锁保护。针对触发控制延时时间在0~20 μs连续可调的极高要求,设计了一套触发束采系统。通过测试,系统获得了满足物理实验需求的谱图。经过数十小时的实验,系统运行稳定、操作性强,很好地满足了用户的实验需求。
运用数字化处理、计算机网络等先进技术,实现对磁质谱仪的远程控制。简要介绍磁质谱仪工作原理。根据该磁质谱仪系统所包含的设备种类,设计了基于以太网的二级控制结构。实现了各种运行参数的远程调节、状态回读的基本功能,并设置了真空-高压/分析磁铁电源、门禁-高压/分析磁铁电源的安全联锁保护。针对触发控制延时时间在0~20 μs连续可调的极高要求,设计了一套触发束采系统。通过测试,系统获得了满足物理实验需求的谱图。经过数十小时的实验,系统运行稳定、操作性强,很好地满足了用户的实验需求。
2018, 30: 055001.
doi: 10.11884/HPLPB201830.170385
摘要:
主要探讨了夹断开关对“荧光-1”实验装置输出电流特性的影响,利用Pspice软件对其在装置中起到的作用进行功能建模并分析其参数影响,同时开展初步调试实验并分析多组夹断开关导通性能及其同步性对负载电流的影响。仿真与实验结果表明:夹断开关可有效改善负载电流脉宽,可使脉宽从原有3 μs展宽至100 μs,其导通电阻与电感参数均能明显影响电流幅值与脉宽。由实验波形结合仿真可知,夹断开关实际导通电阻约4 mΩ, 两支路耦合电感分别约为60,125 nH,调试结果验证了夹断开关功能建模的正确性及其对脉宽展宽的有效性。
主要探讨了夹断开关对“荧光-1”实验装置输出电流特性的影响,利用Pspice软件对其在装置中起到的作用进行功能建模并分析其参数影响,同时开展初步调试实验并分析多组夹断开关导通性能及其同步性对负载电流的影响。仿真与实验结果表明:夹断开关可有效改善负载电流脉宽,可使脉宽从原有3 μs展宽至100 μs,其导通电阻与电感参数均能明显影响电流幅值与脉宽。由实验波形结合仿真可知,夹断开关实际导通电阻约4 mΩ, 两支路耦合电感分别约为60,125 nH,调试结果验证了夹断开关功能建模的正确性及其对脉宽展宽的有效性。
2018, 30: 055002.
doi: 10.11884/HPLPB201830.170373
摘要:
设计了基于低阻形成线对非匹配传输线充电型宽谱振荡器,介绍了振荡器的工作原理。在数值模拟分析的基础上,完成了低阻形成线、非匹配传输线的结构设计。此宽谱振荡器在1 MV Marx实验平台上开展了实验研究,在主开关的间隙为14 mm、气压1.5 MPa,短路开关间隙为6 mm、气压1.0 MPa,锐化开关间隙为4 mm、气压1.1 MPa的条件下,实现了宽谱脉冲重复频率20 Hz稳定输出,中心频率达到260 MHz。采用低阻形成线对非匹配传输线充电技术,既实现了高功率宽谱振荡脉冲又提高了脉冲的中心频率。
设计了基于低阻形成线对非匹配传输线充电型宽谱振荡器,介绍了振荡器的工作原理。在数值模拟分析的基础上,完成了低阻形成线、非匹配传输线的结构设计。此宽谱振荡器在1 MV Marx实验平台上开展了实验研究,在主开关的间隙为14 mm、气压1.5 MPa,短路开关间隙为6 mm、气压1.0 MPa,锐化开关间隙为4 mm、气压1.1 MPa的条件下,实现了宽谱脉冲重复频率20 Hz稳定输出,中心频率达到260 MHz。采用低阻形成线对非匹配传输线充电技术,既实现了高功率宽谱振荡脉冲又提高了脉冲的中心频率。
2018, 30: 055003.
doi: 10.11884/HPLPB201830.170432
摘要:
为了探索杆箍缩二极管(RPD)在冲击加载下物质低密度区成像应用中的可行性,开展了低电压(≤500 kV)运行条件下RPD箍缩物理特性模拟研究。基于Particle-in-cell(PIC)模拟方法,从二极管加载电压幅值、阴极盘厚度、阴阳电极孔径比等方面开展了二极管模拟,从电子箍缩效率、质子流、电子利用率、电场和磁场分布等角度对箍缩物理过程进行了分析。模拟表明:低电压运行条件下普通结构二极管电流较低,不能为电子提供足够的磁场力从而导致较低的电子箍缩效率;采用组合杆结构,并优化阳极杆到轫致辐射靶区的过渡区设计,是在低电压条件下实现小焦斑、高剂量辐射光源的值得探索的技术途径。
为了探索杆箍缩二极管(RPD)在冲击加载下物质低密度区成像应用中的可行性,开展了低电压(≤500 kV)运行条件下RPD箍缩物理特性模拟研究。基于Particle-in-cell(PIC)模拟方法,从二极管加载电压幅值、阴极盘厚度、阴阳电极孔径比等方面开展了二极管模拟,从电子箍缩效率、质子流、电子利用率、电场和磁场分布等角度对箍缩物理过程进行了分析。模拟表明:低电压运行条件下普通结构二极管电流较低,不能为电子提供足够的磁场力从而导致较低的电子箍缩效率;采用组合杆结构,并优化阳极杆到轫致辐射靶区的过渡区设计,是在低电压条件下实现小焦斑、高剂量辐射光源的值得探索的技术途径。
2018, 30: 055004.
doi: 10.11884/HPLPB201830.170411
摘要:
针对脉冲大电流放电实验中汇流装置因极强后坐力导致与轨道连接件断裂等问题,从力学特性入手,研究了高通流能力、长寿命、可操作的汇流装置结构。大电流致使汇流装置受到极强后坐力,为了削弱后坐力的影响,对汇流装置与轨道夹角不同的情况进行了几何结构设计和仿真分析。通过受力分析、初速度计算,得到高可靠性、方便操作的汇流装置优化结构,并可在实验室中得到应用。
针对脉冲大电流放电实验中汇流装置因极强后坐力导致与轨道连接件断裂等问题,从力学特性入手,研究了高通流能力、长寿命、可操作的汇流装置结构。大电流致使汇流装置受到极强后坐力,为了削弱后坐力的影响,对汇流装置与轨道夹角不同的情况进行了几何结构设计和仿真分析。通过受力分析、初速度计算,得到高可靠性、方便操作的汇流装置优化结构,并可在实验室中得到应用。
2018, 30: 055005.
doi: 10.11884/HPLPB201830.170422
摘要:
解决轨道和电枢的烧蚀问题是六极轨道电磁发射器走向实际应用的关键环节,引起轨道和电枢烧蚀的原因之一就是轨道和电枢中电流分布不均匀。利用有限元仿真软件Ansoft Maxwell对三种不同轨道进行仿真,得到了电枢表面电流密度分布情况以及电枢受力。结果表明:矩形轨道对应电枢表面电流密度最大值在三种轨道中最小,凸出半圆形轨道枢轨接触面电流分布最均匀,在发射过程中可以有效减少轨道和电枢的烧蚀,凹陷半圆形轨道对应的电枢受力最大,可用于大质量物体的发射。
解决轨道和电枢的烧蚀问题是六极轨道电磁发射器走向实际应用的关键环节,引起轨道和电枢烧蚀的原因之一就是轨道和电枢中电流分布不均匀。利用有限元仿真软件Ansoft Maxwell对三种不同轨道进行仿真,得到了电枢表面电流密度分布情况以及电枢受力。结果表明:矩形轨道对应电枢表面电流密度最大值在三种轨道中最小,凸出半圆形轨道枢轨接触面电流分布最均匀,在发射过程中可以有效减少轨道和电枢的烧蚀,凹陷半圆形轨道对应的电枢受力最大,可用于大质量物体的发射。
2018, 30: 055006.
doi: 10.11884/HPLPB201830.170327
摘要:
为了改善脉冲形成网络(PFN)-Marx发生器的输出波形,得到前沿较短、纹波因数尽可能小的输出波形,对单级PFN的特性进了仿真研究,包括PFN中末端电容、末端电感、PFN的阻抗等因素对单级PFN的输出波形的影响;建立了PFN-Marx发生器的整体仿真模型,并对采用耦合电感作为隔离电感和采用分立电感作为隔离电感进行了仿真研究。研究表明:采用耦合电感作为隔离电感可以使各级PFN的充电波形更加一致,效果更好。搭建了一个小型的PFN-Marx发生器,并研究了PFN-Marx发生器中气体开关在不同气压下导通时输出波形的差异,结果表明,升高气压有利于减小PFN-Marx发生器输出波形的前沿持续时间。
为了改善脉冲形成网络(PFN)-Marx发生器的输出波形,得到前沿较短、纹波因数尽可能小的输出波形,对单级PFN的特性进了仿真研究,包括PFN中末端电容、末端电感、PFN的阻抗等因素对单级PFN的输出波形的影响;建立了PFN-Marx发生器的整体仿真模型,并对采用耦合电感作为隔离电感和采用分立电感作为隔离电感进行了仿真研究。研究表明:采用耦合电感作为隔离电感可以使各级PFN的充电波形更加一致,效果更好。搭建了一个小型的PFN-Marx发生器,并研究了PFN-Marx发生器中气体开关在不同气压下导通时输出波形的差异,结果表明,升高气压有利于减小PFN-Marx发生器输出波形的前沿持续时间。
2018, 30: 055101.
doi: 10.11884/HPLPB201830.170384
摘要:
The phase one project of the China Spallation Neutron Source (CSNS) is in the stage of beam commissioning. In the future, the pi-mode structure (PIMS) will be used to upgrade the energy of linac from 80 MeV to 300 MeV. Some preliminarily study was done. The dimension of the PIMS was designed with 2D code SUPERFISH, where the operating frequency was 324 MHz and the β value was 0.4. Coupling coefficient, number of coupling slots and the shape of them were optimized by 3D code CST Microwave studio. The coupling coefficient was chosen to be 6.53%. Field flatness was tuned to 2.18% with slug tuners, which meet the operational requirements.
The phase one project of the China Spallation Neutron Source (CSNS) is in the stage of beam commissioning. In the future, the pi-mode structure (PIMS) will be used to upgrade the energy of linac from 80 MeV to 300 MeV. Some preliminarily study was done. The dimension of the PIMS was designed with 2D code SUPERFISH, where the operating frequency was 324 MHz and the β value was 0.4. Coupling coefficient, number of coupling slots and the shape of them were optimized by 3D code CST Microwave studio. The coupling coefficient was chosen to be 6.53%. Field flatness was tuned to 2.18% with slug tuners, which meet the operational requirements.
2018, 30: 055102.
doi: 10.11884/HPLPB201830.170339
摘要:
详细介绍了基于形成线并联和传输线延时两种不同技术路线的MHz重复率猝发多脉冲加速组元的工作原理、应用背景和技术特点,针对现有传输线延时双脉冲加速组元的主要问题提出了一种新的猝发高压双脉冲加速组元设计思路并进行了实验验证,使双脉冲加速组元在兼顾更高稳定性和更好波形品质的同时,解决了双脉冲电压独立调节、间隔调节及单双脉冲模式转换的问题。
详细介绍了基于形成线并联和传输线延时两种不同技术路线的MHz重复率猝发多脉冲加速组元的工作原理、应用背景和技术特点,针对现有传输线延时双脉冲加速组元的主要问题提出了一种新的猝发高压双脉冲加速组元设计思路并进行了实验验证,使双脉冲加速组元在兼顾更高稳定性和更好波形品质的同时,解决了双脉冲电压独立调节、间隔调节及单双脉冲模式转换的问题。
2018, 30: 055103.
doi: 10.11884/HPLPB201830.170439
摘要:
针对加速器工业CT线性尺寸测量的不确定度评定,建立了工业CT尺寸测量模型,对测量中不确定度的主要来源进行分析,基于测量不确定度表示指南(GUM)法对工业CT线性尺寸测量不确定度评定进行研究。以6 MeV高能工业CT系统尺寸测量为例,分析了长度样块线性尺寸测量各主要的不确定度分量,对尺寸测量的不确定度进行评定,最终得出具有包含概率为0.99的扩展不确定度为0.09 mm,结果体现了工业CT尺寸测量的精度和可靠性,为工业CT尺寸测量结果的可靠度提供参考依据。
针对加速器工业CT线性尺寸测量的不确定度评定,建立了工业CT尺寸测量模型,对测量中不确定度的主要来源进行分析,基于测量不确定度表示指南(GUM)法对工业CT线性尺寸测量不确定度评定进行研究。以6 MeV高能工业CT系统尺寸测量为例,分析了长度样块线性尺寸测量各主要的不确定度分量,对尺寸测量的不确定度进行评定,最终得出具有包含概率为0.99的扩展不确定度为0.09 mm,结果体现了工业CT尺寸测量的精度和可靠性,为工业CT尺寸测量结果的可靠度提供参考依据。
2018, 30: 056001.
doi: 10.11884/HPLPB201830.170345
摘要:
反应堆控制棒是核反应堆紧急控制和功率调节所不可缺少的控制部件,控制棒价值直接关系反应堆的停堆深度。采用MCNP和ORIGEN程序对CMRR反应堆全堆芯三维详细建模计算,并分别利用落棒法、逆动态法对控制棒积分价值、微分价值进行刻度,理论与实验吻合较好。单根安全棒的积分价值约大于4%Δk/k,事故工况下卡一根安全棒的停堆深度仍然大于10%Δk/k,验证了堆芯物理设计,保障了CMRR反应堆的运行安全。
反应堆控制棒是核反应堆紧急控制和功率调节所不可缺少的控制部件,控制棒价值直接关系反应堆的停堆深度。采用MCNP和ORIGEN程序对CMRR反应堆全堆芯三维详细建模计算,并分别利用落棒法、逆动态法对控制棒积分价值、微分价值进行刻度,理论与实验吻合较好。单根安全棒的积分价值约大于4%Δk/k,事故工况下卡一根安全棒的停堆深度仍然大于10%Δk/k,验证了堆芯物理设计,保障了CMRR反应堆的运行安全。

Email alert
RSS
