推荐文章More >
2025, 37: 121001.
doi: 10.11884/HPLPB202537.250139
2025, 37: 123006.
doi: 10.11884/HPLPB202537.250183
最新录用栏目展示本刊经同行评议确定正式录用的文章,这些文章目前处在编校过程,尚未确定卷期及页码,但可以根据DOI进行引用。
显示方式:
当前状态:
, 最新更新时间: ,
doi: 10.11884/HPLPB202638.250363
摘要:
近年来,闪光放疗、闪光摄影等新的应用领域对重复频率达到kHz以上的高重复频率直线感应加速器(LIA)提出了迫切的需求,而感应加速腔磁芯能否在重复频率脉冲间有效复位是限制高重复频率直线感应加速器能否实现的关键因素之一。通过高压实验和电路模拟,对非晶磁芯和纳米微晶两种磁芯的多种快速复位方法进行了研究和对比分析。在此基础上,结合自研的高重复频率脉冲感应加速单元,开展了加速腔磁芯脉冲间复位效果的实验测试。研究结果表明,纳米微晶磁芯更适用于高重复频率感应加速腔:利用电感隔离直流复位方法,现有装置水平能够满足10 kHz重复频率下纳米微晶磁芯的复位需求;利用低剩磁纳米微晶磁芯的自恢复能力,则可在100 kHz重复频率下实现加速腔磁芯的自动复位。
近年来,闪光放疗、闪光摄影等新的应用领域对重复频率达到kHz以上的高重复频率直线感应加速器(LIA)提出了迫切的需求,而感应加速腔磁芯能否在重复频率脉冲间有效复位是限制高重复频率直线感应加速器能否实现的关键因素之一。通过高压实验和电路模拟,对非晶磁芯和纳米微晶两种磁芯的多种快速复位方法进行了研究和对比分析。在此基础上,结合自研的高重复频率脉冲感应加速单元,开展了加速腔磁芯脉冲间复位效果的实验测试。研究结果表明,纳米微晶磁芯更适用于高重复频率感应加速腔:利用电感隔离直流复位方法,现有装置水平能够满足10 kHz重复频率下纳米微晶磁芯的复位需求;利用低剩磁纳米微晶磁芯的自恢复能力,则可在100 kHz重复频率下实现加速腔磁芯的自动复位。
当前状态:
, 最新更新时间: ,
doi: 10.11884/HPLPB202638.250283
摘要:
在隐身飞行器设计中,缝隙等弱散射源的影响日益凸显。当前研究虽广泛采用仿真与测试分析缝隙散射,但其模型通常不属于真实的弱散射源。为准确度量弱缝隙的雷达散射截面(RCS)性能,本文应用电场矢量叠加原理,采用对消技术将缝隙的散射效应从其低散射背景载体中分离出来。基于此方法,我们明确了缝隙尺寸与其RCS之间的变化关系。同时,本文所采用的多目标散射源累积快速预测方法,能够对单直缝、直缝阵列及弯折缝等目标的散射性能进行快速评估。经对比验证,该快速方法的结果与精确模型仿真具有一致性。此方法为飞机表面蒙皮搭接、设备开口等结构的设计与优化提供了有效工具。文末通过试验件的仿真与实测数据对比,证实了本方法在评估弱散射目标方面的有效性。
在隐身飞行器设计中,缝隙等弱散射源的影响日益凸显。当前研究虽广泛采用仿真与测试分析缝隙散射,但其模型通常不属于真实的弱散射源。为准确度量弱缝隙的雷达散射截面(RCS)性能,本文应用电场矢量叠加原理,采用对消技术将缝隙的散射效应从其低散射背景载体中分离出来。基于此方法,我们明确了缝隙尺寸与其RCS之间的变化关系。同时,本文所采用的多目标散射源累积快速预测方法,能够对单直缝、直缝阵列及弯折缝等目标的散射性能进行快速评估。经对比验证,该快速方法的结果与精确模型仿真具有一致性。此方法为飞机表面蒙皮搭接、设备开口等结构的设计与优化提供了有效工具。文末通过试验件的仿真与实测数据对比,证实了本方法在评估弱散射目标方面的有效性。
当前状态:
, 最新更新时间: ,
doi: 10.11884/HPLPB202638.250362
摘要:
随着高功率微波应用技术的快速发展,对脉冲驱动源的可靠性和适装性提出更加严苛的要求。介绍了一种轻小型化特斯拉(Tesla)变压器脉冲驱动源,提出基于高储能密度液体介质Midel7131和二倍宽脉冲形成线设计方法,突破了内置Tesla变压器的脉冲形成线轻小型化技术,优化短脉冲传输线电长度和阻抗匹配关系,解决了基于变压器油介质的单筒脉冲形成线和脉冲传输线长度长的技术难题。设计了Tesla变压器高位高真空注油方法,解决了油纸混合绝缘中气泡放电问题,提升了形成线功率水平和运行可靠性。研制的脉冲驱动源最高输出功率为20 GW、脉冲宽度50 ns、脉冲平顶幅值波动小于2%、最高重复频率50 Hz,连续运行1 min,累积工作约20万个脉冲,系统稳定可靠。该脉冲驱动源外廓尺寸(长×宽×高)为4 m×1.5 m×1.5 m,总重量约5 t;相比原20 GW Tesla型脉冲驱动源,轻小型化水平明显提升。
随着高功率微波应用技术的快速发展,对脉冲驱动源的可靠性和适装性提出更加严苛的要求。介绍了一种轻小型化特斯拉(Tesla)变压器脉冲驱动源,提出基于高储能密度液体介质Midel7131和二倍宽脉冲形成线设计方法,突破了内置Tesla变压器的脉冲形成线轻小型化技术,优化短脉冲传输线电长度和阻抗匹配关系,解决了基于变压器油介质的单筒脉冲形成线和脉冲传输线长度长的技术难题。设计了Tesla变压器高位高真空注油方法,解决了油纸混合绝缘中气泡放电问题,提升了形成线功率水平和运行可靠性。研制的脉冲驱动源最高输出功率为20 GW、脉冲宽度50 ns、脉冲平顶幅值波动小于2%、最高重复频率50 Hz,连续运行1 min,累积工作约20万个脉冲,系统稳定可靠。该脉冲驱动源外廓尺寸(长×宽×高)为4 m×1.5 m×1.5 m,总重量约5 t;相比原20 GW Tesla型脉冲驱动源,轻小型化水平明显提升。
当前状态:
, 最新更新时间: ,
doi: 10.11884/HPLPB202638.250123
摘要:
旋磁非线性传输线因其独特的小型化结构、实时频率调谐能力以及宽谱微波输出特性,在小型固态化高功率微波源方向展现出重要应用价值。通过理论推导获得GNLTL等效电路中的孤子解析表达式,通过电路仿真方法,构建旋磁非线性传输线的等效电路模型,系统研究关键电路参数对输出特性的影响机制。研究发现:非线性电感的饱和电流和初始电感对电路的非线性特性具有决定性影响。当饱和电流和初始电感取值较小时,输出脉冲出现前沿不完全陡化,且脉冲前沿加载有振荡波形;此时,若饱和电流和初始电感增大,输出脉冲的前沿陡化程度得到提升,即饱和电流和初始电感与电路的非线性正相关。此外,等效电路的非线性增强会导致输出频率的降低。饱和电流、饱和电感、初始电感以及每级电容与输出微波频率负相关。该研究可以为旋磁非线性传输线的设计分析提供参考。
旋磁非线性传输线因其独特的小型化结构、实时频率调谐能力以及宽谱微波输出特性,在小型固态化高功率微波源方向展现出重要应用价值。通过理论推导获得GNLTL等效电路中的孤子解析表达式,通过电路仿真方法,构建旋磁非线性传输线的等效电路模型,系统研究关键电路参数对输出特性的影响机制。研究发现:非线性电感的饱和电流和初始电感对电路的非线性特性具有决定性影响。当饱和电流和初始电感取值较小时,输出脉冲出现前沿不完全陡化,且脉冲前沿加载有振荡波形;此时,若饱和电流和初始电感增大,输出脉冲的前沿陡化程度得到提升,即饱和电流和初始电感与电路的非线性正相关。此外,等效电路的非线性增强会导致输出频率的降低。饱和电流、饱和电感、初始电感以及每级电容与输出微波频率负相关。该研究可以为旋磁非线性传输线的设计分析提供参考。
当前状态:
, 最新更新时间: ,
doi: 10.11884/HPLPB202638.250067
摘要:
中子转换靶是强流直线加速器中子源的重要组成部分,在强流粒子束(质子或氘离子等)的轰击下,中子转换靶的散热是当前制约中子产额提升的关键因素,具有强散热能力的高性能气体靶是其中的解决方案之一。针对传统气体靶散热能力不足的问题,通过对靶室结构的改进,设计了一种新型动态气体靶系统。开展了气体靶系统和靶室结构的概念设计,并利用Target软件计算了气体靶金属窗和气体体靶对入射离子的能量歧离效应,结果显示:因气体造成的能量歧离很小,金属窗是入射离子能量歧离的主要来源。通过耦合SRIM计算加热功率,实现了热源随气体密度的动态加载,模拟了不同流强和不同入口速度条件下靶室内气流流动规律,结果表明,随着流强增加,加热功率逐渐升高,加热区密度迅速下降,同时提高靶室入口速度能够增强散热能力,减小因束流加热引起的密度下降效应。最后对气体靶产生中子的整体性能进行了评估,计算了不同流强下的中子产额及其能谱分布,当流强为10 mA时,气体靶的中子产额可以达到5.2×1012 n/s。
中子转换靶是强流直线加速器中子源的重要组成部分,在强流粒子束(质子或氘离子等)的轰击下,中子转换靶的散热是当前制约中子产额提升的关键因素,具有强散热能力的高性能气体靶是其中的解决方案之一。针对传统气体靶散热能力不足的问题,通过对靶室结构的改进,设计了一种新型动态气体靶系统。开展了气体靶系统和靶室结构的概念设计,并利用Target软件计算了气体靶金属窗和气体体靶对入射离子的能量歧离效应,结果显示:因气体造成的能量歧离很小,金属窗是入射离子能量歧离的主要来源。通过耦合SRIM计算加热功率,实现了热源随气体密度的动态加载,模拟了不同流强和不同入口速度条件下靶室内气流流动规律,结果表明,随着流强增加,加热功率逐渐升高,加热区密度迅速下降,同时提高靶室入口速度能够增强散热能力,减小因束流加热引起的密度下降效应。最后对气体靶产生中子的整体性能进行了评估,计算了不同流强下的中子产额及其能谱分布,当流强为10 mA时,气体靶的中子产额可以达到5.2×1012 n/s。
当前状态:
, 最新更新时间: ,
doi: 10.11884/HPLPB202638.250252
摘要:
基于啁啾脉冲放大技术,采用棒状光子晶体光纤作为核心增益介质,成功搭建一套百瓦级的高功率飞秒光纤激光系统。在主放大器部分,通过反向泵浦与单棒双通结合的放大形式,实现泵浦功率-放大后信号光功率的转换效率超过60%,实现了高的转换效率。放大过程中有效避免了横向模式不稳定和非线性光谱畸变,输出光斑椭圆度为95%。采用双光栅结构对输出激光进行脉宽压缩,最终实现了中心波长1033 nm、重复频率1 MHz、单脉冲能量162 μJ、脉冲宽度233 fs的高功率激光输出,激光器系统的总泵浦光功率与压缩后信号光功率转换效率高达54%。该激光器的高重复频率、高平均功率和窄脉宽特性,为百瓦级高功率飞秒光纤激光器的设计提供了新的方案。
基于啁啾脉冲放大技术,采用棒状光子晶体光纤作为核心增益介质,成功搭建一套百瓦级的高功率飞秒光纤激光系统。在主放大器部分,通过反向泵浦与单棒双通结合的放大形式,实现泵浦功率-放大后信号光功率的转换效率超过60%,实现了高的转换效率。放大过程中有效避免了横向模式不稳定和非线性光谱畸变,输出光斑椭圆度为95%。采用双光栅结构对输出激光进行脉宽压缩,最终实现了中心波长
当前状态:
, 最新更新时间: ,
doi: 10.11884/HPLPB202638.250257
摘要:
空间太阳电池阵作为航天器的重要能源组成部分,在未来对抗中极易受到以高功率微波为代表的外来强电磁脉冲侵袭。为研究空间太阳电池阵的高功率微波耦合效应,以典型太阳电池阵结构和布局作为参考,搭建了高功率微波辐照作用下的太阳电池阵样品三维模型,研究了不同激励源参数条件(频率、极化方向、入射角度等)下的太阳电池阵耦合效应规律。结果表明:在2~18 GHz频率范围内,垂直极化的S波段微波辐照最容易对太阳电池阵造成诱发放电损伤,电池串间隙三结合部感应场强远高于互连片位置间隙;在微波辐照作用下太阳电池样品会感应出极强的瞬态电场,垂直极化情况下,感应场主要集中分布在电池串间隙、汇流条附近、电池片边缘;电池三结合部感应电场稳定峰值随微波入射角度的增大而减小,随微波功率密度的增大而增大;微波上升下降沿对感应电场值无明显影响;太阳电池阵串间隙周围空间的电场由间隙中心向外侧逐渐减小。该研究将为空间太阳电池阵的电磁防护设计提供参考。
空间太阳电池阵作为航天器的重要能源组成部分,在未来对抗中极易受到以高功率微波为代表的外来强电磁脉冲侵袭。为研究空间太阳电池阵的高功率微波耦合效应,以典型太阳电池阵结构和布局作为参考,搭建了高功率微波辐照作用下的太阳电池阵样品三维模型,研究了不同激励源参数条件(频率、极化方向、入射角度等)下的太阳电池阵耦合效应规律。结果表明:在2~18 GHz频率范围内,垂直极化的S波段微波辐照最容易对太阳电池阵造成诱发放电损伤,电池串间隙三结合部感应场强远高于互连片位置间隙;在微波辐照作用下太阳电池样品会感应出极强的瞬态电场,垂直极化情况下,感应场主要集中分布在电池串间隙、汇流条附近、电池片边缘;电池三结合部感应电场稳定峰值随微波入射角度的增大而减小,随微波功率密度的增大而增大;微波上升下降沿对感应电场值无明显影响;太阳电池阵串间隙周围空间的电场由间隙中心向外侧逐渐减小。该研究将为空间太阳电池阵的电磁防护设计提供参考。
当前状态:
, 最新更新时间: ,
doi: 10.11884/HPLPB202638.250070
摘要:
提出了一种基于分数阶涡旋光束的纳米粒子三维操控方法。通过建立分数阶涡旋光束的矢量衍射模型,揭示了拓扑系数与光场相位奇异性之间的映射关系。数值模拟结果表明,分数阶涡旋光束的焦场可视为整数阶模式的相干叠加,且其权重分布呈现显著的非对称特性。此外,还建立了基于分数阶涡旋光束捕获纳米粒子的光力模型。研究表明,通过调节分数阶涡旋光束的拓扑系数,可以实现对球形纳米粒子的精确操控。粒子在横向平面上的捕获位置与拓扑系数之间呈线性依赖关系。与传统的整数阶光束相比,该方法通过连续调节拓扑系数,实现了横向捕获位置的精确连续调控。理论计算与Langevin动力学模拟的结果进一步验证了该技术在三维空间内能够实现纳米粒子的多自由度协同操控。
提出了一种基于分数阶涡旋光束的纳米粒子三维操控方法。通过建立分数阶涡旋光束的矢量衍射模型,揭示了拓扑系数与光场相位奇异性之间的映射关系。数值模拟结果表明,分数阶涡旋光束的焦场可视为整数阶模式的相干叠加,且其权重分布呈现显著的非对称特性。此外,还建立了基于分数阶涡旋光束捕获纳米粒子的光力模型。研究表明,通过调节分数阶涡旋光束的拓扑系数,可以实现对球形纳米粒子的精确操控。粒子在横向平面上的捕获位置与拓扑系数之间呈线性依赖关系。与传统的整数阶光束相比,该方法通过连续调节拓扑系数,实现了横向捕获位置的精确连续调控。理论计算与Langevin动力学模拟的结果进一步验证了该技术在三维空间内能够实现纳米粒子的多自由度协同操控。
当前状态:
, 最新更新时间: ,
doi: 10.11884/HPLPB202638.250256
摘要:
在高功率微波和脉冲压缩领域,相对于指数衰减的微波脉冲,平顶输出具有降低结构表面最大瞬态场以及增强系统稳定性等核心优势,因此具有重要的技术意义和应用价值。提出一种S波段基于行波储能的环形高功率微波脉冲压缩器,通过控制环形波导传输线的长度使输入微波通过定向耦合器完成线性叠加储能,通过输入信号倒相完成功率的倍增和微波信号的平稳输出。基于散射矩阵理论分析其储能过程及输入倒相之后的功率增益和平顶输出宽度,并用CST进行仿真验证。仿真结果显示,其功率增益达5.7倍以上,平顶宽度80 ns,且波形平缓,若采用金属壁表面击穿阈值300 kV/cm来估计功率容量,则脉冲压缩器的功率容量可以达到160 MW。与现有技术相比,该设计结构简单、体积紧凑、加工维护便捷,为高功率微波能量平稳输出以及两级脉冲压缩系统的研究提供新方案。
在高功率微波和脉冲压缩领域,相对于指数衰减的微波脉冲,平顶输出具有降低结构表面最大瞬态场以及增强系统稳定性等核心优势,因此具有重要的技术意义和应用价值。提出一种S波段基于行波储能的环形高功率微波脉冲压缩器,通过控制环形波导传输线的长度使输入微波通过定向耦合器完成线性叠加储能,通过输入信号倒相完成功率的倍增和微波信号的平稳输出。基于散射矩阵理论分析其储能过程及输入倒相之后的功率增益和平顶输出宽度,并用CST进行仿真验证。仿真结果显示,其功率增益达5.7倍以上,平顶宽度80 ns,且波形平缓,若采用金属壁表面击穿阈值300 kV/cm来估计功率容量,则脉冲压缩器的功率容量可以达到160 MW。与现有技术相比,该设计结构简单、体积紧凑、加工维护便捷,为高功率微波能量平稳输出以及两级脉冲压缩系统的研究提供新方案。
当前状态:
, 最新更新时间: ,
doi: 10.11884/HPLPB202638.250174
摘要:
核素的准确识别是提高放射性监测水平的关键。为进一步提升放射性核素识别性能,研究了基于卷积神经网络(CNN)和循环神经网络(RNN)结合的核素识别方法。使用碘化钠能谱仪采集8种单一和混合放射性核素γ能谱数据,通过计算γ光子在不同能量下的概率密度,采用随机抽样的方法生成大量γ能谱训练数据,并对数据进行归一化处理,然后利用CNN提取输入能谱数据的特征向量,并将提取到的特征向量输入RNN进行训练,最后由激活函数输出核素分类结果。为验证CNN-RNN识别核素的准确性,与基于卷积神经网络(CNN)和长短时记忆神经网络(LSTM)核素识别方法进行比较分析,得出在测试集上LSTM能谱模型对单核素的识别准确率优于97.5%,混合核素的识别率优于92.31%,CNN和CNN-RNN能谱模型对单核素的识别准确率为100%,混合核素的识别率分别优于92.95%和97.44%。结果表明,CNN-RNN能谱模型在γ能谱放射性核素识别中表现更优,通过与仅用实测数据训练的神经网络模型相比,加入增强数据可提升模型的训练效率和泛化能力。
核素的准确识别是提高放射性监测水平的关键。为进一步提升放射性核素识别性能,研究了基于卷积神经网络(CNN)和循环神经网络(RNN)结合的核素识别方法。使用碘化钠能谱仪采集8种单一和混合放射性核素γ能谱数据,通过计算γ光子在不同能量下的概率密度,采用随机抽样的方法生成大量γ能谱训练数据,并对数据进行归一化处理,然后利用CNN提取输入能谱数据的特征向量,并将提取到的特征向量输入RNN进行训练,最后由激活函数输出核素分类结果。为验证CNN-RNN识别核素的准确性,与基于卷积神经网络(CNN)和长短时记忆神经网络(LSTM)核素识别方法进行比较分析,得出在测试集上LSTM能谱模型对单核素的识别准确率优于97.5%,混合核素的识别率优于92.31%,CNN和CNN-RNN能谱模型对单核素的识别准确率为100%,混合核素的识别率分别优于92.95%和97.44%。结果表明,CNN-RNN能谱模型在γ能谱放射性核素识别中表现更优,通过与仅用实测数据训练的神经网络模型相比,加入增强数据可提升模型的训练效率和泛化能力。
当前状态:
, 最新更新时间: ,
doi: 10.11884/HPLPB202638.250178
摘要:
为了实现拉曼激光装置的小型化并抑制激光诱导击穿现象,利用锥透镜将泵浦激光调制成贝塞尔光束以实现受激拉曼变频。实验结果表明,增益介质的气压,泵浦光的直径,锥透镜的底角均对光子转化效率产生影响。在3.5 MPa甲烷中,1064 nm波长、366 mJ脉冲能量的泵浦光能够产生128 mJ的1543 nm前向拉曼激光,光子转化效率达到50.7%,且有望在更高气压和更高泵浦能量下实现更高转化效率。遮挡锥透镜中心圆角尖端,仍可保留97 mJ的拉曼激光脉冲能量,此时光束质量β=2.19。实验验证了拉曼池可设计为长度0.4 m而不损坏窗口。综合多个实验结果可以推论,在不牺牲转化效率的前提下,拉曼池可以进一步缩短至0.3 m。通过轴向移动锥透镜在长拉曼池内的位置,可调节前后向斯托克斯光的输出比例。
为了实现拉曼激光装置的小型化并抑制激光诱导击穿现象,利用锥透镜将泵浦激光调制成贝塞尔光束以实现受激拉曼变频。实验结果表明,增益介质的气压,泵浦光的直径,锥透镜的底角均对光子转化效率产生影响。在3.5 MPa甲烷中,
当前状态:
, 最新更新时间: ,
doi: 10.11884/HPLPB202638.250184
摘要:
双极性电磁脉冲发生器无法通过外置机械调节结构的方式对输出开关间隙进行调节。为解决其开关间隙调节难题,以绝缘气体为介质,气缸为执行器,间隙轨迹规划方法和单环PIDA控制器相结合为控制算法,提出了一种开关电极间隙气动调节方法,该气动调节方法可以更好地适应高压绝缘环境要求,替代人工调节和电动方式,实现开关间隙的实时精确控制。经仿真验证,在间隙传感器测量精度0.1 mm的精度下,开关间隙的调节误差小于0.5 mm,这对双极性等电磁脉冲模拟装置的工程化实现具有重要意义。
双极性电磁脉冲发生器无法通过外置机械调节结构的方式对输出开关间隙进行调节。为解决其开关间隙调节难题,以绝缘气体为介质,气缸为执行器,间隙轨迹规划方法和单环PIDA控制器相结合为控制算法,提出了一种开关电极间隙气动调节方法,该气动调节方法可以更好地适应高压绝缘环境要求,替代人工调节和电动方式,实现开关间隙的实时精确控制。经仿真验证,在间隙传感器测量精度0.1 mm的精度下,开关间隙的调节误差小于0.5 mm,这对双极性等电磁脉冲模拟装置的工程化实现具有重要意义。
当前状态:
, 最新更新时间: ,
doi: 10.11884/HPLPB202638.250181
摘要:
纳秒脉冲下SF6中的沿面闪络涉及物理过程复杂,如何准确预测该环境下的绝缘介质沿面闪络电压是高压脉冲功率设备设计与绝缘可靠性评估的关键挑战。与传统工频或直流电压相比,纳秒脉冲极短的上升时间和高幅值导致空间电荷效应显著、放电发展机制迥异,使得基于经典理论的预测模型面临严峻挑战。近年来,随着计算机算力的飞速提升和人工智能算法的突破性进展,基于数据驱动的机器学习方法在解决复杂非线性绝缘问题中展现出了巨大潜力。针对纳秒脉冲下这一特定难题,选取了支持向量机、多层感知机、随机森林和极端梯度提升树等四种算法对15~500 mm多尺度距离范围内不同实验条件下的闪络电压数据进行了训练和预测,其预测结果的ROC 曲线下面积(AUC)值均在0.9以上,表现最优的是支持向量机算法。同时,为了验证预测模型的准确性,选取表现较为优异的支持向量机模型对另选取的100 mm距离数据进行了预测,AUC值达到0.99,这表明预测准确率高,可以认为模型具备较强的泛化性,从而验证了不同实验条件下基于数据驱动的SF6中闪络电压预测方法的可行性。
纳秒脉冲下SF6中的沿面闪络涉及物理过程复杂,如何准确预测该环境下的绝缘介质沿面闪络电压是高压脉冲功率设备设计与绝缘可靠性评估的关键挑战。与传统工频或直流电压相比,纳秒脉冲极短的上升时间和高幅值导致空间电荷效应显著、放电发展机制迥异,使得基于经典理论的预测模型面临严峻挑战。近年来,随着计算机算力的飞速提升和人工智能算法的突破性进展,基于数据驱动的机器学习方法在解决复杂非线性绝缘问题中展现出了巨大潜力。针对纳秒脉冲下这一特定难题,选取了支持向量机、多层感知机、随机森林和极端梯度提升树等四种算法对15~500 mm多尺度距离范围内不同实验条件下的闪络电压数据进行了训练和预测,其预测结果的ROC 曲线下面积(AUC)值均在0.9以上,表现最优的是支持向量机算法。同时,为了验证预测模型的准确性,选取表现较为优异的支持向量机模型对另选取的100 mm距离数据进行了预测,AUC值达到0.99,这表明预测准确率高,可以认为模型具备较强的泛化性,从而验证了不同实验条件下基于数据驱动的SF6中闪络电压预测方法的可行性。
当前状态:
, 最新更新时间: ,
doi: 10.11884/HPLPB202638.250187
摘要:
针对SAR系统的前门耦合电磁敏感特性,通过等效注入试验方法,系统研究了单频连续波对机载SAR成像的影响规律及作用机理,并采用融合皮尔逊相关系数、结构相似度和峰值信噪比的SAR图像质量评价因子作为干扰效果评估指标。研究结果表明:当干扰频率落入接收机硬件通带(8.5~9.5 GHz)范围内,且干信比≥15 dB时干扰效应显著;干扰信号在射频前端虽未诱发显著非线性效应,但会导致模数转换(ADC)采样芯片中的内部金属氧化物半导体场效应晶体管(MOSFET)产生非线性响应,其产生的额外直流分量和谐波成分是造成SAR图像中出现特征性干扰条纹及质量下降的根本物理成因。
针对SAR系统的前门耦合电磁敏感特性,通过等效注入试验方法,系统研究了单频连续波对机载SAR成像的影响规律及作用机理,并采用融合皮尔逊相关系数、结构相似度和峰值信噪比的SAR图像质量评价因子作为干扰效果评估指标。研究结果表明:当干扰频率落入接收机硬件通带(8.5~9.5 GHz)范围内,且干信比≥15 dB时干扰效应显著;干扰信号在射频前端虽未诱发显著非线性效应,但会导致模数转换(ADC)采样芯片中的内部金属氧化物半导体场效应晶体管(MOSFET)产生非线性响应,其产生的额外直流分量和谐波成分是造成SAR图像中出现特征性干扰条纹及质量下降的根本物理成因。
当前状态:
, 最新更新时间: ,
doi: 10.11884/HPLPB202638.250248
摘要:
脉冲阶梯调制(PSM)高压电源广泛应用于超导托卡马克装置的加热系统,采用模块化拓扑结构,通过多个直流电源模块输出叠加形成高压。每个电源模块输入过欠压保护功能,通过在输入电容两端安装电压传感器进行电压检测以实现,所需电压传感器数量庞大,增加了系统检测成本,提高了硬件检测电路的复杂性。介绍了PSM高压电源电路拓扑,详细分析了PSM高压电源的PWM模块循环控制策略,在此基础上提出了一种电源模块输入侧无电压传感器电压检测方法,在PSM高压电源输出侧采用单电压传感器检测电压信号,推导出各电源模块输入侧电压。最后,基于RT-LAB实时仿真平台搭建了仿真模型,实验结果验证了所提出SVM检测方法的有效性。
脉冲阶梯调制(PSM)高压电源广泛应用于超导托卡马克装置的加热系统,采用模块化拓扑结构,通过多个直流电源模块输出叠加形成高压。每个电源模块输入过欠压保护功能,通过在输入电容两端安装电压传感器进行电压检测以实现,所需电压传感器数量庞大,增加了系统检测成本,提高了硬件检测电路的复杂性。介绍了PSM高压电源电路拓扑,详细分析了PSM高压电源的PWM模块循环控制策略,在此基础上提出了一种电源模块输入侧无电压传感器电压检测方法,在PSM高压电源输出侧采用单电压传感器检测电压信号,推导出各电源模块输入侧电压。最后,基于RT-LAB实时仿真平台搭建了仿真模型,实验结果验证了所提出SVM检测方法的有效性。
当前状态:
, 最新更新时间: ,
doi: 10.11884/HPLPB202638.250112
摘要:
本文通过理论建模与数值模拟相结合,系统探究了在低能超导质子直线加速器内,加速过程中聚焦参数动态演化对空间电荷主导型包络不稳定性的影响机制,创新性地揭示了低能段双周期聚焦结构与束晕产生的内在关联。基于Vlasov-Poisson方程二阶偶模展开,构建了理论模型,设计零流强周期相移(σ0)局部突破90°的多种演化方案,全面探究了不同聚焦方案下,局部突破90°对束流品质的影响,并用多粒子模拟软件对低能、归一化均方根发射度0.2~0.4 π·mm·mrad的质子束进行了多粒子模拟验证;针对双周期聚焦结构特征,设计了相应的聚焦结构与束流匹配方案,通过粒子-束核模型对比分析了准周期与双周期结构的束晕形成机制差异,定量分析了纵向包络对横向束晕的耦合作用。研究结果表明,当空间电荷效应较弱(对应于较高的调谐因子η,η=带电流周期相移σ/零流强周期相移σ0)时,σ0可突破90°而不导致束流品质恶化;反之,当空间电荷效应较强(低η值)时,σ0的突破会激发共振并导致束流发射度显著增长,且这一效应在双组合四极透镜聚焦结构中尤为显著。二维/三维模型均证实,即便每个聚焦单元的σ0<90°,双周期结构仍会引发束流包络的不稳定性。二维模型研究结果显示,相较于准周期结构,双周期结构更易产生束晕现象,其中2∶1共振仍是束晕形成的主要原因。采用三维模型进一步研究纵向因素的影响时发现,三维束团纵向尺寸的变化会显著改变束核电荷密度分布,这一现象成为束晕形成的新机制。此外,高阶共振也在很大程度上促进了束晕的形成。研究还揭示了小周期结构数(N)与共振概率呈负相关关系。
本文通过理论建模与数值模拟相结合,系统探究了在低能超导质子直线加速器内,加速过程中聚焦参数动态演化对空间电荷主导型包络不稳定性的影响机制,创新性地揭示了低能段双周期聚焦结构与束晕产生的内在关联。基于Vlasov-Poisson方程二阶偶模展开,构建了理论模型,设计零流强周期相移(σ0)局部突破90°的多种演化方案,全面探究了不同聚焦方案下,局部突破90°对束流品质的影响,并用多粒子模拟软件对低能、归一化均方根发射度0.2~0.4 π·mm·mrad的质子束进行了多粒子模拟验证;针对双周期聚焦结构特征,设计了相应的聚焦结构与束流匹配方案,通过粒子-束核模型对比分析了准周期与双周期结构的束晕形成机制差异,定量分析了纵向包络对横向束晕的耦合作用。研究结果表明,当空间电荷效应较弱(对应于较高的调谐因子η,η=带电流周期相移σ/零流强周期相移σ0)时,σ0可突破90°而不导致束流品质恶化;反之,当空间电荷效应较强(低η值)时,σ0的突破会激发共振并导致束流发射度显著增长,且这一效应在双组合四极透镜聚焦结构中尤为显著。二维/三维模型均证实,即便每个聚焦单元的σ0<90°,双周期结构仍会引发束流包络的不稳定性。二维模型研究结果显示,相较于准周期结构,双周期结构更易产生束晕现象,其中2∶1共振仍是束晕形成的主要原因。采用三维模型进一步研究纵向因素的影响时发现,三维束团纵向尺寸的变化会显著改变束核电荷密度分布,这一现象成为束晕形成的新机制。此外,高阶共振也在很大程度上促进了束晕的形成。研究还揭示了小周期结构数(N)与共振概率呈负相关关系。
当前状态:
, 最新更新时间: ,
doi: 10.11884/HPLPB202638.250171
摘要:
强激光在空间太阳能电站无线能量传输(WPT)过程中可能对其他航天器产生影响,特别是对航天器的太阳电池阵,可能诱发航天器太阳电池阵放电。掌握激光诱发航天器太阳电池阵放电特性,对支撑强激光无线能量传输技术发展有重要作用。开展激光能量与波长两个参量对激光诱发太阳能电池阵放电特性的影响研究。基于激光诱导等离子体理论和低地球轨道(LEO)等离子环境下的放电机理,分析了激光诱发太阳电池阵放电的机制,并基于该机制理论指定了激光诱发航天器太阳电池阵放电试验的试验参数。试验分析了532 nm波长不同能量激光诱发太阳电池阵放电的概率,并获取放电时间数据,建立时间概率分布曲线,通过二重泊松分布拟合,获得不同能量激光诱发太阳电池阵放电持续时间的概率函数;对比研究了相同能量下532 nm与266 nm两种波长激光诱发太阳电池阵放电的电流峰值以及持续时间概率函数。研究结果显示激光波长越短、能量越高,诱发太阳电池阵放电风险越高。
强激光在空间太阳能电站无线能量传输(WPT)过程中可能对其他航天器产生影响,特别是对航天器的太阳电池阵,可能诱发航天器太阳电池阵放电。掌握激光诱发航天器太阳电池阵放电特性,对支撑强激光无线能量传输技术发展有重要作用。开展激光能量与波长两个参量对激光诱发太阳能电池阵放电特性的影响研究。基于激光诱导等离子体理论和低地球轨道(LEO)等离子环境下的放电机理,分析了激光诱发太阳电池阵放电的机制,并基于该机制理论指定了激光诱发航天器太阳电池阵放电试验的试验参数。试验分析了532 nm波长不同能量激光诱发太阳电池阵放电的概率,并获取放电时间数据,建立时间概率分布曲线,通过二重泊松分布拟合,获得不同能量激光诱发太阳电池阵放电持续时间的概率函数;对比研究了相同能量下532 nm与266 nm两种波长激光诱发太阳电池阵放电的电流峰值以及持续时间概率函数。研究结果显示激光波长越短、能量越高,诱发太阳电池阵放电风险越高。
当前状态:
, 最新更新时间: ,
doi: 10.11884/HPLPB202638.250182
摘要:
为了提高高功率微波源在低导引磁场下的效率,提出了一种低磁场高效率同轴双模相对论切伦科夫振荡器。该器件工作在同轴准TEM模式与同轴TM01模式下,利用双模工作机制,实现了低磁场下(<0.4 T)的高效率输出。在粒子模拟中,导引磁场0.35 T时,器件实现了功率3 GW的微波输出、束-波转换效率40%。同时,针对实验中遇到的射频击穿现象,通过增加慢波结构周期数量来提高功率容量,并通过仿真和实验进行验证。最终实验中在0.37 T磁场下,输出微波功率2.85 GW、脉宽57 ns,转换效率34%。在低磁场下获得的实验结果为高功率微波系统小型化的发展提供了强力支撑。
为了提高高功率微波源在低导引磁场下的效率,提出了一种低磁场高效率同轴双模相对论切伦科夫振荡器。该器件工作在同轴准TEM模式与同轴TM01模式下,利用双模工作机制,实现了低磁场下(<0.4 T)的高效率输出。在粒子模拟中,导引磁场0.35 T时,器件实现了功率3 GW的微波输出、束-波转换效率40%。同时,针对实验中遇到的射频击穿现象,通过增加慢波结构周期数量来提高功率容量,并通过仿真和实验进行验证。最终实验中在0.37 T磁场下,输出微波功率2.85 GW、脉宽57 ns,转换效率34%。在低磁场下获得的实验结果为高功率微波系统小型化的发展提供了强力支撑。
当前状态:
, 最新更新时间: ,
doi: 10.11884/HPLPB202638.250204
摘要:
毫秒(ms)充电的PFN-Marx型脉冲驱动源在轻量化、小型化实现方面具有较大潜力,为实现其长寿命稳定可靠运行,需解决的关键技术之一是提升气体触发开关重频稳定性。研制了一套基于电晕稳定开关工作原理的气体触发开关,以解决ms充电条件下开关工作电压分散性大、触发电极烧蚀过快的难题。围绕该开关开展了结构设计、静电场仿真、触发器研制、触发开关工作范围、时延及其抖动等研究,解决了ms充电条件下开关发生自击穿或触而未发概率高的问题。实验研究结果表明:所设计触发开关在工作气体SF6、气压0.6 MPa的条件下,开关最高工作电压达到90 kV,在开关工作电压84 kV、重频20 Hz、串内脉冲数500个、开关不换气的条件下,连续累计测试开关寿命10万次,期间仅出现1次自击穿,自击穿率<0.01‰,初步实现了电触发开关具有一定工作范围和寿命的设计目标。
毫秒(ms)充电的PFN-Marx型脉冲驱动源在轻量化、小型化实现方面具有较大潜力,为实现其长寿命稳定可靠运行,需解决的关键技术之一是提升气体触发开关重频稳定性。研制了一套基于电晕稳定开关工作原理的气体触发开关,以解决ms充电条件下开关工作电压分散性大、触发电极烧蚀过快的难题。围绕该开关开展了结构设计、静电场仿真、触发器研制、触发开关工作范围、时延及其抖动等研究,解决了ms充电条件下开关发生自击穿或触而未发概率高的问题。实验研究结果表明:所设计触发开关在工作气体SF6、气压0.6 MPa的条件下,开关最高工作电压达到90 kV,在开关工作电压84 kV、重频20 Hz、串内脉冲数500个、开关不换气的条件下,连续累计测试开关寿命10万次,期间仅出现1次自击穿,自击穿率<0.01‰,初步实现了电触发开关具有一定工作范围和寿命的设计目标。
当前状态:
, 最新更新时间: ,
doi: 10.11884/HPLPB202638.250176
摘要:
通过辐照实验和热测方法研究了一型GNSS兼容接收机天线高功率微波(HPM)前门通道效应。辐照实验表明,在HPM频率1.6 GHz、脉宽50 ns、到靶功率密度约35 W/cm2条件下,实验的6个天线样本中有4个完全损伤、2个降级。对该型GNSS天线射频通道的分析和测试表明,其包含三级放大电路:第一级由两个滤波器和两个低噪放(LNA)分别形成中心频率约1.25 GHz和约1.6 GHz两条射频通道,其后信号合路进入共用的第二和第三级LNA。研究结果表明:HPM脉冲频率(1.6 GHz)所在射频通道的第一级LNA被HPM脉冲降级或损伤,是导致该型GNSS天线样本出现降级和损伤的原因;另一通道的第一级LNA及共用的第二、第三级LNA未受明显影响。原位更换受损的第一级LNA后,GNSS天线功能恢复正常,这说明该型GNSS天线前门效应与HPM频率具有较强相关性。
通过辐照实验和热测方法研究了一型GNSS兼容接收机天线高功率微波(HPM)前门通道效应。辐照实验表明,在HPM频率1.6 GHz、脉宽50 ns、到靶功率密度约35 W/cm2条件下,实验的6个天线样本中有4个完全损伤、2个降级。对该型GNSS天线射频通道的分析和测试表明,其包含三级放大电路:第一级由两个滤波器和两个低噪放(LNA)分别形成中心频率约1.25 GHz和约1.6 GHz两条射频通道,其后信号合路进入共用的第二和第三级LNA。研究结果表明:HPM脉冲频率(1.6 GHz)所在射频通道的第一级LNA被HPM脉冲降级或损伤,是导致该型GNSS天线样本出现降级和损伤的原因;另一通道的第一级LNA及共用的第二、第三级LNA未受明显影响。原位更换受损的第一级LNA后,GNSS天线功能恢复正常,这说明该型GNSS天线前门效应与HPM频率具有较强相关性。
当前状态:
, 最新更新时间: ,
doi: 10.11884/HPLPB202638.250018
摘要:
提出一种结合多相时钟与延迟链插值的多通道FPGA-TDC结构,以降低工作频率、提升线性度并减少资源消耗,同时保持高分辨率。设计采用两级插值结构,利用多相时钟与延迟链构建细时间单元,从而减小延迟非线性积累并缩小编码器规模。系统在Xilinx ZYNQ-7035 平台实现,并在0~16000 ps范围内进行测试。实验结果表明,本文所设计的TDC系统分辨率优于4 ps,微分非线性在−1~+7 LSB之间,积分非线性在−2 LSB至+14 LSB之间。与传统结构相比,该方案在同频率下延迟链长度成倍缩短,在相同链长下频率更低。所提两级插值结构在提升分辨率和线性度的同时显著节省逻辑资源,具备良好的应用潜力。
提出一种结合多相时钟与延迟链插值的多通道FPGA-TDC结构,以降低工作频率、提升线性度并减少资源消耗,同时保持高分辨率。设计采用两级插值结构,利用多相时钟与延迟链构建细时间单元,从而减小延迟非线性积累并缩小编码器规模。系统在Xilinx ZYNQ-
当前状态:
, 最新更新时间: ,
doi: 10.11884/HPLPB202638.250155
摘要:
偏压电源是高压电子束焊机电源系统的重要部件之一,根据电子束焊机电源系统的技术要求,研制了一套输出直流电压−100 V~−2 kV可调,全电压范围内纹波小于等于0.1%,电压稳定性优于0.1%,输出电流大于3 mA的偏压电源,分别给出了该电源在电阻负载和高压电子枪负载下的实验结果。设计上采用吸收、保护等方法,解决了电子枪负载打火损坏偏压电源问题,成功将偏压电源串接在高压电源回路中,通过回采偏压电源回路中工作电流的大小来改变偏压电源输出电压(偏压杯电压),偏压杯电压根据束流大小而自适应调节,实现了工作束流实时快速跟随和精细调控。成功应用于−150 kV/33 mA高压电子束焊机,使高压电子束焊机的束流纹波达到±0.19%,束流稳定性优于±5 μA、束流可重现性达到±0.04%,满足了总体指标要求。
偏压电源是高压电子束焊机电源系统的重要部件之一,根据电子束焊机电源系统的技术要求,研制了一套输出直流电压−100 V~−2 kV可调,全电压范围内纹波小于等于0.1%,电压稳定性优于0.1%,输出电流大于3 mA的偏压电源,分别给出了该电源在电阻负载和高压电子枪负载下的实验结果。设计上采用吸收、保护等方法,解决了电子枪负载打火损坏偏压电源问题,成功将偏压电源串接在高压电源回路中,通过回采偏压电源回路中工作电流的大小来改变偏压电源输出电压(偏压杯电压),偏压杯电压根据束流大小而自适应调节,实现了工作束流实时快速跟随和精细调控。成功应用于−150 kV/33 mA高压电子束焊机,使高压电子束焊机的束流纹波达到±0.19%,束流稳定性优于±5 μA、束流可重现性达到±0.04%,满足了总体指标要求。
当前状态:
, 最新更新时间: ,
doi: 10.11884/HPLPB202638.250238
摘要:
为精确模拟高温球床堆内数万计燃料颗粒的气固两相耦合传热过程,并克服传统CFD-DEM方法因网格粗大导致的精度不足及全解析方法计算成本过高的问题,提出了一种适用于精细流体网格的半解析函数模型。该模型通过引入高斯核函数,对颗粒周围物理属性进行平滑与加权平均,从而实现在亚网格尺度下对颗粒所受流体作用力的精确计算。沃罗单元体分析表明,无量纲扩散时间的最优取值为0.6。超过此值会导致核函数影响域过度扩展,致使空间分布过度平滑而难以捕捉球床局部特征。在HTR-10球床堆的耦合传热仿真中,采用该模型计算得到的温度场分布与经验模型高度吻合。结果表明,本模型能够准确捕获颗粒间的相间作用力,为高温气冷堆热工流体仿真提供了一个兼具精度与效率的解决方案。
为精确模拟高温球床堆内数万计燃料颗粒的气固两相耦合传热过程,并克服传统CFD-DEM方法因网格粗大导致的精度不足及全解析方法计算成本过高的问题,提出了一种适用于精细流体网格的半解析函数模型。该模型通过引入高斯核函数,对颗粒周围物理属性进行平滑与加权平均,从而实现在亚网格尺度下对颗粒所受流体作用力的精确计算。沃罗单元体分析表明,无量纲扩散时间的最优取值为0.6。超过此值会导致核函数影响域过度扩展,致使空间分布过度平滑而难以捕捉球床局部特征。在HTR-10球床堆的耦合传热仿真中,采用该模型计算得到的温度场分布与经验模型高度吻合。结果表明,本模型能够准确捕获颗粒间的相间作用力,为高温气冷堆热工流体仿真提供了一个兼具精度与效率的解决方案。
当前状态:
, 最新更新时间: ,
doi: 10.11884/HPLPB202638.250243
摘要:
提出了一种基于不规则三角网的复杂地形蒙特卡罗粒子输运快速建模方法,用于解决高分辨率下对复杂地形场景进行自适应高效蒙特卡罗(MC)建模的技术问题。具体为:首先,读取高分辨率的栅格形式的地形高程数据,并根据地形起伏变化的程度对高程点进行二维小波变换,用以精准定位地形突变并获得重要高程点集;然后,采用Delaunay 三角剖分方法对离散点集构造不规则三角网,得到TIN结构的地形数据;最后,采用MCNP程序的“任意多面体”宏体定义方式建立各种几何平面,并通过布尔运算构建复杂几何实体,从而实现了在高分辨率复杂地形场景下的MC粒子输运快速自动建模。测试结果表明,本文给出的建模方法能够精确还原复杂地形对核辐射的影响,在压缩栅元数目且提升建模计算效率的同时,获得了高保真的模拟结果。本文的研究适用于面向任一大规模复杂地形场景的MC粒子输运建模,是复杂地形影响下强辐射场建模计算的新方法。
提出了一种基于不规则三角网的复杂地形蒙特卡罗粒子输运快速建模方法,用于解决高分辨率下对复杂地形场景进行自适应高效蒙特卡罗(MC)建模的技术问题。具体为:首先,读取高分辨率的栅格形式的地形高程数据,并根据地形起伏变化的程度对高程点进行二维小波变换,用以精准定位地形突变并获得重要高程点集;然后,采用Delaunay 三角剖分方法对离散点集构造不规则三角网,得到TIN结构的地形数据;最后,采用MCNP程序的“任意多面体”宏体定义方式建立各种几何平面,并通过布尔运算构建复杂几何实体,从而实现了在高分辨率复杂地形场景下的MC粒子输运快速自动建模。测试结果表明,本文给出的建模方法能够精确还原复杂地形对核辐射的影响,在压缩栅元数目且提升建模计算效率的同时,获得了高保真的模拟结果。本文的研究适用于面向任一大规模复杂地形场景的MC粒子输运建模,是复杂地形影响下强辐射场建模计算的新方法。
当前状态:
, 最新更新时间: ,
doi: 10.11884/HPLPB202638.250049
摘要:
以蒙特卡罗软件Geant4中的MAGNETOCOSMIC程序为基础,通过计算模拟不同地磁场模型和地理位置发射时的粒子损失过程,探讨了地球磁场对人工辐射带中粒子运动和俘获的影响规律。首先,模拟了10MeV电子在不同经度和L值( L是赤道面上的空间映射点距地心距离与地球半径的比值) 下的发射,分析了在中心偶极子、偏心偶极子和国际地磁参考场(IGRF)三种地磁模型下电子的运动轨迹、损失锥角和俘获条件。结果显示:中心偶极子模型中电子的漂移轨迹相对规则且对称,而偏心偶极子模型则出现了不对称性,而 IGRF 模型则因其更精细的参数和更高的精度,展现了更复杂、不规则且更接近实际的轨迹;损失锥角随L值的变化关系中,IGRF模型下损失锥角最大,电子更难被地磁场俘获。其次,探讨了电子发射经度对损失过程的影响,尤其是在南大西洋异常区(SAA区)的损失过程。结果表明,当电子运动到靠近SAA中心的位置时会更容易发生漂移损失。
以蒙特卡罗软件Geant4中的MAGNETOCOSMIC程序为基础,通过计算模拟不同地磁场模型和地理位置发射时的粒子损失过程,探讨了地球磁场对人工辐射带中粒子运动和俘获的影响规律。首先,模拟了10MeV电子在不同经度和L值( L是赤道面上的空间映射点距地心距离与地球半径的比值) 下的发射,分析了在中心偶极子、偏心偶极子和国际地磁参考场(IGRF)三种地磁模型下电子的运动轨迹、损失锥角和俘获条件。结果显示:中心偶极子模型中电子的漂移轨迹相对规则且对称,而偏心偶极子模型则出现了不对称性,而 IGRF 模型则因其更精细的参数和更高的精度,展现了更复杂、不规则且更接近实际的轨迹;损失锥角随L值的变化关系中,IGRF模型下损失锥角最大,电子更难被地磁场俘获。其次,探讨了电子发射经度对损失过程的影响,尤其是在南大西洋异常区(SAA区)的损失过程。结果表明,当电子运动到靠近SAA中心的位置时会更容易发生漂移损失。
当前状态:
, 最新更新时间: ,
doi: 10.11884/HPLPB202638.250209
摘要:
为了满足研制兆瓦级大功率回旋行波管对高压、大电流、低电子注速度零散磁控注入电子枪的迫切需求,本文针对性地给出了一支新型磁控注入单阳极电子枪的设计方案。该新型电子枪方案引入曲面阴极结构,以降低电子枪的速度零散,同时有效增大阴极发射带面积,降低阴极发射密度,从根本上提高电子枪的工作稳定性与寿命。PIC仿真的结果表明:在115 kV、43 A的工作条件下,该电子枪的横纵速度比为1.05,速度零散为1.63%,引导中心半径为3.41 mm,满足应用需求。
为了满足研制兆瓦级大功率回旋行波管对高压、大电流、低电子注速度零散磁控注入电子枪的迫切需求,本文针对性地给出了一支新型磁控注入单阳极电子枪的设计方案。该新型电子枪方案引入曲面阴极结构,以降低电子枪的速度零散,同时有效增大阴极发射带面积,降低阴极发射密度,从根本上提高电子枪的工作稳定性与寿命。PIC仿真的结果表明:在115 kV、43 A的工作条件下,该电子枪的横纵速度比为1.05,速度零散为1.63%,引导中心半径为3.41 mm,满足应用需求。
当前状态:
, 最新更新时间: ,
doi: 10.11884/HPLPB202537.250150
摘要:
高功率GaN基蓝光二极管激光器在工业加工、铜材料焊接、3D打印、水下激光通信等技术领域有着广泛的应用前景。蓝光二极管激光芯片COS单元器件具有热阻低和尺寸小的优点,但是该器件存在可靠性较低的问题,导致其在工业化应用中受到一定限制,因此对其性能退化因素进行深入研究。基于光学显微技术、扫描电子显微表征和能谱分析手段对经过长时老化考核后器件的性能退化因素进行分析研究。实验研究和分析表明,GaN基体材料缺陷、腔面多余物沉积和光化学腐蚀是导致蓝光二极管激光芯片性能退化的主因,同时良好的气密性封装可提高二极管激光芯片的可靠性。
高功率GaN基蓝光二极管激光器在工业加工、铜材料焊接、3D打印、水下激光通信等技术领域有着广泛的应用前景。蓝光二极管激光芯片COS单元器件具有热阻低和尺寸小的优点,但是该器件存在可靠性较低的问题,导致其在工业化应用中受到一定限制,因此对其性能退化因素进行深入研究。基于光学显微技术、扫描电子显微表征和能谱分析手段对经过长时老化考核后器件的性能退化因素进行分析研究。实验研究和分析表明,GaN基体材料缺陷、腔面多余物沉积和光化学腐蚀是导致蓝光二极管激光芯片性能退化的主因,同时良好的气密性封装可提高二极管激光芯片的可靠性。
当前状态:
, 最新更新时间: ,
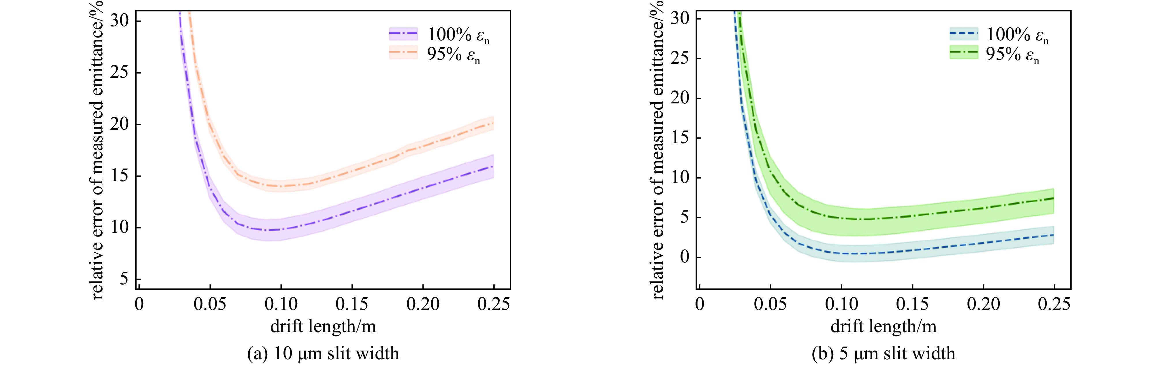
doi: 10.11884/HPLPB202537.250038
摘要:
束团电荷量100 pC条件下,C波段光阴极微波电子枪出口的束流归一化发射度预计低于0.2 mm.mrad。为实现对极小束流发射度的准确测量,设计了一套基于单狭缝扫描法的发射度测量仪,并利用数值模拟对发射度仪的狭缝结构和子束团漂移距离等核心参数进行了优化。考虑动态误差的数值模拟表明:采用宽度5 μm、厚度1 mm的狭缝和0.11 m的子束团漂移距离时,95%发射度的测量偏差低于5%。
束团电荷量100 pC条件下,C波段光阴极微波电子枪出口的束流归一化发射度预计低于0.2 mm.mrad。为实现对极小束流发射度的准确测量,设计了一套基于单狭缝扫描法的发射度测量仪,并利用数值模拟对发射度仪的狭缝结构和子束团漂移距离等核心参数进行了优化。考虑动态误差的数值模拟表明:采用宽度5 μm、厚度1 mm的狭缝和0.11 m的子束团漂移距离时,95%发射度的测量偏差低于5%。
当前状态:
, 最新更新时间: ,
doi: 10.11884/HPLPB202537.250019
摘要:
光纤激光相干合成技术通过精确控制各路光纤激光的相位,实现高功率的激光输出。然而,系统运行中存在多种影响因素,如相位控制精度、光强稳定性、通信链路可靠性以及环境干扰等,这些因素可能导致系统性能下降。针对大规模光纤激光相干合成相位控制中的异常检测问题,提出一种基于深度学习的多探测器串行共孔径相干合成检测新方法。首先,采集十路光纤激光相干合成数据,分析系统控制过程及其合束原理,归类系统中可能出现的异常情况,并仿真得到数据集。其次,设计一种结合轻量化高效多头注意力机制(EMA)的EMA-Transformer网络模型。在对比实验中,本算法相较于ResNet50,在验证集上的精度提升了约50%,在测试集上的精度提升了约2.20%。在算法的实际应用中,搭建八束光纤激光相干合成实验装置,使用TensorRT部署算法进行测试。实验结果表明,本算法推理耗时达2.153 ms,达到了相位控制异常检测的实时性要求。
光纤激光相干合成技术通过精确控制各路光纤激光的相位,实现高功率的激光输出。然而,系统运行中存在多种影响因素,如相位控制精度、光强稳定性、通信链路可靠性以及环境干扰等,这些因素可能导致系统性能下降。针对大规模光纤激光相干合成相位控制中的异常检测问题,提出一种基于深度学习的多探测器串行共孔径相干合成检测新方法。首先,采集十路光纤激光相干合成数据,分析系统控制过程及其合束原理,归类系统中可能出现的异常情况,并仿真得到数据集。其次,设计一种结合轻量化高效多头注意力机制(EMA)的EMA-Transformer网络模型。在对比实验中,本算法相较于ResNet50,在验证集上的精度提升了约50%,在测试集上的精度提升了约2.20%。在算法的实际应用中,搭建八束光纤激光相干合成实验装置,使用TensorRT部署算法进行测试。实验结果表明,本算法推理耗时达2.153 ms,达到了相位控制异常检测的实时性要求。
预发表栏目展示本刊经同行评议确定正式录用的文章,这些文章目前处在编校过程,尚未确定卷期及页码,但可以根据DOI进行引用。
显示方式:
当前状态:
, 最新更新时间: ,
doi: 10.11884/HPLPB202638.250113
摘要:
电磁脉冲焊接技术是一种新兴固态焊接技术,将其应用于电力导线与端子的连接,可有效提升电力导线接头的可靠性。然而,电磁脉冲焊接接头存在中间未结合区域,严重制约了电磁脉冲焊接技术在电力导线连接领域的应用。提出了一种分体式集磁器结构,以进一步提升电磁脉冲焊接接头的结合性能。为证实所提出分体式集磁器结构的有效性,首先,基于对分体式集磁器和传统一体式集磁器的理论分析,进行分体式集磁器结构设计;随后,通过仿真探究了集磁器结构对接头变形区域电磁参数和运动参数的影响规律;最后,开展实验测试,对比分析使用不同集磁器结构所制备电磁脉冲焊接接头力学性能,验证分体式集磁器对接头结合性能的改善作用。实验结果表明,相较于具有相同尺寸的一体式集磁器,使用分体式集磁器制备的电磁脉冲焊接接头拉伸性能提高了22.73%,焊痕总长度增加了2.68 mm。
电磁脉冲焊接技术是一种新兴固态焊接技术,将其应用于电力导线与端子的连接,可有效提升电力导线接头的可靠性。然而,电磁脉冲焊接接头存在中间未结合区域,严重制约了电磁脉冲焊接技术在电力导线连接领域的应用。提出了一种分体式集磁器结构,以进一步提升电磁脉冲焊接接头的结合性能。为证实所提出分体式集磁器结构的有效性,首先,基于对分体式集磁器和传统一体式集磁器的理论分析,进行分体式集磁器结构设计;随后,通过仿真探究了集磁器结构对接头变形区域电磁参数和运动参数的影响规律;最后,开展实验测试,对比分析使用不同集磁器结构所制备电磁脉冲焊接接头力学性能,验证分体式集磁器对接头结合性能的改善作用。实验结果表明,相较于具有相同尺寸的一体式集磁器,使用分体式集磁器制备的电磁脉冲焊接接头拉伸性能提高了22.73%,焊痕总长度增加了2.68 mm。
当前状态:
, 最新更新时间: ,
doi: 10.11884/HPLPB202638.250166
摘要:
研究系统电磁脉冲(SGEMP)的定标理论,掌握SGEMP的定标法则,并将其应用于腔体SGEMP,提出保持腔壁材料厚度不变的规范变换方法,应用全电磁粒子模拟方法方法进行数值模拟研究,通过对比实验室激光等离子体源条件下的原模型与10倍扩比模型的模拟结果,发现两者在电场、磁场及电荷密度的空间分布规律上呈现严格一致性,幅值大小完全遵循定标关系:发射端面表面电场峰值原模型为2.0 MV/m,扩比模型为200 kV/m;磁场峰值原模型为0.8×10−3 T,扩比模型为0.8×10−4 T;电荷密度峰值原模型为6.0×10−3 m−3,扩比模型为6.0×10−5 m−3。模拟结果验证了定标法则应用于腔体SGEMP的有效性。该研究为腔体SGEMP的物理机制解析及实验室模拟实验设计提供了理论依据。
研究系统电磁脉冲(SGEMP)的定标理论,掌握SGEMP的定标法则,并将其应用于腔体SGEMP,提出保持腔壁材料厚度不变的规范变换方法,应用全电磁粒子模拟方法方法进行数值模拟研究,通过对比实验室激光等离子体源条件下的原模型与10倍扩比模型的模拟结果,发现两者在电场、磁场及电荷密度的空间分布规律上呈现严格一致性,幅值大小完全遵循定标关系:发射端面表面电场峰值原模型为2.0 MV/m,扩比模型为200 kV/m;磁场峰值原模型为0.8×10−3 T,扩比模型为0.8×10−4 T;电荷密度峰值原模型为6.0×10−3 m−3,扩比模型为6.0×10−5 m−3。模拟结果验证了定标法则应用于腔体SGEMP的有效性。该研究为腔体SGEMP的物理机制解析及实验室模拟实验设计提供了理论依据。
当前状态:
, 最新更新时间: ,
doi: 10.11884/HPLPB202638.250185
摘要:
介绍了大回旋电子枪的形成理论,分析了电子注在非理想会切磁场中的运动过程,并利用CST和E-Gun对电子枪进行建模和仿真分析。研究了磁场、工作电压、电流对大回旋电子注质量、轨迹的影响,为Ka波段二次谐波大回旋电子注回旋行波管实验测试寻找最佳工作点提供指导,同时降低电子枪在实验过程中的损坏风险。研究表明,电子枪的工作电压过低时,速度比较大,出现电子回轰的现象,对阴极不利;同时,阴极的反向磁场过高时,电子回旋半径过大,会导致电子轰击在电子枪壁上损坏电子枪。最后对比了两种软件的计算结果,分析了各自的特点。
介绍了大回旋电子枪的形成理论,分析了电子注在非理想会切磁场中的运动过程,并利用CST和E-Gun对电子枪进行建模和仿真分析。研究了磁场、工作电压、电流对大回旋电子注质量、轨迹的影响,为Ka波段二次谐波大回旋电子注回旋行波管实验测试寻找最佳工作点提供指导,同时降低电子枪在实验过程中的损坏风险。研究表明,电子枪的工作电压过低时,速度比较大,出现电子回轰的现象,对阴极不利;同时,阴极的反向磁场过高时,电子回旋半径过大,会导致电子轰击在电子枪壁上损坏电子枪。最后对比了两种软件的计算结果,分析了各自的特点。
当前状态:
, 最新更新时间: ,
doi: 10.11884/HPLPB202638.250194
摘要:
低能量强流高电荷态重离子加速器装置(LEAF)是中国科学院近代物理研究所承担的国家重大科研仪器项目,旨在构建一台具备高电荷态、高流强、全谱系离子加速能力的低能重离子综合实验装置。系统介绍了该装置的结构、核心部件设计参数及束流调控策略,并重点报告了装置试运行期间在束流加速能力、多离子混合束制备及低能散碳离子束调控等方面取得的代表性进展。截至目前,LEAF已累计为终端实验提供超过13 000 h束流支持,覆盖质荷比为2~7的多种离子种类,实现了高电荷态、高流强重离子束流的稳定加速。平台构建了适用于协同辐照研究的“鸡尾酒束”运行模式,并建立了具备高流强与低能散特性的12C2+束流系统,用于伽莫夫能区核反应的精密测量。最后,结合终端实验需求,提出了装置未来的发展方向,包括调能系统拓展与三离子协同供束能力增强等,以期进一步提升平台对核天体物理、核能材料等领域的支撑能力。
低能量强流高电荷态重离子加速器装置(LEAF)是中国科学院近代物理研究所承担的国家重大科研仪器项目,旨在构建一台具备高电荷态、高流强、全谱系离子加速能力的低能重离子综合实验装置。系统介绍了该装置的结构、核心部件设计参数及束流调控策略,并重点报告了装置试运行期间在束流加速能力、多离子混合束制备及低能散碳离子束调控等方面取得的代表性进展。截至目前,LEAF已累计为终端实验提供超过13 000 h束流支持,覆盖质荷比为2~7的多种离子种类,实现了高电荷态、高流强重离子束流的稳定加速。平台构建了适用于协同辐照研究的“鸡尾酒束”运行模式,并建立了具备高流强与低能散特性的12C2+束流系统,用于伽莫夫能区核反应的精密测量。最后,结合终端实验需求,提出了装置未来的发展方向,包括调能系统拓展与三离子协同供束能力增强等,以期进一步提升平台对核天体物理、核能材料等领域的支撑能力。
当前状态:
, 最新更新时间: ,
doi: 10.11884/HPLPB202638.250148
摘要:
背向受激拉曼散射与背向受激布里渊散射是激光聚变中广泛存在的两种激光等离子体不稳定性。为了深入理解两者之间的竞争过程,通过求解包含超高斯电子分布函数的五波耦合方程,并考虑了离子-离子碰撞对离子极化率的修正,分析了CH等离子体中Langdon效应和离子碰撞对两种不稳定性竞争关系和反射率的影响,研究结果表明,Langdon效应既可以改变背向受激拉曼散射与背向受激布里渊散射的色散关系,也可以改变电子等离子体波和离子声波的阻尼,而离子-离子碰撞的修正则主要是改变背向受激布里渊散射的色散关系和离子声波的阻尼,两者都可以使背向受激拉曼散射在密度相对更低的条件下在与背向受激布里渊散射的竞争中占据优势。
背向受激拉曼散射与背向受激布里渊散射是激光聚变中广泛存在的两种激光等离子体不稳定性。为了深入理解两者之间的竞争过程,通过求解包含超高斯电子分布函数的五波耦合方程,并考虑了离子-离子碰撞对离子极化率的修正,分析了CH等离子体中Langdon效应和离子碰撞对两种不稳定性竞争关系和反射率的影响,研究结果表明,Langdon效应既可以改变背向受激拉曼散射与背向受激布里渊散射的色散关系,也可以改变电子等离子体波和离子声波的阻尼,而离子-离子碰撞的修正则主要是改变背向受激布里渊散射的色散关系和离子声波的阻尼,两者都可以使背向受激拉曼散射在密度相对更低的条件下在与背向受激布里渊散射的竞争中占据优势。
当前状态:
, 最新更新时间: ,
doi: 10.11884/HPLPB202638.250271
摘要:
基于反射阵列天线基础理论并利用参考相位优化方法,提出了一种适用于高功率微波双频反射阵列天线的相位综合方法。该方法充分考虑天线单元在不同入射波角度下的反射相位状态、电场强度以及与结构参数之间的对应关系,并进一步引入了筛选阈值的概念以提升系统功率容量,同时通过参考相位优选来缓解因筛选阈值而丢失掉小部分相移曲线引起的口径效率降低。该方法能够简化双频反射阵列天线流程并有效提升天线性能。为了验证方法的正确性,设计了一种多方框形状的改进型反射阵列天线单元,并用所提出方法开展双频反射阵列天线设计。该27×27单元阵列的工作频率为4.3 GHz和10.0 GHz,口径效率分别达到了67.37%和48.69%,真空中的功率容量达到数百兆瓦,有效验证了所提出相位综合方法的适用性。
基于反射阵列天线基础理论并利用参考相位优化方法,提出了一种适用于高功率微波双频反射阵列天线的相位综合方法。该方法充分考虑天线单元在不同入射波角度下的反射相位状态、电场强度以及与结构参数之间的对应关系,并进一步引入了筛选阈值的概念以提升系统功率容量,同时通过参考相位优选来缓解因筛选阈值而丢失掉小部分相移曲线引起的口径效率降低。该方法能够简化双频反射阵列天线流程并有效提升天线性能。为了验证方法的正确性,设计了一种多方框形状的改进型反射阵列天线单元,并用所提出方法开展双频反射阵列天线设计。该27×27单元阵列的工作频率为4.3 GHz和10.0 GHz,口径效率分别达到了67.37%和48.69%,真空中的功率容量达到数百兆瓦,有效验证了所提出相位综合方法的适用性。
当前状态:
, 最新更新时间: ,
doi: 10.11884/HPLPB202537.250138
摘要:
针对精确评估目标高功率微波后门耦合效应困难的问题,本文以典型金属腔体为对象,提出“强耦合区域覆盖率”指标,采用时域有限差分法(FDTD)建立仿真模型,分析了高功率微波波形参数对后门耦合效应的影响。研究发现:腔体固有谐振频率下强耦合覆盖率显著高于非谐振频率;脉冲宽度增至特定值时,谐振频率下覆盖率趋于稳定;极化角从水平向垂直变化时,覆盖率有显著变化;叠加不同谐振频率可填补非强耦合区域空白,进一步提高覆盖率;脉冲前沿对覆盖率影响较小。该研究可为高功率微波后门耦合效应机理及参数优化提供关键技术支撑。
针对精确评估目标高功率微波后门耦合效应困难的问题,本文以典型金属腔体为对象,提出“强耦合区域覆盖率”指标,采用时域有限差分法(FDTD)建立仿真模型,分析了高功率微波波形参数对后门耦合效应的影响。研究发现:腔体固有谐振频率下强耦合覆盖率显著高于非谐振频率;脉冲宽度增至特定值时,谐振频率下覆盖率趋于稳定;极化角从水平向垂直变化时,覆盖率有显著变化;叠加不同谐振频率可填补非强耦合区域空白,进一步提高覆盖率;脉冲前沿对覆盖率影响较小。该研究可为高功率微波后门耦合效应机理及参数优化提供关键技术支撑。
显示方式:
2025, 37: 122001.
doi: 10.11884/HPLPB202537.250066
摘要:
针对小样本高功率固体激光装置中光学元件表面疵病的精准检测需求,基于ICFNet提出了一种融合数据增强与深度残差网络的检测方法ICFNetV2。首先采用残差连接机制与通道解耦卷积操作的协同设计,搭建了包含34个层级联模块的深度网络架构,成功抑制了深层网络训练中的梯度衰减现象,并显著提升了特征跨层传递效率。网络中嵌入了空间Dropout层,同时在数据预处理阶段采用随机旋转、镜像翻转和高斯噪声注入等数据增强策略,将训练样本量扩展至原始数据集的9倍,提升了模型的泛化能力。消融实验进一步证实网络中模块的有效性。实验结果表明,改进后的ICFNetV2在麻点、划痕和灰尘三类疵病分类任务中达到97.4%的准确率,相较ICFNet模型提升0.7%。
针对小样本高功率固体激光装置中光学元件表面疵病的精准检测需求,基于ICFNet提出了一种融合数据增强与深度残差网络的检测方法ICFNetV2。首先采用残差连接机制与通道解耦卷积操作的协同设计,搭建了包含34个层级联模块的深度网络架构,成功抑制了深层网络训练中的梯度衰减现象,并显著提升了特征跨层传递效率。网络中嵌入了空间Dropout层,同时在数据预处理阶段采用随机旋转、镜像翻转和高斯噪声注入等数据增强策略,将训练样本量扩展至原始数据集的9倍,提升了模型的泛化能力。消融实验进一步证实网络中模块的有效性。实验结果表明,改进后的ICFNetV2在麻点、划痕和灰尘三类疵病分类任务中达到97.4%的准确率,相较ICFNet模型提升0.7%。
2025, 37: 123001.
doi: 10.11884/HPLPB202537.250338
摘要:
随着低空经济产业加速发展,低空安防日益引起广泛关注。我们提出了一种片上固态高功率微波新思路,并在单个厚度0.5 mm、直径0.15 m的半导体晶圆上集成了储能电容、高功率光控半导体开关及天线,实现了辐射因子20 kV的超宽谱高功率微波输出。实验表明,基于集成化片上高功率微波系统,对10 m处的消费级无人机造成了通信链路切断及飞行失控的效果。
随着低空经济产业加速发展,低空安防日益引起广泛关注。我们提出了一种片上固态高功率微波新思路,并在单个厚度0.5 mm、直径0.15 m的半导体晶圆上集成了储能电容、高功率光控半导体开关及天线,实现了辐射因子20 kV的超宽谱高功率微波输出。实验表明,基于集成化片上高功率微波系统,对10 m处的消费级无人机造成了通信链路切断及飞行失控的效果。
2025, 37: 123002.
doi: 10.11884/HPLPB202537.250149
摘要:
高功率雷达广泛应用于国防、监视和航空航天等重要领域,但其较高的峰值功率和宽频谱特性可能对邻近频段的通信系统造成非预期的干扰。其中,线性调频(LFM)信号是高功率雷达最常用的信号形式,因此,开展LFM信号对通信系统的干扰特性研究具有重要意义。为明确LFM信号关键波形参数对正交相移键控(QPSK)调制通信系统的干扰效应并揭示其干扰规律,基于软件定义无线电(SDR)搭建QPSK调制通信系统,以误差矢量幅度(EVM)为统一度量指标,定量分析了脉宽、脉冲周期和调频带宽三个关键波形参数对QPSK调制通信系统的干扰影响。结果表明:线性调频脉冲的占空比增大会显著提高EVM值,但当占空比超过30%后,EVM增速趋于稳定;在相同占空比条件下,脉冲周期变化对通信系统EVM的影响不显著;调频带宽从1 MHz增至3 MHz时,通信系统的EVM由−10.5 dB降至−19.8 dB,降幅达9.3 dB;进一步将带宽由3 MHz增加至10 MHz,EVM基本保持恒定。基于SDR平台搭建了高功率微波(HPM)雷达信号对通信系统干扰的定量分析实验系统,开展了多波形参数条件下的干扰测试与分析,揭示了LFM信号对QPSK调制通信系统的潜在影响,为雷达与通信频谱共存及通信系统抗干扰设计提供了实验依据与理论支撑。
高功率雷达广泛应用于国防、监视和航空航天等重要领域,但其较高的峰值功率和宽频谱特性可能对邻近频段的通信系统造成非预期的干扰。其中,线性调频(LFM)信号是高功率雷达最常用的信号形式,因此,开展LFM信号对通信系统的干扰特性研究具有重要意义。为明确LFM信号关键波形参数对正交相移键控(QPSK)调制通信系统的干扰效应并揭示其干扰规律,基于软件定义无线电(SDR)搭建QPSK调制通信系统,以误差矢量幅度(EVM)为统一度量指标,定量分析了脉宽、脉冲周期和调频带宽三个关键波形参数对QPSK调制通信系统的干扰影响。结果表明:线性调频脉冲的占空比增大会显著提高EVM值,但当占空比超过30%后,EVM增速趋于稳定;在相同占空比条件下,脉冲周期变化对通信系统EVM的影响不显著;调频带宽从1 MHz增至3 MHz时,通信系统的EVM由−10.5 dB降至−19.8 dB,降幅达9.3 dB;进一步将带宽由3 MHz增加至10 MHz,EVM基本保持恒定。基于SDR平台搭建了高功率微波(HPM)雷达信号对通信系统干扰的定量分析实验系统,开展了多波形参数条件下的干扰测试与分析,揭示了LFM信号对QPSK调制通信系统的潜在影响,为雷达与通信频谱共存及通信系统抗干扰设计提供了实验依据与理论支撑。
2025, 37: 123003.
doi: 10.11884/HPLPB202537.250160
摘要:
Background Purpose Methods Results Conclusions
Traveling-wave tubes (TWTs) are widely applied in radar, imaging, and military systems owing to their excellent amplification characteristics. Miniaturization and integration are critical to the future of TWTs, with multi-channel slow-wave structures (SWSs) forming the foundation for their realization in high-power vacuum electronic devices.
To provide design insights for multi-channel TWTs and simultaneously enhance their output power, a W-band folded-waveguide TWT with dual electron beams and H-plane power combining was proposed.
Three-dimensional electromagnetic simulations in CST were conducted to verify the high-frequency characteristics, electric field distribution, and amplification performance of the proposed SWS, thereby confirming the validity of the design.
Results indicate that the designed TWT achieves a transmission bandwidth of 10 GHz. With an electron beam voltage of 17.9 kV and a current of 0.35 A, the output power reaches 450 W at 94 GHz, corresponding to an efficiency of 7.18% and a gain of 23.5 dB. Moreover, under fixed beam voltage and current, the TWT delivers over 200 W output power across 91–99 GHz, with a 3 dB bandwidth of 91–98.5 GHz. The particle voltage distribution after modulation further validates the mode analysis.
These results demonstrate the feasibility of compact dual-beam power-combining structures and provide useful guidance for the design of future multi-channel TWTs.
2025, 37: 123004.
doi: 10.11884/HPLPB202537.250080
摘要:
基于并行时域有限差分(FDTD)方法,以大型分裂型分布式负载垂直极化EMP模拟器有效工作空间的选择为目的,先对固定尺寸的该类型模拟器不同平面上的电场垂直分量峰值(简称为“场峰值”)分布特性进行了研究,进而给出了该类型模拟器有效工作空间的选择方法示例;并据此选择了影响该类型模拟器有效工作空间尺寸的两个典型平面为监测面,研究分析了模拟器的最大宽度、模拟器的架高、及模拟器上极板空隙最大尺寸对所选择的监测面上(归一化)场峰值分布的影响,进而给出模拟器的设计建议。模拟结果表明:模拟器的最大宽度越宽、模拟器的架高越低、及模拟器上极板空隙最大尺寸越小,会使得所选择的监测面上场峰值有增加的趋势;模拟器最大宽度的增加会使得场峰值在模拟器宽度方向上的均匀性变好;模拟器架高的增加会使得场峰值在模拟器高度方向上的均匀性变好,但会使得在宽度方向上的均匀性变得略差;模拟器上极板空隙最大尺寸的增加会使得模拟器内场峰值在宽度方向上的均匀性变好,但会使得其在高度方向的均匀性变差。
基于并行时域有限差分(FDTD)方法,以大型分裂型分布式负载垂直极化EMP模拟器有效工作空间的选择为目的,先对固定尺寸的该类型模拟器不同平面上的电场垂直分量峰值(简称为“场峰值”)分布特性进行了研究,进而给出了该类型模拟器有效工作空间的选择方法示例;并据此选择了影响该类型模拟器有效工作空间尺寸的两个典型平面为监测面,研究分析了模拟器的最大宽度、模拟器的架高、及模拟器上极板空隙最大尺寸对所选择的监测面上(归一化)场峰值分布的影响,进而给出模拟器的设计建议。模拟结果表明:模拟器的最大宽度越宽、模拟器的架高越低、及模拟器上极板空隙最大尺寸越小,会使得所选择的监测面上场峰值有增加的趋势;模拟器最大宽度的增加会使得场峰值在模拟器宽度方向上的均匀性变好;模拟器架高的增加会使得场峰值在模拟器高度方向上的均匀性变好,但会使得在宽度方向上的均匀性变得略差;模拟器上极板空隙最大尺寸的增加会使得模拟器内场峰值在宽度方向上的均匀性变好,但会使得其在高度方向的均匀性变差。
2025, 37: 123005.
doi: 10.11884/HPLPB202537.250285
摘要:
为研究微波等离子体推力器在微小卫星应用中的关键测试技术难题,针对实验室真空环境下的空间约束条件,创新性地开发了多种推力测量方案。实验采用1.5 kW功率的2.45 GHz磁控管微波源,通过氦气工质产生等离子体推力。研究重点突破了传统推力测量装置在有限空间内的应用限制,建立了包括直接力学测量和间接参数推算在内的完整测试体系。测试结果表明,在0~600 mN推力范围内,这四种方法在不同工况下均表现出良好的测量效果,且推拉力计和单摆推力计的测量结果高度一致,验证了方法的有效性。此外,基于谐振腔特性的间接计算方法在放电实验中提供了与直接测量相符的推力估计值,进一步证明了其可行性。本研究为微小推力器的地面测试提供了可靠的技术方案,其模块化设计思路特别适合立方星等微小卫星平台的推进系统验证需求。
为研究微波等离子体推力器在微小卫星应用中的关键测试技术难题,针对实验室真空环境下的空间约束条件,创新性地开发了多种推力测量方案。实验采用1.5 kW功率的2.45 GHz磁控管微波源,通过氦气工质产生等离子体推力。研究重点突破了传统推力测量装置在有限空间内的应用限制,建立了包括直接力学测量和间接参数推算在内的完整测试体系。测试结果表明,在0~600 mN推力范围内,这四种方法在不同工况下均表现出良好的测量效果,且推拉力计和单摆推力计的测量结果高度一致,验证了方法的有效性。此外,基于谐振腔特性的间接计算方法在放电实验中提供了与直接测量相符的推力估计值,进一步证明了其可行性。本研究为微小推力器的地面测试提供了可靠的技术方案,其模块化设计思路特别适合立方星等微小卫星平台的推进系统验证需求。
2025, 37: 124001.
doi: 10.11884/HPLPB202537.250114
摘要:
为满足负离子源中性束注入系统对控制与监测功能的需求,设计了基于Qt的负离子源中性束注入控制与监测系统。针对传统基于NI-PXIe硬件与LabVIEW-FPGA架构系统存在的开发周期长、硬件成本高、扩展性不足等方面的问题,提出基于国产PXIe平台、Linux实时系统与Qt5.9框架的模块化控制方案。通过国产化硬件替代与Linux实时内核优化控制,结合C++面向对象编程开发多线程控制程序,攻克了高成本、低扩展性瓶颈。实验表明,该系统实现了微秒级同步精度,在提供更高的可扩展性和控制精度的情况下,控制与监测系统可以满足实验有关定时控制方面的需求。
为满足负离子源中性束注入系统对控制与监测功能的需求,设计了基于Qt的负离子源中性束注入控制与监测系统。针对传统基于NI-PXIe硬件与LabVIEW-FPGA架构系统存在的开发周期长、硬件成本高、扩展性不足等方面的问题,提出基于国产PXIe平台、Linux实时系统与Qt5.9框架的模块化控制方案。通过国产化硬件替代与Linux实时内核优化控制,结合C++面向对象编程开发多线程控制程序,攻克了高成本、低扩展性瓶颈。实验表明,该系统实现了微秒级同步精度,在提供更高的可扩展性和控制精度的情况下,控制与监测系统可以满足实验有关定时控制方面的需求。
2025, 37: 124002.
doi: 10.11884/HPLPB202537.250161
摘要:
高能同步辐射光源(HEPS)快轨道反馈控制系统(FOFB)用于HEPS储存环的轨道反馈控制。针对FOFB系统的调试需求研制了一套用于FOFB测试的束流信号模拟发生器,其包含四路信号且幅值独立可调的输出端口,可实现在实验室无束流条件下对真实束流探测器(BPM)信号的模拟输出。该信号发生器具有结构简单、造价低和重复稳定性高等优点,简化了FOFB系统的调试过程。研制工作围绕该脉冲信号发生器展开,详细介绍了其硬件电路设计方案并给出了测试结果。
高能同步辐射光源(HEPS)快轨道反馈控制系统(FOFB)用于HEPS储存环的轨道反馈控制。针对FOFB系统的调试需求研制了一套用于FOFB测试的束流信号模拟发生器,其包含四路信号且幅值独立可调的输出端口,可实现在实验室无束流条件下对真实束流探测器(BPM)信号的模拟输出。该信号发生器具有结构简单、造价低和重复稳定性高等优点,简化了FOFB系统的调试过程。研制工作围绕该脉冲信号发生器展开,详细介绍了其硬件电路设计方案并给出了测试结果。
2025, 37: 124003.
doi: 10.11884/HPLPB202537.250023
摘要:
深圳中能高重频自由电子激光装置(S3FEL)是一台规划中的软X射线自由电子激光(FEL)装置,基于TESLA(TeV Energy Superconducting Linear Accelerator)型超导射频腔的直线加速器用于获得高重频高梯度的加速场,超导射频腔所在的低温超导模组是S3FEL装置中最具挑战的核心设备。超高真空差分段位于低温超导模组束流管出口,用于实现电子束运行管道在低温模组段与常温段的过渡,同时差分段上要求具有真空联锁保护,用于在突发情况下对低温模组内超导射频腔的保护。传统的快速关闭阀保护计算中仅按照气体分子速率进行计算,本文通过根据流态判据,划分快阀传感器至模组出口区域并开展有限元法和蒙特卡罗法计算,实现快速保护过程的瞬态分析。快阀传感器—快阀段真空室内瞬态压强分布计算结果表明,快阀传感器设置在距离快阀8~10 m位置可提供足够的缓冲反应时间,使快阀有足够时间做出动作响应;差分段瞬态压强分布计算中,当发生等效泄漏尺寸为0.5 mm的突发泄漏时,当低温测门阀完全关闭时,此处的压强最高达到10−5 Pa,仍能维持较好的高真空环境并满足离子泵的工作要求。此工作为S3FEL的差分段设计提供重要理论依据。
深圳中能高重频自由电子激光装置(S3FEL)是一台规划中的软X射线自由电子激光(FEL)装置,基于TESLA(TeV Energy Superconducting Linear Accelerator)型超导射频腔的直线加速器用于获得高重频高梯度的加速场,超导射频腔所在的低温超导模组是S3FEL装置中最具挑战的核心设备。超高真空差分段位于低温超导模组束流管出口,用于实现电子束运行管道在低温模组段与常温段的过渡,同时差分段上要求具有真空联锁保护,用于在突发情况下对低温模组内超导射频腔的保护。传统的快速关闭阀保护计算中仅按照气体分子速率进行计算,本文通过根据流态判据,划分快阀传感器至模组出口区域并开展有限元法和蒙特卡罗法计算,实现快速保护过程的瞬态分析。快阀传感器—快阀段真空室内瞬态压强分布计算结果表明,快阀传感器设置在距离快阀8~10 m位置可提供足够的缓冲反应时间,使快阀有足够时间做出动作响应;差分段瞬态压强分布计算中,当发生等效泄漏尺寸为0.5 mm的突发泄漏时,当低温测门阀完全关闭时,此处的压强最高达到10−5 Pa,仍能维持较好的高真空环境并满足离子泵的工作要求。此工作为S3FEL的差分段设计提供重要理论依据。
2025, 37: 124004.
doi: 10.11884/HPLPB202537.250263
摘要:
Rhodotron加速器因其微焦点特性,为工业计算机断层扫描(CT)系统实现高空间分辨率检测提供了硬件基础。然而,在检测航空航天等领域常用的高密度、大尺寸工件时,X射线的强衰减会导致投影数据信噪比严重降低,常规重建算法难以兼顾噪声抑制与细节保持,限制了系统分辨能力的发挥。针对此问题,旨在提出一种能够在强噪声背景下实现高保真重建的算法。本研究提出一种基于双边总变分正则化凸集投影(POCS-BTV)的高分辨迭代重建算法。该算法在POCS框架内,创新性地引入具有优越边缘保持能力的BTV作为正则项,通过迭代优化有效分离图像结构与噪声。通过仿真实验和基于Rhodotron加速器CT系统的实际物理模体实验对算法性能进行验证,并与SIRT、POCS-TV及POCS-RTV等算法进行对比。仿真实验结果表明,所提POCS-BTV算法重建的Shepp-Logan头模图像峰值信噪比(PSNR)达到30.76,结构相似性(SSIM)为0.8405 ,在各项评价指标上均表现出显著优势。针对直径70 mm高强度钢丝缆绳模体的实际数据重建,POCS-BTV算法的重建图像能够清晰分辨钢丝间的微小缝隙,有效避免了其他算法中出现的结构混叠与边缘模糊现象。研究证实,POCS-BTV算法能充分利用Rhodotron加速器的硬件优势,在强噪声背景下实现高密度工件内部微观结构的高分辨、高保真重建,为关键工业部件的精密无损检测提供了可靠的解决方案。
Rhodotron加速器因其微焦点特性,为工业计算机断层扫描(CT)系统实现高空间分辨率检测提供了硬件基础。然而,在检测航空航天等领域常用的高密度、大尺寸工件时,X射线的强衰减会导致投影数据信噪比严重降低,常规重建算法难以兼顾噪声抑制与细节保持,限制了系统分辨能力的发挥。针对此问题,旨在提出一种能够在强噪声背景下实现高保真重建的算法。本研究提出一种基于双边总变分正则化凸集投影(POCS-BTV)的高分辨迭代重建算法。该算法在POCS框架内,创新性地引入具有优越边缘保持能力的BTV作为正则项,通过迭代优化有效分离图像结构与噪声。通过仿真实验和基于Rhodotron加速器CT系统的实际物理模体实验对算法性能进行验证,并与SIRT、POCS-TV及POCS-RTV等算法进行对比。仿真实验结果表明,所提POCS-BTV算法重建的Shepp-Logan头模图像峰值信噪比(PSNR)达到30.76,结构相似性(SSIM)为
2025, 37: 124005.
doi: 10.11884/HPLPB202537.250186
摘要:
针对长计数器基本结构,建立简化模型系统模拟了快中子脉冲经慢化体后进入正比管的能谱分布与时间分布,结果表明:中子能谱随时间的演化明显,31 μs以后,中子的能谱变化变小,趋于恒定;进入正比管的不同能量的中子时间分布不同,随着能量变低,时间分布变宽,热中子附近,时间分布可持续至上千μs;利用不同能量中子随时间的分布,计算了长计数器计数随时间的变化。慢化体半径超过20 cm后,进入正比管的中子通量与能谱基本不随慢化体半径变化而变化,此结果可为长计数器尺寸的优化设计提供参考。
针对长计数器基本结构,建立简化模型系统模拟了快中子脉冲经慢化体后进入正比管的能谱分布与时间分布,结果表明:中子能谱随时间的演化明显,31 μs以后,中子的能谱变化变小,趋于恒定;进入正比管的不同能量的中子时间分布不同,随着能量变低,时间分布变宽,热中子附近,时间分布可持续至上千μs;利用不同能量中子随时间的分布,计算了长计数器计数随时间的变化。慢化体半径超过20 cm后,进入正比管的中子通量与能谱基本不随慢化体半径变化而变化,此结果可为长计数器尺寸的优化设计提供参考。
2025, 37: 124006.
doi: 10.11884/HPLPB202537.250175
摘要:
甚高频光阴极微波电子枪是一种工作于连续波模式的电子源,用于产生MHz级高重频、高品质的电子束,是高重频X射线自由电子激光、高重频超快电子衍射等科学装置的关键核心部件。在运行过程中,电子枪腔体谐振频率随着馈入功率及冷却水温度变化而变化,因此需要对电子枪频率进行实时测量并通过调谐器对腔体频率进行调整以保障腔体内微波场幅度和相位的稳定。基于LCR振荡电路模型,分析了腔体取样微波与入射微波的相位差与电子枪谐振频率的关系,采用了频率扫描、频率跟踪和主动调谐的电子枪腔体三步调谐方法,成功应用于清华大学甚高频电子枪调谐和微波幅度相位控制。通过该调谐方法,可以使电子枪在高功率运行时始终保持谐振状态。电子枪在满功率运行下腔体谐振频率偏差控制在94.2 Hz (RMS),腔体微波采样口的幅值稳定性达到0.0046 % (RMS),锁相精度达到0.0023 ° (RMS),实现电子枪在满功率下长时间稳定运行。
甚高频光阴极微波电子枪是一种工作于连续波模式的电子源,用于产生MHz级高重频、高品质的电子束,是高重频X射线自由电子激光、高重频超快电子衍射等科学装置的关键核心部件。在运行过程中,电子枪腔体谐振频率随着馈入功率及冷却水温度变化而变化,因此需要对电子枪频率进行实时测量并通过调谐器对腔体频率进行调整以保障腔体内微波场幅度和相位的稳定。基于LCR振荡电路模型,分析了腔体取样微波与入射微波的相位差与电子枪谐振频率的关系,采用了频率扫描、频率跟踪和主动调谐的电子枪腔体三步调谐方法,成功应用于清华大学甚高频电子枪调谐和微波幅度相位控制。通过该调谐方法,可以使电子枪在高功率运行时始终保持谐振状态。电子枪在满功率运行下腔体谐振频率偏差控制在94.2 Hz (RMS),腔体微波采样口的幅值稳定性达到
2025, 37: 125001.
doi: 10.11884/HPLPB202537.250210
摘要:
近年来,快速发展的卷绕式云母纸电容器较大地提升了其工作电压,有希望用于提升PFN-Marx(pulse forming line - Marx)发生器的整体储能密度水平。电容器寿命是确保装置可靠性的重要因素,而该电容器的寿命特性尚未清楚,其最优工作条件和装置的预期工作寿命未能明确。基于此,开展了微秒脉冲下云母电容寿命特性的预测模型和实验研究。首先,分析了云母电容的内部结构,建立仿真模型并进行了电场、热场模拟分析。其次,搭建了一个能够稳定长时间工作的寿命测试平台,通过该平台获取并分析了云母电容的退化参数、寿命数据和失效机理。根据寿命数据结果,修正了在给定运行因素下的云母电容寿命预测模型。结果表明,寿命预测模型与寿命测试结果基本匹配。研究工作将有助于发展云母电容的寿命预测,并为在微秒脉冲下使用云母电容的系统装置设计提供参考。
近年来,快速发展的卷绕式云母纸电容器较大地提升了其工作电压,有希望用于提升PFN-Marx(pulse forming line - Marx)发生器的整体储能密度水平。电容器寿命是确保装置可靠性的重要因素,而该电容器的寿命特性尚未清楚,其最优工作条件和装置的预期工作寿命未能明确。基于此,开展了微秒脉冲下云母电容寿命特性的预测模型和实验研究。首先,分析了云母电容的内部结构,建立仿真模型并进行了电场、热场模拟分析。其次,搭建了一个能够稳定长时间工作的寿命测试平台,通过该平台获取并分析了云母电容的退化参数、寿命数据和失效机理。根据寿命数据结果,修正了在给定运行因素下的云母电容寿命预测模型。结果表明,寿命预测模型与寿命测试结果基本匹配。研究工作将有助于发展云母电容的寿命预测,并为在微秒脉冲下使用云母电容的系统装置设计提供参考。
2025, 37: 129001.
doi: 10.11884/HPLPB202537.250071
摘要:
Vlasov方程是研究等离子体物理的重要方程,在高温、完全电离且忽略库伦碰撞的情况下,其数值求解方法主要有欧拉类方法和拉格朗日类方法。考虑传统数值求解方法在高精度网格条件下计算资源快速增长、维度灾难等问题,采用了基于物理信息驱动的傅里叶神经算子(PFNO)对Vlasov方程进行求解。该方法将傅里叶神经算子高维函数映射能力与Vlasov方程物理约束结合,构建了数据-物理信息驱动的深度学习框架,可提升模型在稀疏数据条件下的泛化性能,同时具有网格无关性特征。数值实验表明,该方法在保证求解精度的同时,相比传统有限元法和谱方法计算效率提升1~2个数量级,且能并行处理大批量数据。该研究为高维Vlasov动力学方程的求解提供了新思路,在惯性约束聚变、空间等离子体模拟等领域具有一定应用潜力。
Vlasov方程是研究等离子体物理的重要方程,在高温、完全电离且忽略库伦碰撞的情况下,其数值求解方法主要有欧拉类方法和拉格朗日类方法。考虑传统数值求解方法在高精度网格条件下计算资源快速增长、维度灾难等问题,采用了基于物理信息驱动的傅里叶神经算子(PFNO)对Vlasov方程进行求解。该方法将傅里叶神经算子高维函数映射能力与Vlasov方程物理约束结合,构建了数据-物理信息驱动的深度学习框架,可提升模型在稀疏数据条件下的泛化性能,同时具有网格无关性特征。数值实验表明,该方法在保证求解精度的同时,相比传统有限元法和谱方法计算效率提升1~2个数量级,且能并行处理大批量数据。该研究为高维Vlasov动力学方程的求解提供了新思路,在惯性约束聚变、空间等离子体模拟等领域具有一定应用潜力。
2025, 37: 129002.
doi: 10.11884/HPLPB202537.250197
摘要:
直流高压加速器离子源系统需在兆伏级高压平台运行,有线通信介质如光纤在紧凑型使用工况下由于耐压局限性而存在击穿风险。为此,设计并研制了一种基于无线光通信(WOC)的离子源控制与采集系统样机,针对2.5 MV直流高压加速器中电感耦合等离子体(ICP)离子源系统中的高压电源、射频电源和质量流量计所需的模拟量控制与采集要求,采用差分输入模数转换(ADC)对控制与采集原始信号进行采样,经数字处理后通过无线光通信传输;无线光信号通过光电转换,再经数模转换(DAC)和放大电路重构原始信号。通过搭建离线测试平台,验证所设计的无线光系统能够稳定控制直流高压加速器离子源系统相关设备。实验测试结果表明,该无线光系统满足硼中子俘获治疗(BNCT)项目的技术要求,具备在2.5 MV直流高压加速器离子源系统中应用的可行性。
直流高压加速器离子源系统需在兆伏级高压平台运行,有线通信介质如光纤在紧凑型使用工况下由于耐压局限性而存在击穿风险。为此,设计并研制了一种基于无线光通信(WOC)的离子源控制与采集系统样机,针对2.5 MV直流高压加速器中电感耦合等离子体(ICP)离子源系统中的高压电源、射频电源和质量流量计所需的模拟量控制与采集要求,采用差分输入模数转换(ADC)对控制与采集原始信号进行采样,经数字处理后通过无线光通信传输;无线光信号通过光电转换,再经数模转换(DAC)和放大电路重构原始信号。通过搭建离线测试平台,验证所设计的无线光系统能够稳定控制直流高压加速器离子源系统相关设备。实验测试结果表明,该无线光系统满足硼中子俘获治疗(BNCT)项目的技术要求,具备在2.5 MV直流高压加速器离子源系统中应用的可行性。
2025, 37: 121001.
doi: 10.11884/HPLPB202537.250139
摘要:
作为轻量化设计的战略材料,铝合金凭借其低比重、耐腐蚀和良好的低温特性,在海洋装备、航空航天及交通运输领域中占据重要地位。值得注意的是,表面润湿特性作为铝合金功能化应用的关键界面参数,直接影响其工程服役性能。近年来,基于激光毛化织构的表面润湿性调控技术突破传统化学改性局限,为铝合金表面功能化提供了新的思路。系统阐释了润湿性基础理论体系,包括Young氏模型、Wenzel模型和Cassie-Baxter模型,分析了超短脉冲激光和长脉冲激光体系在铝合金表面仿生功能化构建中的应用差异,其中超短脉冲激光(飞秒/皮秒)凭借其极短脉宽和超高峰值功率的特性可实现亚微米级精密织构,而长脉冲激光则在大面积加工效率方面具有优势。研究显示,此类功能化表面在表面自清洁、低温防覆冰、耐Cl−腐蚀、高效沸腾传热、粘接及微流控等领域展现出显著优势,然而其实际应用仍受限于润湿稳定性衰退和环境耐受性不足等关键技术瓶颈。
作为轻量化设计的战略材料,铝合金凭借其低比重、耐腐蚀和良好的低温特性,在海洋装备、航空航天及交通运输领域中占据重要地位。值得注意的是,表面润湿特性作为铝合金功能化应用的关键界面参数,直接影响其工程服役性能。近年来,基于激光毛化织构的表面润湿性调控技术突破传统化学改性局限,为铝合金表面功能化提供了新的思路。系统阐释了润湿性基础理论体系,包括Young氏模型、Wenzel模型和Cassie-Baxter模型,分析了超短脉冲激光和长脉冲激光体系在铝合金表面仿生功能化构建中的应用差异,其中超短脉冲激光(飞秒/皮秒)凭借其极短脉宽和超高峰值功率的特性可实现亚微米级精密织构,而长脉冲激光则在大面积加工效率方面具有优势。研究显示,此类功能化表面在表面自清洁、低温防覆冰、耐Cl−腐蚀、高效沸腾传热、粘接及微流控等领域展现出显著优势,然而其实际应用仍受限于润湿稳定性衰退和环境耐受性不足等关键技术瓶颈。
2025, 37: 123006.
doi: 10.11884/HPLPB202537.250183
摘要:
回旋行波管在毫米波雷达、通信、电子对抗、深空探测等方面有重要应用。对于大回旋状态下的电子注,只与\begin{document}$ \mathit{s}=\mathit{m} $\end{document} ![]()
![]()
的模式相互作用,其中,s为谐波次数,m为模式的角向指标,利于模式竞争的抑制。为了研究螺纹起伏参数和螺纹周期的改变对于工作模式1曲线的影响,本文利用阻抗微绕法,通过波耦合方程,得到五折叠Q波段螺旋波纹波导的传输耦合方程,分析了五折叠Q波段螺旋波纹波导模式耦合规则,并给出其色散方程,对色散方程进行数值求解,得到五折叠Q波段螺旋波纹波导的色散曲线,通过分析色散特性可知,在波导中有3个本征模式,模式1和2、3基本完全分离,选取模式1为工作模式,在42~47 GHz的范围内和电子注模式可以在较宽的范围内相切,不仅极大地拓展了互作用带宽,还可抑制模式竞争。
回旋行波管在毫米波雷达、通信、电子对抗、深空探测等方面有重要应用。对于大回旋状态下的电子注,只与
2025, 37: 124007.
doi: 10.11884/HPLPB202537.250124
摘要:
中国散裂中子源 (CSNS)作为一台高功率强流质子加速器,其设计目标是严格控制束流损失,束流损失测量系统对加速器的设备保护、残留活化剂量控制和加速器机器调试非常重要。在CSNS一期工程中,束流损失测量系统使用NI PXIe-6358采集卡进行束流损失波形采集。在CSNS二期工程中,计划开发基于ZYNQ的新型束流损失波形采集卡替代现有的NI采集板卡。详细介绍了基于ZYNQ的束流损失测量系统的电子学构成,主要分硬件架构和软件架构两部分进行详细阐述,重点介绍了AXI总线的LINUX驱动设计、EPICS IOC开发,通过实验室功能测试实现了束损波形采集、增益控制、过阈值机器保护和EPICS PV量发布等功能,并在RCS本地站进行了带束流测试。
中国散裂中子源 (CSNS)作为一台高功率强流质子加速器,其设计目标是严格控制束流损失,束流损失测量系统对加速器的设备保护、残留活化剂量控制和加速器机器调试非常重要。在CSNS一期工程中,束流损失测量系统使用NI PXIe-6358采集卡进行束流损失波形采集。在CSNS二期工程中,计划开发基于ZYNQ的新型束流损失波形采集卡替代现有的NI采集板卡。详细介绍了基于ZYNQ的束流损失测量系统的电子学构成,主要分硬件架构和软件架构两部分进行详细阐述,重点介绍了AXI总线的LINUX驱动设计、EPICS IOC开发,通过实验室功能测试实现了束损波形采集、增益控制、过阈值机器保护和EPICS PV量发布等功能,并在RCS本地站进行了带束流测试。
2025, 37: 125002.
doi: 10.11884/HPLPB202537.250122
摘要:
为实现脉冲驱动源的紧凑化,研制了基于PFN-Marx的高功率脉冲驱动源。7级PFN-Marx采用单级性脉冲充电方式,有利于PFN-Marx内部结构以及Tesla变压器的紧凑化设计;采用锂电池供电的高功率恒流充电电源给Tesla变压器的初级电容充电,供电电源体积小且灵活可移动;PFN各级充电回路电感相同,脉冲充电波形完全同步,模块化结构设计,可以灵活增加驱动源的模块数提高输出功率。脉冲驱动源输出单脉冲能量为45.6 J,在75 Ω负载条件下输出脉冲幅值为−189.2 kV、脉宽93.2 ns、前沿为8.4 ns的准方波脉冲,功率为477 MW。锂电池充电及控制电源的体积为482 mm×443 mm×177 mm,重量为12.6 kg。Telsa变压器及PFN-Marx发生器集成化设计后的体积为ϕ370 mm×848 mm,重量为28.7 kg。此驱动源样机为更高功率更高性能脉冲驱动源的紧凑化设计提供了参考。
为实现脉冲驱动源的紧凑化,研制了基于PFN-Marx的高功率脉冲驱动源。7级PFN-Marx采用单级性脉冲充电方式,有利于PFN-Marx内部结构以及Tesla变压器的紧凑化设计;采用锂电池供电的高功率恒流充电电源给Tesla变压器的初级电容充电,供电电源体积小且灵活可移动;PFN各级充电回路电感相同,脉冲充电波形完全同步,模块化结构设计,可以灵活增加驱动源的模块数提高输出功率。脉冲驱动源输出单脉冲能量为45.6 J,在75 Ω负载条件下输出脉冲幅值为−189.2 kV、脉宽93.2 ns、前沿为8.4 ns的准方波脉冲,功率为477 MW。锂电池充电及控制电源的体积为482 mm×443 mm×177 mm,重量为12.6 kg。Telsa变压器及PFN-Marx发生器集成化设计后的体积为ϕ370 mm×848 mm,重量为28.7 kg。此驱动源样机为更高功率更高性能脉冲驱动源的紧凑化设计提供了参考。
2025, 37: 126001.
doi: 10.11884/HPLPB202537.250157
摘要:
强爆炸释放的γ辐射剂量评估是核应急防护体系研究的重要方向之一,传统研究多聚焦于瞬发γ(<1 μs)的剂量评估,缓发γ(秒级)因时间延迟常被忽视。针对强爆炸后裂变产物在0.2~0.5 s内产生的缓发γ剂量与中子泄露产生的次级γ剂量开展研究,基于蒙特卡罗(MC)方法构建了强爆炸源项-大气输运-地表活化耦合的三维全尺度模型,提出基于MC多步计算的动态剂量评估框架,利用重要性卡降低一定距离内实验模拟的方差,详细对比了其与瞬发γ剂量随时间距离变化的趋势。模拟结果表明,在0.2~0.5 s窗口内,距爆炸源500 m处缓发γ总剂量达0.829 Gy,为瞬发剂量(0.441 Gy)的1.88倍;距爆炸源1000 m处仅裂变产物产生的缓发剂量(0.0318 Gy)为瞬发剂量(0.0042 Gy)的7.6倍,远距离下危害相较瞬发尤为显著;而中子泄漏产生的γ剂量500 m到1000 m的剂量由0.634 Gy逐步衰减至0.0485 Gy。提出的动态剂量评估框架为核应急防护策略优化提供了数据支撑。
强爆炸释放的γ辐射剂量评估是核应急防护体系研究的重要方向之一,传统研究多聚焦于瞬发γ(<1 μs)的剂量评估,缓发γ(秒级)因时间延迟常被忽视。针对强爆炸后裂变产物在0.2~0.5 s内产生的缓发γ剂量与中子泄露产生的次级γ剂量开展研究,基于蒙特卡罗(MC)方法构建了强爆炸源项-大气输运-地表活化耦合的三维全尺度模型,提出基于MC多步计算的动态剂量评估框架,利用重要性卡降低一定距离内实验模拟的方差,详细对比了其与瞬发γ剂量随时间距离变化的趋势。模拟结果表明,在0.2~0.5 s窗口内,距爆炸源500 m处缓发γ总剂量达0.829 Gy,为瞬发剂量(0.441 Gy)的1.88倍;距爆炸源
2025, 37: 126002.
doi: 10.11884/HPLPB202537.250098
摘要:
X/γ射线照射电子系统屏蔽盒时会穿透盒体在各层系统表面或内部产生光电子或康普顿电子,并激励起电磁脉冲,这些粒子或电磁场将干扰甚至损伤盒内电子系统的敏感电子元器件,影响电子系统的正常工作。为快速评估受射线照射下的电子系统内部粒子和电磁环境及其效应,理论分析了屏蔽盒腔体内初级粒子激励的电磁脉冲与PCB的场路耦合及射线直接多层穿透耦合这两种作用机制下产生的辐照响应,构建了其等效电路模型并验证了可行性,进而利用该模型对产生的效应电流进行了计算。在此基础上,利用该计算建模方法研究分析了对PCB采用涂覆绝缘防护层和进行接地两种保护措施后的PCB系统辐照效应的变化规律。为研究电子系统屏蔽盒的辐射效应提供了一种较为完整的直观理论计算方法,其可以在不采用模拟仿真软件的前提下实现对电子系统辐射效应的计算分析,并可推广至更广泛的场景。
X/γ射线照射电子系统屏蔽盒时会穿透盒体在各层系统表面或内部产生光电子或康普顿电子,并激励起电磁脉冲,这些粒子或电磁场将干扰甚至损伤盒内电子系统的敏感电子元器件,影响电子系统的正常工作。为快速评估受射线照射下的电子系统内部粒子和电磁环境及其效应,理论分析了屏蔽盒腔体内初级粒子激励的电磁脉冲与PCB的场路耦合及射线直接多层穿透耦合这两种作用机制下产生的辐照响应,构建了其等效电路模型并验证了可行性,进而利用该模型对产生的效应电流进行了计算。在此基础上,利用该计算建模方法研究分析了对PCB采用涂覆绝缘防护层和进行接地两种保护措施后的PCB系统辐照效应的变化规律。为研究电子系统屏蔽盒的辐射效应提供了一种较为完整的直观理论计算方法,其可以在不采用模拟仿真软件的前提下实现对电子系统辐射效应的计算分析,并可推广至更广泛的场景。

Email alert
RSS
